股票交易:感觉良好的重要性
在交易心理学中,对交易或市场的热情被高估了。不同的人对激情有不同的理解;我认为激情与交易者的努力程度关系不大。为了赢利而不顾一切的交易者、像赌徒一样上瘾的交易者以及24小时只关心交易的交易者都声称对交易充满了热情。然而,这种热情也许会让交易者赚钱,也会让交易者亏钱。欲望和动力对交易成功是必要的,但是只有这两样是不够的。
交易者最好还是关注自己对市场的总体感受,而不是把注意力放在热情上。在研究市场、学习技术和交易的时候,你体验到了幸福、满足和干劲吗?你真的喜欢做自己正在做的事情吗?
积极的情感就是心理学家们所说的心理满足感。一个具有极大满足感的人会时常体验到:
积极的情感(幸福)
可观的期望(乐观)
良好的身体状态(精力)
积极的自我和生活评价(满足)
良好的人际关系(友爱)
没有人可以一直感受到上述所有体验;实际上,根据环境的变化,这五种体验也在不同程度地变化。然而,心理研究表明,有些人会有更多的满足感。造成这种差异的部分原因是个性不同;部分原因是环境,我们的模式有时候能赚钱,有时候不能赚钱,所以满足感不同。
心理满足感在很大程度上是一个人和社会环境及工作环境之间相适应的体现。
当人们长期情感不佳时,我们可能会认为他们很沮丧,有抑郁症。包括焦虑症在内的其他情感问题可能会阻碍人们享受生活并感到满足。在这种情况下,人们有必要向有经验的注册心理健康专家寻求帮助。当慢性症状影响我们的情感时,通过实际的治疗方法(有时配合药物)常常能够产生很好的效果。当你长期情感不佳时,你不必痛哭、卧床不起和自杀。
第01章的"资源"部分包括由贝克认知疗法研究所提供的快柬疗法介绍。
然而,随着生活环境的变化,大部分人的情感也在变化。当他们的价值观和需求在生活中得到肯定时,他们的情感是积极的。当他们的需求在生活中得不到满足时,他们会感到苦恼、沮丧和无精打釆。从这个角度讲,积极情感就是生活的晴雨表,能告诉我们做对了哪些事情。
这样,你就能明白为什么积极情感对交易如此重要了。如果你交易顺利,并且不断地学习进步,通过努力取得成功,那么久而久之,你的情感大多是积极的。你在工作时的情感应该是自豪、满足和一丝成就感,这种成就感给予你力量和乐观态度。如果你交易不顺利,你没有取得进步,你努力了,但并没有成功,那么你的体验是消极的。在大部分时间里,你会感到沮丧、压力和气馁,你很少会感到满足、精力充沛和快乐。
积极情感之所以重要是因为幸福感和个人满足感产生的能量和乐观精神符合交易者的学习曲线。能量和乐观精神使交易者集中精力,也帮助交易者掌握了赚钱的模式。拥有很大满足感的交易者更有信心捕捉到赚钱的交易并回避亏钱的交易。具有积极情感的交易者不会轻易由于沮丧而进行冲动交易,他有能力熬过亏损期。简而言之,当我们情感好的时候,我们的表现也好,所以我们的收益就多。
满足感提高了自我认知。当我们感觉良好时,我们的思考能力也会达到最好状态。
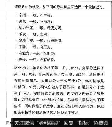
自我训练时,你要监视自己的情感。你可以准备一份列表,每天收盘后对照看看自己的情感如何。图3.1就是这种列表。
你不必在每个交易日都感觉很不错。这也不现实。相反,重要的是在消极情感和积极情感之间找到平衡。如果你在收盘时经常感觉很糟糕,这表明你交易不顺,或者市场方向对你不利,或者是你目标不清晰。
当你在每天收盘时测量自己的“情感温度”时,你就能知道哪些行为是积极的,哪些行为是消极的。当我在实战中深刻地意识到特大亏损不仅减少了我的年收益,而且破坏了我对交易的兴趣时,我就学会了止损。随着时间的推移,当我赚钱时,有成就感的时候,我也学会了重视自己的优势。不带情感地进行交易的想法是无稽之谈,因为当我们冒险投入资金并追求利润目标时,只要我们关心自己的业绩,我们就有情感。如果我们通过自我训练保持一种积极的情感并充分发挥自己的潜力,这样的情感对我们有好处。

图3.1简要的情感检查列表
训练提示
当生活发生巨大转变时,例如生小孩、购新房、搬家、分手、家人去世、大病初愈等,要特别注意自己是否有满足感。很多时候压力很大,没有满足感。甚至像生小孩这样表面看来高兴的事情也能够导致工作压力增加,睡眠减少。财务状态的恶化更会导致我们有压力,失眠。在交易时要充分考虑到这些情况并想办法减少相关风险。











