党的十九大报告明确指出,要打好防范化解重大风险、精准脱贫、污染防治三大攻坚战。2018年2月7日国务院常务会议指出:“采取市场化法治化手段积极稳妥降低企业杠杆率,是推进供给侧结构性改革的重要任务,有利于打好防范化解重大风险攻坚战、提高发展质量效益。”
为此,自2016年10月以来,国务院和各部委颁布了多份文件推动市场化债转股工作的进行,其中仅国家发改委就发文三次。尽管如此,国务院常务会议仍特别强调:“支持股权投资机构参与市场化债转股、加强市场化债转股实施机构力量、推动已经签订的债转股协议金额尽早落实。”但有关报道显示,虽然2016年至今债转股签约规模已超1万亿元,而成功落地率仅10%左右。
市场化债转股无疑得到了各方支持:对企业来说,既缓解了暂时的财务压力,也降低了负债率;对银行来讲,则是化解不良资产的重要手段。然而,一个各方都支持的方案,落地比例却很低,说明具体操作实施中激励机制的设计还需要进一步优化。

优先股和普通股的区别
债转股的顺利落地,需要在三个方面求得平衡:一是为暂时困难的企业纾困,降低其负债率;二是既不能让真正该“去”的僵尸企业转股,又要避免银行被恶意逃废债,保护银行的合理债权;三是节约商业银行的资本占用。
当前,债转普通股、债转永续债以及可转债的方式恰恰都无法在上述三个方面达到平衡。债转普通股虽然解决了企业眼下的付息压力、降低了资产负债率,但却未能关注商业银行资本消耗过大的问题。根据《商业银行资本管理办法(试行)》及《商业银行并表管理与指引》,在并表监管要求下,商业银行控股的转股实施机构所持有的股权,也需要合并到商业银行母行计提资本,而商业银行持有股权的风险权重为400%~1250%。如此一来,商业银行甚至比直接持有不良贷款的资本消耗更多。当然,如果把需要转股的企业出售给第三方转股实施机构,商业银行就不需要并表,但这也意味着,这些企业度过困境后的未来收益也与商业银行没有什么关系。同时,普通股既无需还本,也没有分红义务,商业银行的合理回报无法得到保证。企业也担心转股机构派来的管理人员不懂业务,影响企业正常经营;而如果银行不派驻具有控制力的管理人员,又可能导致企业逃废债。

债转永续债可以有效保护商业银行债权和合理回报,也可以在财务报表上降低企业资产负债率,但却无法纾解企业的付息压力。
而可转债虽然有助于转股后企业资产负债率的下降,也较好保护了银行的债权,却无法缓解当下企业的付息压力。
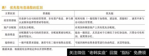
因此,笔者建议大力推行债转累积优先股。所谓累积优先股,是一种具有股利累积特性的优先股。首先,其属于优先股。优先股指的是“既具有股本权益特点又具有债务特点”的股票。其次,其股息具有可累积的特性。当公司在某个时期内盈利不足以支付优先股股息时,则累积到次年或以后某一年盈利时,在普通股的红利发放之前,连同本年优先股的股息一并发放。
正是由于具有上述特征,相比于主流的债转普通股,债转累积优先股具有能够很好平衡上述三个方面的激励相容优点。
首先,为暂时困难的企业纾困。只要企业不盈利,就无需为优先股付息,解决了企业暂时困难时期的付息财务压力。同时,优先股股东不参与公司日常管理、不享有投票权,既解决了债权人缺乏多领域企业专家的困境,也有助于企业独立自主开展经营。
其次,既能够避免僵尸企业转股,又能够遏制企业逃废债冲动,是一种有效的“救急不救僵”的机制。优先股股东受偿权先于普通股股东,而且只要企业打算对普通股分红,就必须首先对优先股分红,从而保护了银行的合理债权;特别值得一提的是,累积优先股可通过累积的方式递延获得股利,有助于遏制企业逃废债和僵尸企业债转股。
最后,也是最为重要的,可累计优先股可以降低商业银行资本占用。商业银行的资本计提要求本质上取决于资产的财务特性。安永会计师事务所的合伙人范勋和田雪彦在《“像股的债”和“像债的股”——转换视角看透债务工具和权益工具》一文中指出:由于法律法规和会计处理各自遵循不同的准绳,某些“(法律意义上的)债券”可能被分类为“(会计意义上的)权益工具”,而某些“(法律意义上的)优先股”却可能被分类为“(会计意义上的)债务工具”。其文中所明确指出的“法律上的股”但却实际上是“会计上的债”的,就是可累计优先股。由于巴塞尔协议对累积优先股的风险权重尚无专门规定,我国监管当局完全可以根据其债权特性,比照贷款确定其风险权重。这样,商业银行通过其转股子公司进行债转累积优先股,就不存在任何障碍了。
此外,国外成熟市场显示,一家企业的优先股价格与普通股价格走势往往是一致的。这意味着,如果转股企业度过暂时困难后表现良好,优先股不仅可以通过市场化退出,还能获得超额回报。
虽然累积优先股具有上述多项优点,但目前我国法律和规章制度对优先股发行、市场化债转优先股实施的细化规章尚有不足。为顺利完成债转股落地、达成降杠杆的政策目标,建议相关部委及时出台政策,对银行债权转为累积优先股予以支持。
一是对相关法律进行调适与完善。优先股制度与现有法律存在衔接问题。目前,我国有关优先股的法律安排主要是2013年11月国务院发布的《国务院关于开展优先股试点的指导意见》和中国证监会2014年3月颁布的《优先股试点管理办法》,该规定虽对优先股发行进行了框架性的要求,但并未明确相关细则。同时,我国现行《公司法》《证券法》和《破产法》立法早于优先股试点相关文件,无明确涵盖优先股的条款,需要予以完善。
二是明确商业银行持有优先股等股权的风险权重。我国《商业银行法》第四十二条第二款规定:“商业银行因行使抵押权、质权而取得的不动产或者股权,应当自取得之日起二年内予以处分。”与《商业银行法》该条款相衔接,原银监会2012年公布的《商业银行资本充足率管理办法(试行)》规定:商业银行对一般企业债权的风险权重为100%,被动持有的工商企业股权处分期内的风险权重为400%,因政策因素经国务院特殊批准的风险权重为400%,但其他股权投资风险权重为1250%。商业银行持有企业股权较大的风险权重不利于银行下属债转股实施机构开展债转股。值得关注的是,上述规定更多地指向普通股。截至目前,巴塞尔协议及我国相关监管政策尚无明确规定对于优先股的风险权重设定。由于累积优先股特性与债权类似,为较好地激励商业银行债转优先股,充分支持市场化债转股落地,建议考虑优先股在债权人权益保障上强烈的债权特性,给予与正常贷款相仿的风险权重。
三是明确优先股的税收减免问题。按照我国现行优先股纳税规定,优先股股息从公司的净利润中派发给投资人,不能和债券一样在税前抵扣。相比债券而言,这加重了优先股投资者的税收负担。在国际经验中,美国税收改革法案明确规定:“公司法人投资者所获得的优先股,股利可以享受70%的税收减免。”可以借鉴美国经验对优先股税收进行减免,激励各债转股实施机构持有企业优先股。

《2018年降低企业杠杆率工作要点》的通知
据国家发改委网站消息,发改委印发《2018年降低企业杠杆率工作要点》的通知.
各省、自治区、直辖市、计划单列市人民政府办公厅,新疆生产建设兵团办公厅,积极稳妥降低企业杠杆率工作部际联席会议各成员单位:
为深入学习贯彻习近平新时代中国特色社会主义思想和党的十九大精神,认真落实中央经济工作会议、全国金融工作会议和政府工作报告各项部署,加快推进降低企业杠杆率各项工作,打好防范化解重大风险攻坚战,使宏观杠杆率得到有效控制,经国务院同意,现将《2018年降低企业杠杆率工作要点》印发你们,请认真组织实施,抓好任务落实。
2018年降低企业杠杆率工作要点
为深入学习贯彻习近平新时代中国特色社会主义思想和党的十九大精神,认真落实中央经济工作会议、全国金融工作会议和政府工作报告各项部署,深入推进供给侧结构性改革,按照《国务院关于积极稳妥降低企业杠杆率的意见》(国发〔2016〕54号)及附件《关于市场化银行债权转股权的指导意见》(以下简称《指导意见》)要求,现提出2018年降低企业杠杆率工作要点如下。
一、建立健全企业债务风险防控机制
(一)充分发挥国有企业资产负债约束机制作用。组织落实《关于加强国有企业资产负债约束的指导意见》,建立国有企业资产负债约束机制,区分不同行业、企业类型设置资产负债率预警线和重点监管线,科学评估超出预警线和重点监管线企业的债务风险状况,根据风险大小程度分别列出重点关注和重点监管企业名单,并明确其降低资产负债率的目标和时限。(国家发展和改革委员会、财政部、国务院国有资产监督管理委员会牵头,中国人民银行、中国银行保险监督管理委员会、中国证券监督管理委员会按职责分工负责,完成时间:持续推进)
(二)加强金融机构对企业负债的约束。通过债权人委员会、联合授信等机制以及银行对企业客户开展债务风险评估等方式,限制高负债企业过度债务融资。(中国银行保险监督管理委员会、中国人民银行牵头,国家发展和改革委员会、财政部、国务院国有资产监督管理委员会、中国证券监督管理委员会按职责分工负责,完成时间:持续推进)
(三)完善国有企业资本管理机制。进一步夯实国有资本,明确国有企业资本补充的条件、标准和资金渠道,支持国有企业通过增加资本积累、增资扩股、引入战略投资者、市场化债转股等方式多渠道筹集资本、充实资本实力、降低企业资产负债率。加强国有企业资本真实性管理,提高财务真实性。规范使用混合型权益融资工具,防止虚假降杠杆。(国务院国有资产监督管理委员会、国家发展和改革委员会牵头,中国人民银行、财政部、中国银行保险监督管理委员会、中国证券监督管理委员会按职责分工负责,完成时间:持续推进)
(四)健全企业债务风险监测预警机制。分行业、分地区定期对企业杠杆率和债务风险进行动态监测。重点做好大型企业债务风险监测,加强涉企信息整合和共享,对高负债高风险企业建档监控,做好风险防范预案。(国家发展和改革委员会、中国人民银行、财政部、中国银行保险监督管理委员会、国务院国有资产监督管理委员会、国家税务总局、国家市场监督管理总局、中国证券监督管理委员会及各地区按职责分工负责,完成时间:持续推进)
(五)完善大型企业债务风险联合处置机制。对发生债务风险的大型企业,引导各市场主体及早按照市场化法治化原则协商处置,避免损失扩大。对潜在影响较大的债务风险事件,相关部门要联合开展协调,确保依法合规处置,提高处置效率,防止风险蔓延。(国家发展和改革委员会、中国人民银行、财政部、中国银行保险监督管理委员会、国务院国有资产监督管理委员会及各地区按职责分工负责,完成时间:持续推进)
二、深入推进市场化法治化债转股
(六)壮大实施机构队伍增强业务能力。支持符合条件的银行、保险机构新设实施机构。指导金融机构利用符合条件的所属机构、国有资本投资运营公司开展市场化债转股,赋予现有机构相关业务资质。研究推动私募股权投资基金更多参与市场化债转股。支持各类实施机构通过多种方式增强资本实力,推动实施机构与各类股权投资机构和社会产业资本合作,提高业务能力特别是股权管理能力。(国家发展和改革委员会、中国人民银行、财政部、中国银行保险监督管理委员会、国务院国有资产监督管理委员会、中国证券监督管理委员会按职责分工负责,完成时间:持续推进)
(七)拓宽实施机构融资渠道。支持金融资产投资公司通过发行专项用于市场化债转股的私募资管产品、设立子公司作为管理人发起私募股权投资基金等多种方式募集股权性资金开展市场化债转股。支持符合条件的金融类实施机构发行专项用于市场化债转股的金融债券筹集资金,鼓励符合条件的各类社会资金投向市场化债转股项目。(国家发展和改革委员会、中国人民银行、财政部、中国银行保险监督管理委员会、中国证券监督管理委员会按职责分工负责,完成时间:持续推进)
(八)引导社会资金投向降杠杆领域。运用定向降准等货币政策工具,积极为市场化债转股获取稳定的中长期低成本资金提供支持。完善各类社会资金特别是股权性资金参与降杠杆和市场化债转股的引导机制。(中国人民银行、国家发展和改革委员会、中国银行保险监督管理委员会、中国证券监督管理委员会按职责分工负责完成时间:持续推进)
(九)完善转股资产交易机制。研究依托多层次资本市场集中开展转股资产交易,提高转股资产流动性,拓宽退出渠道。(国家发展和改革委员会、中国人民银行、财政部、中国银行保险监督管理委员会、国务院国有资产监督管理委员会、中国证券监督管理委员会按职责分工负责,完成时间:2018年底前)
(十)开展债转优先股试点。鼓励依法合规以优先股方式开展市场化债转股,探索以试点方式开展非上市非公众股份公司债转优先股。(国家发展和改革委员会、中国人民银行、财政部、中国银行保险监督管理委员会、国务院国有资产监督管理委员会、国家市场监督管理总局、中国证券监督管理委员会按职责分工负责,完成时间:持续推进)
(十一)推动市场化债转股与完善现代企业制度有机结合。指导债转股实施机构和企业按照《指导意见》要求在债转股协议中对企业未来债务融资行为进行规范,对企业资产负债率作出明确约定;推动将市场化债转股与国有企业混合所有制改革等工作有机结合,推动企业改组改制,形成股权结构多元、股东行为规范、内部约束有效、运行高效灵活的治理结构。(国家发展和改革委员会、中国人民银行、财政部、中国银行保险监督管理委员会、国务院国有资产监督管理委员会、中国证券监督管理委员会按职责分工负责,完成时间:持续推进)。
(十二)加强转股股东权益保障。针对转股企业存在的股东行为规范和公司治理的特殊性问题,研究加强转股股东权利保护的政策措施。(国家发展和改革委员会、中国人民银行、财政部、中国银行保险监督管理委员会、国务院国有资产监督管理委员会、中国证券监督管理委员会按职责分工负责,完成时间:2018年底前)
三、加快推动“僵尸企业”债务处置
(十三)完善“僵尸企业”债务处置政策体系。研究出台有效处置“僵尸企业”及去产能相关企业债务的综合政策以及金融等相关领域的具体政策,落实好有利于“僵尸企业”出清的税收政策,通过推动债务处置加快“僵尸企业”出清。(国家发展和改革委员会牵头,最高人民法院、财政部、自然资源部、中国人民银行、国务院国有资产监督管理委员会、国家税务总局、中国银行保险监督管理委员会按职责分工负责,完成时间:2018年底前)。
(十四)破除依法破产实施障碍。推动各地建立政府与法院之间关于企业破产工作沟通协调机制,研究解决破产启动费用问题协调解决破产程序启动难实施难、人员安置难等问题。(最高人民法院、国家发展和改革委员会、财政部、人力资源和社会保障部及各地区按职责分工负责,完成时间:持续推进)
(十五)完善依法破产体制机制。研究总结依法破产实践中遇到的问题,建立关联企业破产制度,研究完善庭外重组制度和建立预重整制度,探索建立破产案件快速审理机制,推动破产案件繁简分流;完善重整企业的信用修复机制;开展破产法规修订前期研究,适时提出修改企业破产法。(最高人民法院、国家发展和改革委员会、中国人民银行、中国银行保险监督管理委员会按职责分工负责,完成时间:持续推进)
四、协调推动兼并重组等其他降杠杆措施
(十六)积极推动企业兼并重组。深化产融合作,充分发挥资本市场在并购重组中的主渠道作用;加大对基于产业整合的并购重组的支持力度。(国家发展和改革委员会、中国人民银行、财政部、中国银行保险监督管理委员会、国务院国有资产监督管理委员会、工业和信息化部、中国证券监督管理委员会按职责分工负责,完成时间:持续推进)
(十七)多措并举盘活企业存量资产。指导企业积极利用产权市场转让质量效益不高、与主业协同度低或非主业、亏损企业等相关资产,有效回收资金;继续通过资金集中管理、两金(应收账款和存货)压降等多种手段提高企业整体资金利用效率(财政部、国务院国有资产监督管理委员会按职责分工负责,完成时间:持续推进)
(十八)有序开展资产证券化。按照“真实出售、破产隔离”原则,有序开展信贷和企业资产证券化。(中国人民银行、中国银行保险监督管理委员会、中国证券监督管理委员会按职责分工负责,完成时间:持续推进)
(十九)多方式优化企业债务结构。指导企业合理用好各类债务融资工具,形成合理的债务类型和期限结构,降低流动性风险。(国务院国有资产监督管理委员会及各地区按职责分工负责,完成时间:持续推进)
(二十)积极发展股权融资。加强主板、中小板和全国中小企业股份转让系统(新三板)等不同市场间的有机联系。稳步推进股票发行制度改革,深化创业板和新三板改革,规范发展区域性股权市场。积极发展私募股权投资基金。发展交易所债券市场。稳步发展优先股和可转债等股债结合产品,优化上市再融资结构。(中国证券监督管理委员会,完成时间:持续推进)
五、完善降杠杆配套政策
(二十一)稳妥给予资本市场监管支持。对降杠杆及市场化债转股所涉的IPO、定向增发、可转债、重大资产重组等资本市场操作,在坚持市场“三公”原则前提下,提供适当监管政策支持。(中国证券监督管理委员会,完成时间:持续推进)。
(二十二)提高国有资产处置效率。在严格防止国有资产流失的前提下,对于纳入重点降杠杆范围企业的资产处置进行专题研究,予以支持。严格在法定时限内完成地方国有企业降杠杆涉及的国有资产审批事项,纠正不恰当升高审批层次的做法或不审批不作为的现象。(国务院国有资产监督管理委员会及各地区按职责分工负责,完成时间:持续推进)
(二十三)加强会计审计业务指导。加强对会计师事务所的业务指导,严格按照相关业务规则提供审计服务。(财政部,完成时间:持续推进)
六、做好降杠杆工作的组织协调和服务监督
(二十四)指导重点行业和地区开展降杠杆工作。对重点降杠杆案例做好组织协调工作,克服障碍推动实施;积极鼓励优质资产企业按市场化原则开展债转股;继续推动优化债转股行业结构,引导实施机构对我国经济转型升级、国家安全具有重要意义的行业和企业开展市场化债转股;指导重点地区降杠杆工作并开展深入调研。(国家发展和改革委员会、中国人民银行、财政部、中国银行保险监督管理委员会、国务院国有资产监督管理委员会、中国证券监督管理委员会按职责分工负责,完成时间:持续推进)
(二十五)发挥典型案例的示范带动作用。及时分析总结降杠杆的典型案例及政府引导激励的典型做法,积极稳妥降低企业杠杆率工作部际联席会议办公室以适当方式进行推广复制。(积极稳妥降低企业杠杆率工作部际联席会议成员单位和部际联席会议办公室及各地区按职责分工负责,完成时间:持续推进)
(二十六)强化监督约束确保有序开展。加强企业降杠杆特别是债转股的全过程监督检查,严格禁止对不适当企业进行债转股,防止违法违规操作,建立债转股相关主体记录。(国家发展和改革委员会、中国人民银行、财政部、中国银行保险监督管理委员会及各地区按职责分工负责,完成时间:持续推进)
(二十七)继续做好宣传与舆论引导工作。继续开展降杠杆的正面宣传,及时回应社会关切与热点问题,切实控制不实不良信息传播,加强与有影响力的外媒和有关国际组织沟通,创造良好的内外部舆论环境。(中央宣传部、中央网络安全和信息化委员会办公室及各地区按职责分工负责,完成时间:持续推进)











