一、优先股、永续债介绍
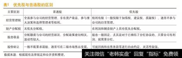
优先股是指依照公司法,在一般规定的普通种类股份之外,另行规定的其他种类股份,其股份持有人优先于普通股股东分配公司利润和剩余财产,但参与公司决策管理等权利受到限制。
永续债(perpetualbond)就是没有明确到期日或期限非常长的债券。“债券之名,权益之实”是永续债产品的灵魂,债券发行方只需支付利息,没有还本义务(实际操作中会附加赎回及利率调整条款)。
无论发行的是优先股还是永续债,无论名称中包含“股”还是“债”字样,其实质都是介于普通股和债券之间的混合融资工具。
二、会计处理
(一)发行方
无论是优先股,还是永续债,都属于混合型融资工具,发行方都应该根据财政部发《金融负债与权益工具的区分及相关会计处理规定》(财会〔2014〕13号)相关规定进行分类,对符合金融负债条件的按金融负债处理,对符合权益工具的按权益工具处理。其中:
金融负债,是指企业符合下列条件之一的负债:(1)向其他方交付现金或其他金融资产的合同义务;(2)在潜在不利条件下,与其他方交换金融资产或金融负债的合同义务;(3)将来须用或可用企业自身权益工具进行结算的非衍生工具合同,且企业根据该合同将交付可变数量的自身权益工具;(4)将来须用或可用企业自身权益工具进行结算的衍生工具合同,但以固定数量的自身权益工具交换固定金额的现金或其他金融资产的衍生工具合同除外。
权益工具,是指能证明拥有某个企业在扣除所有负债后的资产中剩余权益的合同。同时满足下列条件的,发行方应当将发行的金融工具分类为权益工具:(1)该金融工具不包括交付现金或其他金融资产给其他方,或在潜在不利条件下与其他方交换金融资产或金融负债的合同义务;(2)将来须用或可用企业自身权益工具结算该金融工具的,如该金融工具为非衍生工具,不包括交付可变数量的自身权益工具进行结算的合同义务;如为衍生工具,企业只能通过以固定数量的自身权益工具交换固定金额的现金或其他金融资产结算该金融工具。
如符合债务工具,则计入“应付债券—优先股、永续债”,对应支付的利息按债券利息入财务费用;如符合权益工具,则计入“其他权益工具—优先股、永续债”,对应支付的固定股利需从未分配利润中提取。
(补充内容:“其他权益工具”核算企业发行的除普通股以外的归类为权益工具的各种金融工具。)
(二)投资方
金融工具投资方(持有人)考虑持有的金融工具或其组成部分是权益工具还是债务工具投资时,应当根据《金融工具确认和计量准则》的相关规定进行分类,通常应当与发行方对金融工具的权益或负债属性的分类保持一致。例如,对于发行方归类为权益工具的非衍生金融工具,投资方通常应当将其归类为权益工具投资。
根据《金融工具确认和计量准则》的相关规定,投资方对优先股、永续债只能分类到“可供出售金融资产”,设置“可供出售金融资产—优先股、永续债”科目,该科目既可核算发行方分类为权益工具的混合投资工具,又可核算发行方分类为金融负债的混合投资工具。无论是怎么分类,投资方取得的利息收入或股利都核算为投资收益。
三、税务处理
(一)发行方
对于发行方发行的混合融资工具支付的利息或股利的税务问题,应当依据《国家税务总局关于企业混合性投资业务企业所得税处理问题的公告》(国家税务总局公告2013年第41号)进行处理。
根据该公告,对于同时符合以下五个条件的,发行方企业应于应付利息的日期,确认利息支出,并按税法和《国家税务总局关于企业所得税若干问题的公告》(2011年第34号)第一条的规定,进行税前扣除(根据《实施条例》第三十八条规定,非金融企业向非金融企业借款的利息支出,不超过按照金融企业同期同类贷款利率计算的数额的部分,准予税前扣除);对于不符合以下五个条件的,确认股息红利支出,不涉及税费。
即发行方支付的利息(限定向非金融企业支付利息)在不超过按照金融企业同期同类贷款利率计算的数额的部分可以所得税前扣除,超过部分不能所得税前扣除;对于不符合以下五个条件的发行方支付的股利不涉及税费。
2013年第41号公告确定的五个条件如下:
(1)被投资企业接受投资后,需要按投资合同或协议约定的利率定期支付利息(或定期支付保底利息、固定利润、固定股息,下同);
(2)有明确的投资期限或特定的投资条件,并在投资期满或者满足特定投资条件后,被投资企业需要赎回投资或偿还本金;
(3)投资企业对被投资企业净资产不拥有所有权;(企业所得税法第四十六条所称权益性投资,是指企业接受的不需要偿还本金和支付利息,投资人对企业净资产拥有所有权的投资。)
(4)投资企业不具有选举权和被选举权;
(5)投资企业不参与被投资企业日常生产经营活动。
(二)投资方
对于投资方投资的混合性投资工具收取的利息或股利的税务问题,同样应依据《国家税务总局关于企业混合性投资业务企业所得税处理问题的公告》(国家税务总局公告2013年第41号)进行处理。
根据该公告,对于符合上述五个条件取得的利息收入,投资企业应于被投资企业应付利息的日期,确认收入的实现并计入当期应纳税所得额,缴纳企业所得税;对于不符合上述五个条件而取得的股利分红,免征企业所得税。
党的十九大报告明确指出,要打好防范化解重大风险、精准脱贫、污染防治三大攻坚战。2018年2月7日国务院常务会议指出:“采取市场化法治化手段积极稳妥降低企业杠杆率,是推进供给侧结构性改革的重要任务,有利于打好防范化解重大风险攻坚战、提高发展质量效益。”
为此,自2016年10月以来,国务院和各部委颁布了多份文件推动市场化债转股工作的进行,其中仅国家发改委就发文三次。尽管如此,国务院常务会议仍特别强调:“支持股权投资机构参与市场化债转股、加强市场化债转股实施机构力量、推动已经签订的债转股协议金额尽早落实。”但有关报道显示,虽然2016年至今债转股签约规模已超1万亿元,而成功落地率仅10%左右。
市场化债转股无疑得到了各方支持:对企业来说,既缓解了暂时的财务压力,也降低了负债率;对银行来讲,则是化解不良资产的重要手段。然而,一个各方都支持的方案,落地比例却很低,说明具体操作实施中激励机制的设计还需要进一步优化。

优先股与普通股的区别
债转股的顺利落地,需要在三个方面求得平衡:一是为暂时困难的企业纾困,降低其负债率;二是既不能让真正该“去”的僵尸企业转股,又要避免银行被恶意逃废债,保护银行的合理债权;三是节约商业银行的资本占用。
当前,债转普通股、债转永续债以及可转债的方式恰恰都无法在上述三个方面达到平衡。债转普通股虽然解决了企业眼下的付息压力、降低了资产负债率,但却未能关注商业银行资本消耗过大的问题。根据《商业银行资本管理办法(试行)》及《商业银行并表管理与指引》,在并表监管要求下,商业银行控股的转股实施机构所持有的股权,也需要合并到商业银行母行计提资本,而商业银行持有股权的风险权重为400%~1250%。如此一来,商业银行甚至比直接持有不良贷款的资本消耗更多。当然,如果把需要转股的企业出售给第三方转股实施机构,商业银行就不需要并表,但这也意味着,这些企业度过困境后的未来收益也与商业银行没有什么关系。同时,普通股既无需还本,也没有分红义务,商业银行的合理回报无法得到保证。企业也担心转股机构派来的管理人员不懂业务,影响企业正常经营;而如果银行不派驻具有控制力的管理人员,又可能导致企业逃废债。

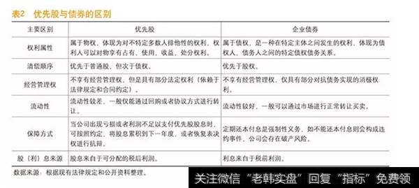
优先股与债券的区别
债转永续债可以有效保护商业银行债权和合理回报,也可以在财务报表上降低企业资产负债率,但却无法纾解企业的付息压力。
而可转债虽然有助于转股后企业资产负债率的下降,也较好保护了银行的债权,却无法缓解当下企业的付息压力。
因此,笔者建议大力推行债转累积优先股。所谓累积优先股,是一种具有股利累积特性的优先股。首先,其属于优先股。优先股指的是“既具有股本权益特点又具有债务特点”的股票。其次,其股息具有可累积的特性。当公司在某个时期内盈利不足以支付优先股股息时,则累积到次年或以后某一年盈利时,在普通股的红利发放之前,连同本年优先股的股息一并发放。
正是由于具有上述特征,相比于主流的债转普通股,债转累积优先股具有能够很好平衡上述三个方面的激励相容优点。
首先,为暂时困难的企业纾困。只要企业不盈利,就无需为优先股付息,解决了企业暂时困难时期的付息财务压力。同时,优先股股东不参与公司日常管理、不享有投票权,既解决了债权人缺乏多领域企业专家的困境,也有助于企业独立自主开展经营。
其次,既能够避免僵尸企业转股,又能够遏制企业逃废债冲动,是一种有效的“救急不救僵”的机制。优先股股东受偿权先于普通股股东,而且只要企业打算对普通股分红,就必须首先对优先股分红,从而保护了银行的合理债权;特别值得一提的是,累积优先股可通过累积的方式递延获得股利,有助于遏制企业逃废债和僵尸企业债转股。
最后,也是最为重要的,可累计优先股可以降低商业银行资本占用。商业银行的资本计提要求本质上取决于资产的财务特性。安永会计师事务所的合伙人范勋和田雪彦在《“像股的债”和“像债的股”——转换视角看透债务工具和权益工具》一文中指出:由于法律法规和会计处理各自遵循不同的准绳,某些“(法律意义上的)债券”可能被分类为“(会计意义上的)权益工具”,而某些“(法律意义上的)优先股”却可能被分类为“(会计意义上的)债务工具”。其文中所明确指出的“法律上的股”但却实际上是“会计上的债”的,就是可累计优先股。由于巴塞尔协议对累积优先股的风险权重尚无专门规定,我国监管当局完全可以根据其债权特性,比照贷款确定其风险权重。这样,商业银行通过其转股子公司进行债转累积优先股,就不存在任何障碍了。
此外,国外成熟市场显示,一家企业的优先股价格与普通股价格走势往往是一致的。这意味着,如果转股企业度过暂时困难后表现良好,优先股不仅可以通过市场化退出,还能获得超额回报。
虽然累积优先股具有上述多项优点,但目前我国法律和规章制度对优先股发行、市场化债转优先股实施的细化规章尚有不足。为顺利完成债转股落地、达成降杠杆的政策目标,建议相关部委及时出台政策,对银行债权转为累积优先股予以支持。
一是对相关法律进行调适与完善。优先股制度与现有法律存在衔接问题。目前,我国有关优先股的法律安排主要是2013年11月国务院发布的《国务院关于开展优先股试点的指导意见》和中国证监会2014年3月颁布的《优先股试点管理办法》,该规定虽对优先股发行进行了框架性的要求,但并未明确相关细则。同时,我国现行《公司法》《证券法》和《破产法》立法早于优先股试点相关文件,无明确涵盖优先股的条款,需要予以完善。
二是明确商业银行持有优先股等股权的风险权重。我国《商业银行法》第四十二条第二款规定:“商业银行因行使抵押权、质权而取得的不动产或者股权,应当自取得之日起二年内予以处分。”与《商业银行法》该条款相衔接,原银监会2012年公布的《商业银行资本充足率管理办法(试行)》规定:商业银行对一般企业债权的风险权重为100%,被动持有的工商企业股权处分期内的风险权重为400%,因政策因素经国务院特殊批准的风险权重为400%,但其他股权投资风险权重为1250%。商业银行持有企业股权较大的风险权重不利于银行下属债转股实施机构开展债转股。值得关注的是,上述规定更多地指向普通股。截至目前,巴塞尔协议及我国相关监管政策尚无明确规定对于优先股的风险权重设定。由于累积优先股特性与债权类似,为较好地激励商业银行债转优先股,充分支持市场化债转股落地,建议考虑优先股在债权人权益保障上强烈的债权特性,给予与正常贷款相仿的风险权重。
三是明确优先股的税收减免问题。按照我国现行优先股纳税规定,优先股股息从公司的净利润中派发给投资人,不能和债券一样在税前抵扣。相比债券而言,这加重了优先股投资者的税收负担。在国际经验中,美国税收改革法案明确规定:“公司法人投资者所获得的优先股,股利可以享受70%的税收减免。”可以借鉴美国经验对优先股税收进行减免,激励各债转股实施机构持有企业优先股。











