导语
雄安最牛的公司诞生了——雄安建设投资集团成立,雄安新区也借此强势回归。雄安是否就此展开行情了呢?还有哪些方向值得关注呢?
一、雄安利好因素分析
“千年大计”雄安新区的建设,已悄然启动!
最新消息,中国雄安建设投资集团有限公司已于今年7月18日完成工商注册登记。其注册资本为100亿元,唯一股东是河北省人民政府,公司经营范围是以公司自有资金对外投资。

雄厚的注册资本让人咋舌,更引人注意的是管理层构成,高管全部来着政府。这也能保证雄安新区建设能够贯彻管理层的精神。
其实,此消息仅仅是个开始!就目前而言,国家正就雄安新区未来建设制订两项规划——雄安新区的总体规划和雄安新区的生态环境保护规划,规划方案计划将于9月上报中央。
而此前,像“设立雄安建设投资集团”这样的事件利好也有随时爆发的可能。另外,后续还会有一系列配套政策出台,持续利好雄安新区板块。可见,雄安新区已经临近布局的时间窗口。

毕竟,作为“千年大计、国家大事”,雄安新区的规格之高,直接比肩深圳特区与浦东新区,发展潜力无可限量。
对比来看,雄安新区起步面积仅100平方公里,但远期控制区面积2000平方公里,相对于深圳特区1996平方公里、浦东新区1210平方公里来说,建设空间更大。
投资规模来看,参考深圳特区建设,估算雄安新区基建相关投资规模在初期将达到6000亿元、中期能达到1.2万亿元,远期规模将达到3万亿元,就初期建设期而言,仅用三年,速度之快也难有匹敌。

由此可见,雄安新区建设想象空间巨大!话虽如此,布局时间窗口临近,后续空间巨大,就能代表雄安板块就此启动行情么?当然,不是!
二、雄安上涨逻辑的始与末
雄安新区板块会就此展开行情么?
从宏观面来看,雄安新区的总体规划并未上报,即使上报后,还有后续的修改批复等环节,时间跨度较长,政策利好的接力并不够。政策利好仅仅停留在预期。
再从业绩的角度来看,在雄安新区发展规划批复之后,才会有大规模的基建动工,业绩才有逐步兑现的可能,鉴于业绩兑现的周期较长。业绩支撑板块估值长期向上修复的可能性较小,但短期的反弹机会仍存在。
具体到板块来看,雄安新区板块指数高开后小幅回落,而且近期资金进驻比较明显,分时指标支持继续反弹。

另外,恰逢涨价题材出现上涨疲态,雄安作为大投资主题也有能力承接涨价题材外溢资金。当然,这一点需要进一步观察雄安板块资金流入状况。
由此来看,雄安新区短期投资机会已到,但长期投资逻辑仍不具备。那问题来了,如何布局雄安新区呢?
三、布局的方向
刚才提到,雄安新区建设必须贯彻管理层精神,这也为我们布局提供思路。
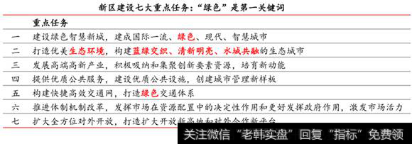
雄安新区设立之初,管理层已提出建设新区的七大重点任务,其中,绿色成为第一关键词。

就短期而言,雄安新区“散乱污”已经展开,时限是8月底。这样以来,对环保类短期也形成利好。可以留意相关的环保企业的表现,特别是污水处理企业如碧水源、首创股份等。
当然,新区建设最离不开的是基建与建材。因此,接下来留意的方向还有基建和建材两个方向。
具体来看,雄安新区建设是从零开始,无论是道路、地下管网还是房屋建设,都离不开相应的基建类企业,如中国建筑、华夏幸福等。

当然话说回来,巧妇难为无米之炊,新区建设离不开必要的建材,特别是水泥、玻璃等,再加上进入8月份,水泥、玻璃逐渐走出淡季,可以关注相关的企业,如金隅股份、冀东水泥等。











