如果市场出现了现实的通货紧缩和预期的通货膨胀,都会对债市和股市带来巨大的不确定性。通货膨胀对于股票投资来说,其影响因不同的专家而又出现截然不同的观点,其中最著名的是巴菲特的观点,他认为,通货膨胀无法促进指数的上涨;同时,也有广泛为人接受的投资保值说,投资于实物资产如黄金、商品、房地产、股票(某种程度来说也是对企业物质资本的所有权)。
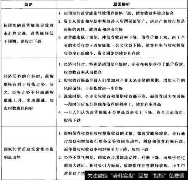
另外,对于通货膨胀与股市走势到底呈现怎样的关系,市场也已经有了许多叙述,其中比较典型的如下。
1.巴菲特20世纪70年代撰写文章《通货膨胀是如何欺骗股票投资者的》,从实证和理论层面探讨了通货膨胀没有使得股市获得超额涨幅。
2.关于不相关性的学说,有三个不同的观点。
(1)货币幻觉说认为,在低通胀时期,人们高估了真实的企业利润,从而抬高了资产价格,高通胀持续一段时间后,表面的收益被高通胀吞噬,资产价格下跌。
(2)行为代理说认为,通货膨胀与股指走势都是对经济状况和预期的表现。

(3)预期说认为,股指上升或下跌由通货膨胀引起,不如说是对经济未来走势的预期导致的。通货膨胀只是经济走势的替身而已。
3.认为与通货膨胀负相关性的,也有这样两种不同的观点。
(1)实质税负说认为,在通货膨胀时期,会计利润高于实质利润,导致实际税负增长,最终导致企业扩张受限、利润下滑。
(2)替代资产说认为,在通货膨胀时期,人们追求房地产等可以获得较高收益的资产,面抛弃股票资产。
投资者要想准确地把握通货膨胀与股市趋势的关系,还必须了解通货膨胀发生的机制。一般情况下,通货膨胀的发生机制常常表现如下。
第一步,温和通胀出现。经济慢慢摆脱低速增长,温和通胀出现,股市经过一轮熊市后,市盈率较低,国家利率政策和债市相对稳定,股市温和向好。
第二步,股指走高。随着经济加速增长,企业由于前期低利率贷款,利润增长显著增加,人们预期开始加速向好,利润和估值双双提高,股指大幅走高。
第三步,通胀开始加速。超预期的通货膨张使得前期投资债券的资金被迫套现,资金流向股市,存款同样流向股市和房地产,股市加速上涨,资产产生泡沫。
第四步,国家加息。随着国家加息,投资者会同时要求更高的债券收益率。企业利润开始增长放慢,资金从泡沫资产撒出,经济和股市快速下滑。
第五步,国家降息。债券利率下跌增加流动性,使得大幅下跌的股市具有相对的比价优势,经济从最低谷反弹,市场情绪高涨,股指反弹。
第六步,后期经济短期难以反弹。市场预期会出现中期通货膨胀,债券收益率已经高达5%,因此,除非出现超预期的经济反弹或者超预期的通货膨胀,则股市指数难以有较好的表现(未考虑后期市场的股票供给)。











