
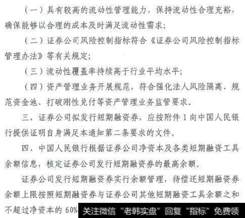
金融强监管下,每一件事都要按照规矩来。央行发文规范证券公司短期融资券管理,要求证券公司发行短期融资券时,需要符合的条件有资产管理业务开展规范,符合强化法人风险隔离、规范资金池、打破刚性兑付等资管业务监管要求。证券公司发行短期融资券实行余额管理,待偿还短期融资券余额上限按照短期融资券与证券公司其他短期融资工具余额之和不超过净资本的60%计算。
有非银行业分析师指出,这是在净资本管理办法下,监管层对于券商发行短融等融资工具的具体补充,但从目前情况看,对于券商行业实际影响并不大。
我们先来具体看看规定。如下图所示。

而我们再来对比一下2004年央行就发布的《证券公司短期融资券管理办法》。其中第十三条明文规定:
“证券公司发行短期融资券实行余额管理,待偿还短期融资券余额不超过净资本的60%。在此范围内,证券公司自主确定每期短期融资券的发行规模。
中国人民银行根据证监会提供的证券公司净资本情况,每半年调整一次发行人的待偿还短期融资券余额上限,并将该余额上限情况向全国银行间债券市场公示。中国人民银行有权根据市场情况和发行人的情况,对证券公司待偿还短期融资券余额与该证券公司净资本的比例上限进行调整。”
由此可见,本次除了较强的流动性管理等定性规定,最重要的是将短期融资工具也纳入了余额管理之中。不过,有非银行业分析师对火山君指出,此事对于券商发行短融影响并不大。特别对于大券商而言,60%的上限已经对应了很高的金额。
如中信证券截至2017年年底,其净资本规模高达867亿元,对应60%的短期融资券加上其他融资工具上限,那么中信短融余额可高达约500亿元。
该分析师指出,券商发行短融,也要综合利率水平、本身融资需求等其他条件。如2015年年中之前,融资融券余额快速飙升,券商资本金需求加大,于是发行短融的渴求更高。而若是利率一直走高,那么券商也会衡量资金成本和资金使用之间的关系。如去年年底今年年初利率较高时,券商发行短融的就较少,近期随着利率下降,券商也开始择机发行短融。
这是三个月期shibor走势图。

其中可以明显看出,去年十月之后,shibor一路走高,而近期则出现一波快速跳水。因此,近期又成了券商发行短融的好时候。

除了短融外,次级债也是券商融资的重要手段之一。因为它可以补充附属资本。不过,对券商而言,当然是通过发行股票可以降低资金使用成本,因此,上了市的纷纷提出再融资方案,没上市的则排队等待IPO。
如华泰证券255亿的定增计划近期获得了证监会批准,公司因此今年年报未进行分红,为顺利实施定增创造条件。而中信建投回归A股,以及长城证券A股IPO申请也在近期通过了发审委审核。











