导语
近期,粤港澳大湾区成为市场当中的焦点。其涨幅跑赢大盘,又恰逢香港回归20周年、港珠澳大桥将贯通等利好叠加,投资盛宴已开启。还有哪些投资机会呢?
一、利好事件叠加成为市场焦点
粤港澳大湾区尚处规划阶段,就已经表现出不凡的魅力,已具备成为继纽约湾区、旧金山湾区、东京湾区之后世界第四大湾区的潜质。

得天独厚的区位优势:粤港澳大湾区建设是以珠三角为基础,由内地9个市区和港、澳两个特别行政区形成的城市群。粤港澳大湾区不仅将范围拓展至海洋,而且包含香港、澳门两个特别行政区。湾区一旦成立,不仅能完成经济上的融合,而且能完成制度上的合作融合,政治意义也是非凡。
强大的经济基础:从经济上看,粤港澳大湾区已具备良好的经济基础。2016年湾区内11座城市的GDP已经达到9.17万亿人民币,约占全国GDP比重的12.3%,而区域常住人口比重不及全国总人口的5%。可见,其条件得天独厚。
以上两点也成为粤港澳大湾区,独特魅力之处。而将其映射到股票市场中,其投资的价值也不言而喻了,但其投资价值不仅仅如此。

1.深圳前海扩容 近期,深圳试图将广东自贸试验区中的蛇口区块、宝安中心区、大铲湾港区、孖洲岛及大小铲岛区域、大空港地区整合纳入前海深港现代服务业合作区,不仅将面积扩大了四倍,而且推进与粤港澳的互联互通,助力前海在粤港澳大湾区发展中占据要塞位置,增强了前海地区的投资价值。
2.港珠澳大桥全线贯通 作为粤港澳大湾区的重头戏,港珠澳大桥在7月1日全线贯通,有望在年底通车。前期建设企业红利逐渐淡化,而交运物流将迎来发展机遇。
3.香港回归20周年政策红利可期 今年的7月1日将迎来香港回归20周年,新的特首也即将上任,香港地区有望迎来政策红利,传导至大湾区的可能性较大,利好政策可以期待。
二、大湾区的投资机会
众多的利好事件的叠加,使得粤港澳大湾区板块成为市场的焦点。具体怎么把握投资机会呢?
1.区位优势明显但地域狭小土地升值空间巨大
粤港澳大湾区所辖的11座城市的占地面积较少,城市面积总计约5.6平方公里,不足全国土地面积6‰,但需要承载全国13%的经济增量。相对而言,土地资源尤为紧缺,而且随着时间的推移,土地升值空间会变得异常巨大。

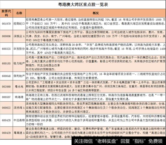
在广东、深圳、珠海地区,具备丰富土地储备的企业,将受益大湾区建设,可以予以关注。
2.粤港澳大湾区建设将促进交通运输量的上升
粤港澳大湾区未成立,就已经具备全国最密集的交通运输网络。随着湾区建设,交通运输体系会进一步升级。交通运输量也会随着湾区成立,稳步上升。辖区内的港口企业、高速公路企业将是受益最为稳定的企业。












