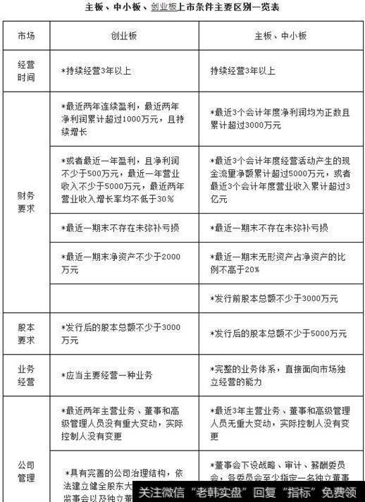
公司现在还上不了创业板。即便是创业板是针对中小企业和创业企业,准入门槛较A股低,但是并非没有门槛。现在公司还是没有达到登录创业板的门槛,固定资产220万元,年产值200万元,纯利60-80万元。而对应的新三板准入标准是:净资产不低于2000万元,年收入不少于5000万元,且净利润不少于500万元或者公司近两年净利润超过1000万元。下面是创业板的上市条件:

如果有一天公司逐渐做大,满足了新三板上市要求,上市还需要以下步骤:
① 材料受理、分发环节
证监会受理部门工作人员依法受理创业板首发申请文件,并按程序转创业板发行监管部。创业板发行部收到申请文件后由综合处分发至审核一处、审核二处。
② 反馈会环节
审核人员审阅发行申请人申请文件后,撰写审核报告并提交创业板发行部反馈会讨论。主要讨论初步审核中关注的重点问题,确定需要发行申请人补充披露及中介机构核查落实的问题。
③ 见面会环节
见面会首先由创业板发行部部门负责人介绍发行审核的程序、标准、理念及纪律要求等,其后与发行申请人就企业情况及反馈意见中涉及的问题等进行一对一沟通。
④ 问核环节
问核机制旨在督促、提醒保荐机构及其保荐代表人做好尽职调查工作,安排在见面会后进行,参加人员包括问核项目的审核一处和审核二处的审核人员、签字保荐代表人和保荐机构相关负责人。
⑤ 预先披露环节
反馈意见落实完毕、财务资料在有效期内的将安排预先披露。具备条件的项目由发审委通知保荐机构报送材料。创业板发行部收到相关材料后安排预先披露,并按受理时间顺序安排初审会。
⑥ 初审会环节
初审会讨论决定提交发审会审核的,创业板发行部在初审会结束后出具初审报告,并书面告知保荐机构需要进一步说明的事项以及做好发审会召开前的准备工作。
⑦ 发审会环节
发审委制度是发行审核中的专家决策机制。目前发审委委员共25人,分三个组。发审会以投票方式对首发申请进行表决,提出审核意见。
⑧ 封卷环节
发行申请人的首发申请通过发审会审核后,需要进行封卷工作,即将申请文件原件重新归类后存档备查。封卷工作在落实发审委审核意见后进行。
⑨ 会后事项环节
会后事项是指发行申请人首发申请通过发审会审核后,招股说明书刊登前发生的可能影响本次发行及对投资者作出投资决策有重大影响的应予披露的事项。
⑩ 核准发行环节
封卷完成后,履行申请批复程序,发行申请人领取批文后安排后续发行工作。











