原标题:海通策略荀玉根:A股短期快涨源于流动性充裕 需休整等基本面跟上 来源:股市荀策
核心结论:①货币、财政、产业的组合拳对冲政策对基本面有托底作用,借鉴历史3个月见效,预计2季度企业盈利增速重新回升。②A股牛市格局不变,疫情影响牛市节奏,短期快涨源于流动性充裕,需休整等基本面跟上。③基建加速有助周期股,需求弹性不够,关注国改进展。若利率下调,低估值银行地产望修复。中期仍看好科技+券商,科技本身也受益于刺激新兴消费的政策。
疫情对冲政策的效应分析
——新冠肺炎研究系列4
针对本次新冠肺炎疫情,我们前期系列《疫情之下行业需求:有减也有增——新冠肺炎研究系列1-20200207》分析了疫情对部分行业需求的影响,《疫情对企业盈利的冲击分析——新冠肺炎研究系列2-20200213》就疫情对A股整体业绩影响进行了分析,《外盘大跌对A股的影响——新冠肺炎研究系列3-20200226》就海外疫情扰动对A股走势进行分析。作为系列报告4,我们重点分析针对国内疫情出台对冲政策所产生的效果。
1、对冲政策梳理
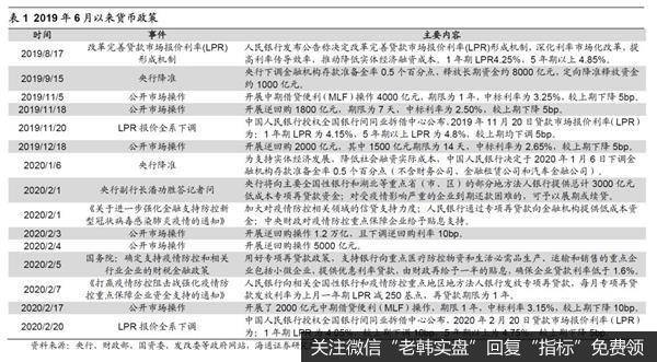
货币政策:应对疫情冲击,央行提供流动性并降息,加大逆周期调节力度。首先回顾2019年货币政策,央行实施稳健的货币政策保持流动性合理充裕,加强逆周期调节,灵活运用公开市场操作并使用降准“降息”等工具,同时改革LPR报价,引导实体融资成本下降。19年全年央行共实施三次降准,其中1月降低存款准备金率1个百分点;5月定向降准,下调服务县域的农村商业银行存款准备金率至农村信用社档次;9月下调存款准备金率0.5个百分点。此外,8月17日,央行宣布改革完善贷款市场报价利率(LPR)形成机制,并于8月20日开始逐月公布新机制下的贷款市场报价利率(LPR)。进入2020年,央行于1月6日下调金融机构存款准备金率0.5个百分点,以降低社会融资实际成本。春节以来受疫情冲击,为了维护市场流动性稳定,央行通过公开市场投放流动性,加大对新冠肺炎疫情防控的货币信贷支持。灵活运用多种货币政策工具,保持流动性合理充裕,具体来看2月3日和4日,央行超预期开展公开市场操作,两天累计投放流动性1.7万亿元,并下调7天逆回购和14天逆回购利率10个BP,释放加大逆周期调节力度的信号,以稳定市场预期。2月17日,央行开展MLF操作2000亿元,并下调利率10个BP,受此影响,2月20日LPR报价也出现全系下行,1年期为4.05%,较上期下调10个BP,5年期以上为4.75%,较上期下降5个BP。量价并用的举措下,疫情期间银行体系流动性保持相对充裕合理的水平,10年期国债到期收益率从1月23日的2.99%下降到2月10日低点2.78%,目前(2/25)维持在2.81%左右。此外,政府加大对受疫情影响较大的行业以及防疫重点企业提供融资支持,2月1日,财政部发布通知,对受疫情影响严重的企业到期还款困难的,可予以展期或续贷。2月7日,央行设立3000亿元专项再贷款,确保疫情防控重点企业能够获得低成本贷款。2月21日中央政治局会议提出稳健的货币政策要更加灵活适度,缓解融资难融资贵,为疫情防控、复工复产和实体经济发展提供精准金融服务。此外,2月19日央行副行长刘国强表示适时适度调整存款基准利率。


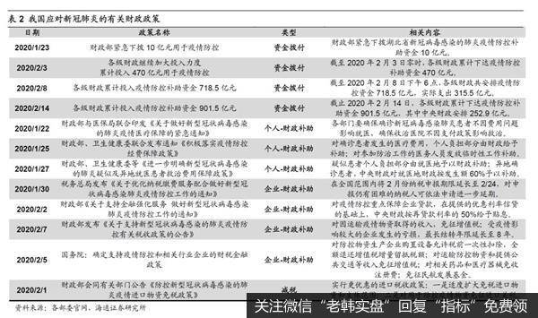
财政政策:加大减税降费,专项债扩大发行规模。为对冲疫情对经济的抑制作用,财政政策也明显发力,2019年底中央经济工作会议提出积极的财政政策要大力提质增效。疫情发生后地方债发行明显提速,财政部提前下达2020年新增地方政府债务限额8480亿元,其中一般债务限额5580亿元、专项债务限额2900亿元。加上此前提前下达的专项债务1万亿元,共提前下达2020年新增地方政府债务限额18480亿元。从实际发行看2020年1月地方政府债券发行额达7850亿元,较去年同期增长87.8%,其中专项债7148亿元,较去年同期增长362.7%,2月截至25日地方债发行额达2065亿元,其中专项债1012亿元,按提前下达新增18480亿元限额,3-4月预计有8400亿元左右待发行。从专项债投向来看,基建类占比较去年明显提升。2月12日中央政治局召开会议指出要优化地方政府专项债投向,推动建设一批重大项目。部委层面交通运输部2月8日强调推动重点项目尽快开工;从地方层面看,部分有条件的省份,例如浙江、广东、湖南、福建、四川、北京等已逐步落实重点基建项目优先复工,基本与各省市公布的复工时间同步。除加快地方债发行,财政部通过资金拨付、给予企业和个人财政补贴等方式为企业纾困解难。直接财政支持方面,截止2月14日各级财政共安排疫情防控资金901.5亿元,其中中央财政安排252.9亿元。税费政策方面,针对企业短期现金流等问题,2月7日财政部联合发展改革委、工业和信息化部、人民银行、审计署印发通知,强化疫情防控重点保障企业资金支持,中央财政按企业实际获得贷款利率的50%给予贴息。随后出台包括对受疫情影响较大行业企业延长亏损结转年限、免征民航企业缴纳的民航发展基金等多项税费优惠政策。此外针对个人税务,税务总局允许受疫情影响办理申报仍有困难的纳税人可依法申请进一步延期,对进口捐赠物资予以一定时期的免税,并对积极参与疫情防控的前线人员给予相关的个人补助,对于疑似和确诊的患者所承担的医疗费用采取财政补助的方式。2月18日国务院常务会议决定阶段性减免企业社保费和实施企业缓缴住房公积金政策,多措并举稳企业稳就业。


产业政策:加大医疗、交运等国计民生领域支持,推动5G网络、工业互联网等加快发展。①针对疫情造成的医疗物资紧张,政府对重点医疗物资生产企业及其上游关键材料、零部件生产企业,给予免征部分费用、政府收储等政策措施扩大产能,保证生产。2月7日财政部、发改委发布公告提出对于与新型冠状病毒相关的防控产品,免征医疗器械产品注册费,免征药品注册费。同日,发改委发布通知支持企业债券募集资金用于疫情防控相关医疗服务、科研攻关、医药产品制造等项目。2月10日工信部发布通知支持生产口罩、防护服等防疫重点医疗物资的企业迅速扩大产能。对这部分医疗防护物资,全部由政府兜底采购收储。②受疫情影响,交通阻断及复工延缓导致很多行业开工受限,国家及各地方政府出台政策加速复工复产。2月5日国务院宣布免征航空公司缴纳的民航发展基金,对运输防控重点物资和提供公共交通、生活服务、邮政快递收入免征增值税。2月15日国务院批准从2月17日0时起至疫情防控工作结束,所有依法通行收费公路的车辆免收全国收费公路车辆通行费。③基建方面,中央政治局2月12日召开会议提出优化地方政府专项债券投向,用好中央预算内投资,加快推动建设一批重大项目。各地方政府也纷纷出台政策加速复工,确保重大基建项目按计划进行,目前包括云南、徐州、包头、兰州多省市已获批或开工建设一批包括高铁、机场、光伏等重大基建项目。④针对5G、工业互联网,2月21日中央政治局会议提出发挥好有效投资关键作用,加大新投资项目开工力度,推动生物医药、医疗设备、5G网络、工业互联网等加快发展,2月19日工信部发布通知要求运用新一代信息技术全面支持疫情科学防控,运用新一代信息技术加快企业复工复产。


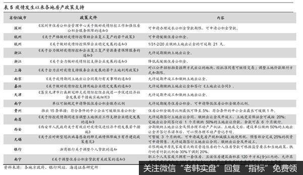
部分城市出台针对住房公积金和土地出让等方面的临时性房地产支持政策。19年12月12日中央经济工作会议提出,要坚持房子是用来住的、不是用来炒的定位,全面落实因城施策,稳地价、稳房价、稳预期的长效管理调控机制,促进房地产市场平稳健康发展。疫情爆发对地产行业也产生较大冲击,多地关闭线下销售场所,地产销量下行、施工暂停导致地产商资金链紧张。2月以来包括上海、深圳、杭州等多个城市出台政策,针对住房公积金和土地出让等方面调节房产市场,具体措施包括延长公积金贷款期限、允许房企延期缴纳土地出让金、延长土地开竣工时间、尽快恢复土地招拍挂、降低竞买土地保证金比例、容缺办理规划许可和预办理房地产权证、放松重点监管资金要求等。例如,杭州提出对受疫情影响,缴存住房公积金确有困难的企业,可申请降低住房公积金缴存比例最低至3%,或申请缓缴住房公积金,期限均不超过12个月。浙江提出疫情防控期间商品房预售资金中可用于前期工程费、管理费、销售费等其他费用由总额的20%提高至30%。西安提出分期缴纳土地出让金及预办理不动产产权证。此外针对地产需求方,部分地方也适当放宽要求,浙商银行(4.190, -0.10, -2.33%)下调非限购城市首套房贷款首付比例至两成,广西南宁发布公积金新政,允许公积金购买二套房。整体看多地密集出台房地产逆周期调控政策,在购地资金、销售支持、财税政策、行政审批等多方面助力房企平稳过渡疫情。

2、政策对基本面有托底作用
借鉴历史,预计对冲政策3个月见效。分析这次疫情对冲政策所产在的效果,参考历史我们可以从两个视角进行对照,一是借鉴03年应对非典疫情冲击,对冲政策时滞3个月左右。信贷政策2003年5月央行发布意见,要求切实保障防治非典型肺炎所需的合理信贷资金供应,对受非典型肺炎疫情影响较大的行业和地区实施适当信贷倾斜,M2同比增速从03年2月低点18.1%连续6个月升至03年8月21.6%。财政政策方面对受“非典”疫情影响比较严重的行业减免了部分税费,2003年5月1日起,对民航旅客运输业务、旅游业和铁路旅客运输收入免征营业税、城市维护建设税和教育费附加;对餐饮、旅店、旅游、娱乐、民航、公路客运、水路客运、出租汽车等行业减免部分政府性基金。从时间看当时非典疫情对基本面的影响就一个季度,实际GDP当季同比增速02Q4-03Q4五个季度分别是9.1%、11.1%、9.1%、10.0%、10.0%,全部A股归母净利润单季度同比增速为192%(低基数效应)、89%、5%、31%、70%,即03Q2基本面小幅下滑。剔除春节因素,工业增加值当月同比从03年3月高点16.9%下滑至5月低点13.7%,随着5月政策加码,对冲效果逐步显现,8月已回升至18.1%。第二个视角是借鉴盈利见底前部分领先指标会率先企稳,回顾盈利周期可发现时间上领先企业盈利见底4-10个月。我们前期《如何预测跟踪盈利趋势?-20190919》等报告分析过,2005年以来A股市场共经历了四次盈利见底回升的周期,参考这四次周期,我们观察到在盈利未出现明显见底趋势之前,部分领先指标已率先企稳,根据性质不同可将其分为五大类:社融存量同比/贷款余额同比、基建投资累计同比、PMI/PMI新订单、商品房销售面积累计同比、汽车销量累计同比。政策发力点很难精确判断,但每次盈利见底之前都存在三个或三个以上的领先指标出现企稳回升的现象,因此我们将三个领先指标出现企稳的情况定性为领先指标企稳,时间上领先企业盈利见底4-10个月。

疫情仅冲击短期基本面,疫情结束后基本面有望迅速回升。当前疫情对基本面的冲击主要集中在第一季度,我们预测疫情结束后基本面有望迎来快速反弹,主要原因有二:第一,疫情对基本面仅是短期扰动,目前疫情已得到有效控制。2月24日0-24时,全国新增确诊病例508例,除湖北以外地区新增确诊病例仅9例,共计23个省(自治区、直辖市)24日无新增确诊病例,当前疫情已得到有效控制。历史上看,春节前后多数企业进入停工休假状态,2、3月利润占全年比重均值为4.9%、7.1%,因此疫情对全年企业盈利影响不大。根据21世纪经济报道,截至2月24日,浙江复工率已超90%,江西、山东、江苏、广东等地已超80%,福建、上海、贵州复工率超过70%。行业方面看,钢铁复工率67.4%,有色复工率86.3%,煤矿产能恢复率76%,铁路装车数恢复率95%,口罩企业产能利用率超110%;第二,目前中国正处于库存周期底部,即将进入补库存阶段。我们用工业企业产成品存货累计同比增速来反映中国的库存周期历史状况,可以看到2000年以来中国共经历了5轮完整的库存周期,每轮周期平均时长为39个月。本轮库存周期自2016年6月开始,自上一次波谷(2016年6月)已经过去了43个月。库存周期的规律性相对强,每轮周期的时长、走向稳定,由此我们判断目前正处于库存周期底部,即将触底反弹。我们预测本次疫情对基本面的冲击主要集中在第一季度,盈利周期将于2020Q1再次见底,见底回升形态由圆弧底变成W型底,并且基本面不会受疫情长期拖累,中期盈利向好趋势不改。正如我们前期报告《疫情对企业盈利的冲击分析——新冠肺炎研究系列2—20200213》预计,2020年一季度A股净利润可能无增长,随着后续财政和货币政策发力,华体会赛事竞猜 业绩将好转,在乐观情景下2020年A股净利同比增速为12.2%,悲观情景下A股净利同比增速为9.5%,在疫情冲击下,预计2020年A股净利同比为10%~12%。



3、对冲政策对股市的效应
A股牛市格局不变,流动性驱动快涨后需休整等基本面跟上。2019年以来我们一直强调上证综指19年2440点=05年998点,2440点是A股第六轮牛市的起点。这次新冠肺炎疫情突发,会对短期基本面形成冲击,但牛市的三个逻辑没动摇,即牛熊周期轮回、企业盈利见底回升、大类资产偏向股市,因此A股牛市格局没有变化。正如我们前期报告《乐观中保持理性—20200223》所分析,2月4日上证综指2685点以来市场快速上涨,背后的推动因素是疫情对冲政策造成流动性非常充裕,市场反而对短期基本面的恶化有些钝化了,我们认为2月4日后一段时间市场形态可能类似19年8月6日-12月初,市场表现为进二退一,源于基本面数据还未见底。为对冲疫情影响,在货币政策方面央行通过公开市场投放流动性,MLF、LPR利率相继下调。第一,从股债收益率(沪深300股息率/10年期国债到期收益率)看,历史上85%以上分位数标志着市场上涨概率较大,截至2月25日,沪深300股息率为2.3%,10年期国债到期收益率为2.82%,两者比值为0.81,处于2005年7月以来比值从低到高的86%分位;第二,从风险溢价看,我们以1/全部A股PE-10年期国债到期收益率作为股市风险溢价的衡量指标,截至2月25日全部A股PE为18.2倍,股市风险溢价为2.7%,处于2005年以来自下而上68%分位,意味着股市风险资产相对无风险资产的吸引力已经达到相对较高位置。第三,从大类资产配置角度看,目前A股较其他大类资产性价比仍较明显,截至2月25日目前上证综指沪深300前15只股息率最高的股票股息率均值为7.1%,1年期信托收益率为8.7%,1年期银行理财收益率为3.8%,10年期国债收益率为2.85%。整体上看,新冠疫情主要影响一季度基本面,但疫情对全年基本面大格局影响较小,历史上2、3月利润占全年比重均值为4.9%、7.1%,随着后续对冲政策发力,预计后面几个季度企业净利润同比增速明显回升,全年业绩回升格局不变。


基建加速对周期股的弹性一般,关注后期国改进展。对于市场盘整期的结构性机会,投资者很关注国家针对疫情的对冲政策,有人关注基建相关的周期股。我们回顾2019年,地方专项债约2.15万亿,其中约70%是投入棚改和土地储备,仅25%左右用于基建投资。根据海通宏观测算,预计2020年新增专项债额度或提升至3.3万亿左右,其中34%~38%用于基建投资,预计2020年基建投资增速(旧口径)或回升至8%~9%左右。基建增速只是温和回升,周期股的需求会回升,但弹性恐怕一般。截至19Q4,基金重仓股中周期行业市值占比为15.7%,较19Q3上升2.9%,为两年来首次回升,但仍处于05年以来从低到高19.7%历史分位。我们使用PB-ROE模型审视包括周期各行业估值盈利匹配度,石化PB(LF,2020/2/25,下同)0.1%分位、ROE(TTM,19Q3,下同)20.3%分位,建筑PB0.3%分位、ROE 33.9%分位,煤炭PB0.3%分位、ROE30.55%分位,电力设备及新能源PB 32.3%分位、ROE 20.3%分位,有色PB26.1%分位、ROE18.6%分位,钢铁PB 12.3%分位、ROE 62.7%分位,化工PB 27.5%分位、ROE71.2%分位,军工PB 38.3%分位、ROE 39%分位,机械PB 34.0%分位、ROE 17%分位,建材PB 41.6%分位、ROE 91.5%分位。整体看周期板块大部分行业盈利估值匹配度尚可,但我们预计2020年基建投资增速回升幅度不高,因此当下单靠基建拉动周期股上涨恐力度不足。未来,若出现我们前期报告《国企改革:2020我们能期待什么?—20191231》中分析的国改提速情况,才有望触发周期股估值修复。
如利率下调,低估的银行地产望修复,券商是中期优质品。央行近期通过公开市场投放流动性,MLF、LPR利率相继下调,同时还表态未来将适时适度调整存款基准利率。借鉴2014年底流动性驱动牛市的经验,流动性充裕能够改善市场对基本面预期,增强金融地产股息率吸引力,行业低估值、低配置优势得到进一步显现,有助于金融地产估值修复。当前银行地产基金配置比例不高,19Q4基金重仓股市值占比为券商1.3%(13年来均值1.3%)、保险3.8%(3.6%)、地产6.0%(4.5%)、银行5.3%(5.4%),而沪深300中银行地产市值占比为16.3%、4.8%。截至2020/2/25,银行地产股息率为4.1%、3.0%。我们使用PB-ROE模型审视金融地产各行业估值盈利匹配度,证券PB22.7%分位、ROE(TTM,下同)25%分位,保险PB26.8%分位、ROE100%分位,地产PB1.3%分位、ROE83.1%分位,银行PB0.3%分位、ROE1.7%分位。从各个行业的盈利估值匹配度来看,我们以沪深300指标作为基准,沪深300 PB 处2005年以来历史分位26.0%、ROE历史分位13.6%,证券、地产盈利估值匹配度较好。金融地产板块中我们更看好券商,在金融供给侧改革深入推进背景下,未来我国直接融资占比将提升,2月14日证监会发布了再融资新规,这将提高券商的杠杆倍数、从而助推业绩改善,随着杠杆率提高券商有望提高自身盈利水平,国际视角看18年A股券商ROE仅3.5%,美股为12.7%。此外我们在前期报告中提到牛市3浪成交额是1浪的1.6~2.5倍,这次牛市1浪A股日均成交额为6304亿元,那么对应3浪日均成交额为1.01~1.58万亿元,牛市成交额放大将利于提振券商业绩。



激发新兴消费需求,科技中期占优。2月21日中央政治局明确提出加快5G网络、工业互联网发展,次日工信部召开会议强调加快5G特别是独立组网建设步伐,发挥5G建设对“稳投资”、带动产业链发展的积极作用,中国移动近期也密集出台各类通信设备及配件的集采招标。本次疫情中,全民“宅家”不仅激发了手游市场需求,而且在线教育、远程办公、视频直播等需求也直线上升。此外,云计算、大数据等技术在诊断识别、远程会诊、管理宣传方面的应用也迅速推广,云计算行业热度攀升。值得注意的是,鼓励新兴消费的政策将有利于5G产业链、计算机、新能源汽车等科技类行业的快速发展。5G技术应用加速必将促进手机终端、AR/VR,以及工业互联网、人工智能、超清视频、无人驾驶等应用端的发展,有利于相关产品需求快速回升。长期来看,正如我们前期报告《本轮科技周期到哪步了?-20200217》分析,当前处在5G技术引领的新一轮科技周期中,科技板块更优。5G科技行情将从硬件设备开始,逐步沿产业链向内容产业、场景应用传导。计算机、电子板块直接受益,传媒、新能源板块将陆续转好,未来VR(智能家居)、车联网(自动驾驶)等5G场景应用逐渐落地。此外,随着特斯拉国产化的推进,国内新能源汽车产业链将迎来巨大的发展空间,新能源汽车行业有望持续向好。历史上科技企业利润回升周期显示,在初期一线大市值科技公司业绩回升更明显,在中后期中小市值科技股随之好转。今年科技股业绩回升趋势类似2013年,当时以创业板指为代表的大市值科技龙头表现更优,这是因为当时创业板指业绩更优。进入2014年下半年,中小市值科技股业绩开始好转,同时并购重组题材开始受到市场追捧,这时中小市值科技股表现更好。这轮科技股牛市行情已持续一年多,有投资者担心目前估值偏贵。从PEG角度来看科技板块估值也并不高,若使用2020年行业预测净利润计算动态PEG,截止2020/02/25,电子板块3.0倍(我们预测2020年净利同比20%)、计算机3.4倍(20%)、通信1.4倍(30%)、传媒1.1倍(30%)、新能源汽车1.5倍(20%)。



风险提示:向上超预期:疫情快速有效控制,国内改革大力推进;向下超预期:疫情传播不确定性增加。











