线材期货是什么?很多人都知道螺纹钢期货,但对线材期货却不是很清楚,然而这两个期货品种是同一年同时上市的。今天小编就带大家认识一下什么是线材期货,以及线材期货标准合约。

2009年3月27日,线材期货、螺纹钢期货同时上市。线材期货却落得命运迥异的尴尬:线材期货已沦落为“僵尸品种”,螺纹钢期货依旧可见“明星风范”。甚至很多人都不知道线材期货是什么了。
线材通常是指直径为5.5-14的盘成线圈状的钢线材料。线材大多用卷材机卷成盘卷供应,故又称为盘条或盘圆。线材一般用普通碳素钢和优质碳素钢制成。
按照钢材分配目录和用途不同,线材包括普通低碳钢热轧圆盘条、优质碳素钢盘条、碳素焊条盘条、调质螺纹盘条、制钢丝绳用盘条、琴钢丝用盘条以及不锈钢盘条等。
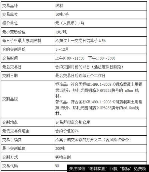
线材期货就是以线材为标的物进行期货合约交易。

影响线材期货的因素有哪些?
线材期货沦落为“僵尸品种”已经是不争的现实,热轧板卷期货上市之后,线材期货的生存空间变得更小。现在线材期货的K线图简直不忍直视,一年到头没有几个成交量,或许未来让线材期货退市或是最好的选择。那线材期货被边缘化的原因究竟是什么?
线材期货影响因素1:成本要素构成
铁矿石是钢铁生产最重要的原材料,不同的钢铁企业采购的进口矿、国产矿的价格、数量不同,且各自高炉的技术经济指标不同,因此各个钢铁企业的原材料成本相差较大。
焦炭是钢铁生产必须的还原剂、燃料和料柱骨架,同时,钢铁生产还要大量消耗炼焦煤、水、电、风、气、油等公用介质。不同的钢铁企业采购的这些公用介质的价格、数量不同,且各自技术经济指标不同,因此各个钢铁企业的能源和公用介质的成本相差较大。
线材期货影响因素2:装备及工艺技术水平
“十五”期间,钢铁企业在提高装备水平、科技进步、节能降耗等方面的投资大幅增加,使得我国钢铁工业装备水平明显提高,节能降耗、综合利用方面也取得了显著成绩,为降低成本发挥了很大作用。
线材期货影响因素3:供求关系与经济周期
钢材价格与我国经济周期有很强的相关性。尽管生产成本是钢铁产品价格变化的基础,但供求关系是影响价格走势的重要因素。在成本相对稳定的情况下,当供过于求时,价格就会下跌;供不应求时,价格就会上涨。
线材期货影响因素4:吨钢投资成本
钢铁行业作为资金密集型行业,投资成本的高低也是影响钢材价格的一个重要因素。2001年以来吨钢投资呈下降趋势。
综上所述,线材期货被边缘化的主要原因在于:随着我国经济的发展、经济机构的调整,钢材的使用量由线材独大逐步转移到螺纹钢,再移至板材;上市交易的线材品种为高线,而在生产和贸易流通中普线较为普遍;螺纹钢期货的市场活跃度远远大于线材期货,投机资金自然选择前者。











