为什么说没有多样化的股份激励就没有今天的华为?
1、任正非在1995年就开始尝试推行股份激励,向员工发行内部股票。之后不断优化剩余价值再分配模式,包括采取过股份期权、在职分红、超额分红等若干种方式方法。
2、任正非在构建薪酬结构时,提到1:1:1的基本框架,即1:基本工资(维持员工基本生活所需);1:奖金(个人有优异的表现与贡献);1:分红(团队共同创造的价值)。这个理念到现在也不过时,因为他强调了员工个人价值与团队价值的共赢与平衡。
3、华为从未缺过钱,也从不向银行贷款,作为快速发展的制造型企业,很容易受资金链现金流的制约,但是华为通过内部股份激励解决了这个难题。因为员工将自己的收入、存款甚至借贷提供给华为,换得公司的股份,又通过大家的努力创造,年底拿到高额的利润分红回报。而华为,不需要为员工的出资背负高利息,资金安全且成本低廉。更重要的,将这些出钱又出力的人才牢牢地拴住,还让他们共同输出不断增长的企业盈利。
4、华为有今天的成就,当然离不开股份激励,而任正非从曾经的绝对大股东,经过不断稀释现在只剩下1.42%的股份。留意,这是股份,不是股权。任正非依然掌控着华为,是因为他释放的是股份,而非股权。

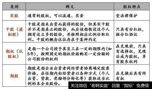
股权、股份、分红有什么重要的区别?
股权:实股,具有所有权
股份:湿股,具有持续的收益权
分红:虚股,具有约定的分红权
举例说明:某企业老板想留住核心人才,他初步想了三个方案:
方案1、给每个高管半买半赠0.5%-2%不等的股权,并且约定为实股,到工商局登记注册。
方案2、按公司估资,将资产定为1000万股,每股1元,名为原始股,让员工出资认购,代持在大股东名下,若离职则原值退回。
方案3、划定主管级以上的干部,共同分享公司年度15%的利润,在职有离职无。
分析:这三个方案,分别对应股权、股份、分红。哪种模式更能符合老板的需要和预期?
1、针对不同的人群应有不同的模式,不可一刀切,不要用一种模式解决所有人的需求。
1)股权适合高层次、高价值的人才。
2)股份适合中高层次、中价值的人才。
3)分红适合研发、业务、创造型的人才。
而且,三种方式可以组合运用,形成更强的激励合力。

股权布局要先行!
2、三种方案的利弊分析:
1)方案1:可以留人但激励价值不高,退回非常不方便。而且股东多了,非常影响决策效力,甚至危及创办人的控制权。
2)方案2:员工出钱只是投资人但不是合伙人,出钱的人未必一定会出力或出大力。
3)方案3:员工不出钱,得到奖赏或福利,看起来很合理,但是分配规则不好定,容易主观了事,员工对分配不公有意见。而且,分的多时员工在意,分不到时员工怨气。看上去更偏向福利性奖赏,激励力度不稳定。但是退出比较方便,有的老板一句话就可以停止或改变。
3、股权激励的系统核心价值在于布局,一定要有布局,才能更好地激励员工、保护企业、发展共赢。
股权激励都有哪些方法与模式?
1、从大局来看,有以下多种模式:

股权激励的基本模式!

股权激励的衍生模式!
2、作为中小企业(非华体会赛事竞猜 ),可选择的模式更丰富、更灵活,更加追求实效。
说明:以下列举了股权36计中常用的6计!

股权36计之业绩入股式!

股权36计之事业部式!

股权36计之期股式!

股权36计之期股式!

股权36计之项目入股式!

股权36计之岗位分红式!
哪些股权或股份激励模式才是高价值的?
下图告诉我们一个基本原理:凡是出钱出力,有弹性,要参照贡献价值,面向未来,可以不断延扩展的,就是最富价值的股权激励模式!

凡是高激励的模式就是高价值的!
哪些方法更适合中小企业,而且激励性更强?
有两种模式值得学习和参考:OP+PSP
OP(内部合伙人模式)是一种什么模式?
员工要出钱
不占公司股份
对经营成果负责
不增加激励成本
持续做大产值和利润
分享公司增量价值带来的收益

OP模式实现员工与老板的共赢!
中小企业选择OP合伙人的三大原则
1、标准适当原则。一是内部合伙人不是真正的股东,因此标准不宜太高,当然,有的合伙人也可以先是股东或后来发展为股东。二是内部合伙人要分享企业剩余价值,具有影响经营成果的能力,标准也不能太低。
2、先成为的原则。企业对合伙人一般都希望他能长期为公司服务,或者要求他已经为企业服务了一定的期限,在这个度上我个人认为,一是已服务时间通常达到6-12个月就可以考虑,二是让拥有适当价值、基本认同公司价值观、短期不会离职的员工先成为内部合伙人。这些人成为合伙人后,通过角色、利益影响思维,有了更好的归属感,他们就会一步步沉淀下来,最终成为企业的长期服务人才。
3、人本大于资本的原则。内部合伙人必须出钱又出力,而且贡献必须大于投资。出钱是为了留人留心,出力是为了有更好的合力、将来有更好的经营成果,由此通过更多的分享、收益,让人才持续为公司创造价值与增值。











