答案是:不可以。
在职公务员
因为根据《中华人民共和国公务员法》第九章规定:

公务员不得从事或者参与盈利性活动,在企业或者其他盈利性组织中兼任职务。
这句话什么意思呢?就是说如果你是公务员身份(行政编制),就不能参加任何的企业,不能兼职,更别说入股获取利润了。
辞职、退休公务员
不仅仅是在职公务员不得从事这些内容,就算是辞职或者退休了也不行。
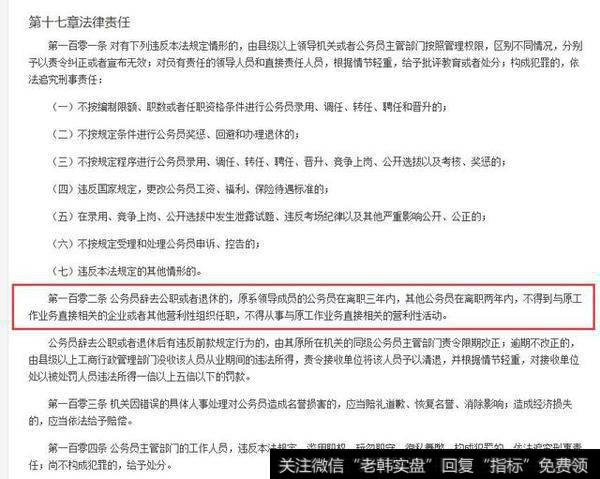
因为根据《中华人民共和国公务员法》第十七章规定

第102条:公务员辞去公职或者退休的,原系领导成员的公务员在离职三年内,其他公务员在离职两年内,不得到与原工作业务直接相关的企业或者其他营利性组织任职,不得从事与原工作业务直接相关的营利性活动。
这句话啥意思呢?假如说你以前在市建委上班,你还是市建委的领导,那么你辞职或者退休3年之内,都不能去建筑业企业上班!!!
市建委的小科员不干公务员之后,也要两年内不能去建筑业企业上班!
总结
作为国家机构的公务员,现有的法律为了防止权力寻租,已经限制死了公务员兼职取利的途径,公务员就是要安心上班领取国家发放的工资。











