很多人可能第一次知道盐津铺子还是个华体会赛事竞猜 ,我们先看看盐津铺子究竟是个怎么样的公司,主要经营什么项目。

盐津铺子食品股份有限公司(以下简称“公司”)是一家专业从事休闲食品研发、生产和销售的综合型企业。2017年1月经中国证监会核准在A股主板上市,成为中国休闲食品制造业第一股,是中国休闲食品领域最具影响力、产品品类最齐全的小品类休闲食品企业之一。
经营范围:预包装食品批发;糕点、糖果及糖批发;干果、坚果批发;海味干货批发;散装食品批发;收购农副产品;饼干及其他焙烤食品制造;糖果、巧克力制造;蜜饯制作;米、面制品制造;方便面及其他方便食品制造;蔬菜、水果罐头制造;酱腌菜生产;自营和代理各类商品及技术的进出口,但国家限定公司经营或禁止进出口的商品和技术除外;熟食品制造;糕点、面包制造;食品的销售;食品的互联网销售;预包装食品零售;糕点、面包零售;干果、坚果零售;熟食零售;海味干货零售;进口食品零售;普通货物运输;散装食品零售;肉制品及副产品加工;蔬菜加工;水果和坚果加工;鱼糜制品及水产品干腌制加工;豆制品制造;蛋品加工。

刚才看了下盐津铺子的股价,盐津铺子从2018年1月11号开始股价开始上涨。1月25号有所回落。1月31号又直接涨停。2月2号涨百分之8.09。

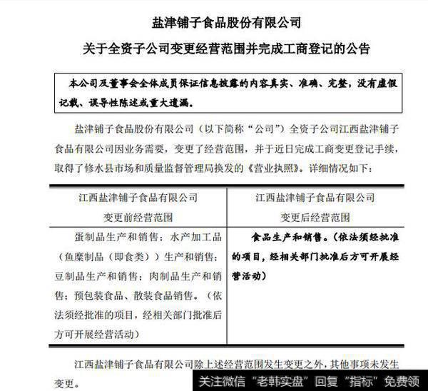
在这段股价上涨之前这个股都一直在跌,为何突然之间就涨那么多了呢?刚才看了下他们的公告,在2017年12月25号盐津铺子发了一份子公司业务变更报告,具体内容我直接上图了,

从25号之后股价开始上涨,涨幅不大直到18年1月11号直接涨停。不知道这几天的上涨是否与这个公告有关,如果有关未免也涨的太迟。或许说往后的几天可能会有新的利好公告发出了,如果有那这几天的上涨就 有点耐人寻味了。也有可能临近过年,公司的效绩有所上升从而带动了股价也不一定。











