核心结论:①长三角一体化进程历经数十年,近期升级为国家战略,地方与部委加速一体化政策落地。②长三角区位优势显著,立体交通网构成“一核五圈四带”巨型城市密集区,消费引擎强劲,产业集群优势明显,科创能力突出。③长三角一体化投资机会包括基础设施建设、环淀山湖战略协同区建设、科技产业等。策略与行业合作精选长三角一体化相关公司,详见正文。
东风渐起
——长三角一体化系列(1)
2018年11月5日国家领导人在上海进博会提出,将支持长三角一体化发展并上升为国家战略,这是继雄安新区、粤港澳大湾区之后又一国家战略的推出。海通研究策略联合行业就长三角一体化发布系列报告,系列1从策略角度出发梳理长三角一体化政策进程及区位优势,联合行业分析师共同探讨长三角相关机会。
1. 长三角一体化升级为国家战略
长三角一体化进程历经数十年,近期升级为国家战略。2018年11月5日,国家领导人在上海进博会提出,将支持长三角一体化发展并上升为国家战略。回顾上海与长三角区域的关系发展,计划经济时期,先后成立华东经济协作区、中央华东局加强华东地区协作,但因历史原因收效甚微。改革开放后,1982年成立上海经济区,在不改变行政隶属关系的条件下,探索更好组织地区经济。1992年国务院界定长三角地区范围,设立浦东新区,带动长三角和沿江地区开放发展。1994年上海牵头建立长三角城市协作部门主任联席会议,首次提出构建长三角城市群的概念,但这一阶段竞争多于合作,协调发展不温不火。2004年发改委将长三角纳入“十一五”规划,指出“已形成城市群格局的长江三角洲等区域,要继续发挥带动和辐射作用,加强城市群内各城市的分工协作和优势互补,增强城市群的整体竞争力”。2005年首次长三角主要领导座谈会召开。2007年上海牵头召开长三角发展国际研讨会,江浙沪一致同意在继续加强交通、能源、科技、环保等方面合作。2008年9月国务院发布《关于进一步推进长江三角洲地区改革开放和经济社会发展的指导意见》,提出到2012年长江三角洲地区基本实现全面建设小康社会的目标。这一阶段较之前有了更为宏观层面的讨论和指导意见,但具体规划仍在摸索中。2010年国务院印发《长江三角洲地区区域规划》(规划期2009-2015年),作为随后一段时期纲领性文件,规划定位长三角发展战略:亚太地区重要的国际门户、全球重要的现代服务业和先进制造业中心、具有较强国际竞争力的世界级城市群;提出中期目标:到2015年率先实现全面建设小康社会,到2020年率先基本实现现代化。2016年,国家推出《长江三角洲城市群发展规划》(规划期2015-2030年),范围较之前新增安徽8市,细化发展定位:最具经济活力的资源配置中心、具有全球影响力的科技创新高地、全球重要的现代服务业和先进制造业中心、亚太地区重要国际门户、全国新一轮改革开放排头兵、美丽中国建设示范区;更新中期目标:到2020年基本形成世界级城市群框架;明确远期目标:到2030年全面建成具有全球影响力的世界级城市群。自此,长三角一体化发展进入高质量发展阶段。


2018年长三角一体化政策加速推进。2018年1月长三角三省一市均将推进长三角一体化发展写入省政府工作报告,聚焦规划对接、战略协同、专题合作、市场统一和机制完善五个着力点。6月长三角主要领导座谈会召开,组建区域合作办公室,发布《长三角地区一体化发展三年行动计划(2018-2020年)》,提出将长三角地区建成“全国贯彻新发展理念的引领示范区、全球资源配置的亚太门户、具有全球竞争力的世界级城市群”,明确目标:到2020年基本形成世界级城市群框架,长三角一体化发展的任务书、时间表和路线图得以明确,长三角一体化规划体系框架正式形成。9月江苏省发布《江苏省长江经济带综合立体交通运输走廊规划(2018-2035)》,打造江苏进入上海的重要枢纽节点城市的概念。11月国家领导人提出将支持长三角一体化发展并升级为国家战略。随后国家有关部门及三省一市加快政策推进,相继出台多个细分领域协作文件。11月三省一市共同发布《关于支持和保障长三角地区更高质量一体化发展的决定》,明确总体要求和推进机制,以法治力量支持和保障规划对接、法治协同、市场统一、生态保护和共建共享。12月6日交通部与三省一市发布《关于协同推进长三角港航一体化发展六大行动方案》,协同推进长三角港航一体化。12月13日三省一市发布《长三角地区教育更高质量一体化发展战略协作框架协议》、《长三角地区教育一体化发展三年行动计划》,推进长三角地区2025年整体实现教育现代化。12月19日发改委批复上海轨道交通三期规划和杭州轨道交通三期的调整规划,新增投资合计将超3500亿元,长三角交通一体化提速。

升级为国家战略覆盖面增多,环淀山湖试验区由点及面。《21世纪经济报道》报道国家发改委当前正启动编制《长江三角洲区域一体化发展规划纲要》,预计很快将正式对外公布。这将是长三角区域一体化上升为国家战略后首次正式发布的发展规划纲要。往后看我们认为政策可能聚焦以下方面。第一,经济一体化。建立一体化的现代产业体系和市场体系是避免无序开发和恶意竞争的保障,推进产业结构优化升级,加快发展现代服务业,推进信息化与工业化融合,培育世界级企业和品牌;以建设统一大市场为重点,加快推进减政放权、放管结合、优化服务改革,推动市场体系统一开放。第二,科技一体化。长三角地区聚集了大量优秀科技创新人才,目前已拥有上海张江、杭州、合肥等一批国家级、省级高新技术产业开发区,未来各园区加大交流合作力度,有望成为全国科技创新示范区。第三,社会一体化。构建一体化的公共服务体系,引导公共服务资源跨区域合理配置,创新完善人口服务和管理制度,加快实施户籍制度改革和居住证制度,统筹推进本地人口和外来人口市民化,加快消除城乡区域间户籍壁垒,促进人口有序流动、合理分布和社会融合。第四,政府治理一体化。城区规划、交通运输、司法合作等领域的政策文件已有出台,未来有望开展一体化的空间规划及更优的跨区协调治理,实现政策有效对接,解决跨区行政效率低等问题,充分利用区域资源。第五,环淀山湖战略协同区试验区。环淀山湖地区处于江浙沪接壤位置,构成缩小版三角区。要将一体化发展真正落实到实处,构建一个高质量试验区是关键,一体化推进政策可以在试验区先行先试,取得经验后再进行推广。环淀山湖区域由于特殊地理位置和先行优势,可能成为试验区首选,更多对接事项将快速推进。目前,青浦、昆山、吴江、嘉善已打造“环淀山湖战略协同区”,形成77项对接事项清单,涉及规划布局、基础设施、产业创新、旅游文化、社会治理、生态环境等领域。四地正梳理区省对接道路,研究轨道交通跨省对接、跨省公共交通接驳方案,进一步畅通毗邻区域间交通联系。将来还将共同推进发展规划研究、城市2035总规对接等。


2. 长三角区位优势显著
2.1优势区位联动,打造“一核五圈四带”网络化格局
长三角区位优势显著,多层次立体交通网络。长三角地区是我国最重要的城市群之一,处于西太平洋东亚航线要冲、位于亚太经济区重要位置;以上海为中心,联动江苏省、浙江省和安徽省,形成内接长江黄金水道的“T”型经济格局。长三角地区国土面积21.2万平方公里(占全国比重2.2%)、总人口2.24亿人(16.1%)。航运方面,长三角地区拥有多个国际海港城:基本确定国际航运中心地位的上海港(2017年货运吞吐量7.05亿吨)、南翼副中心宁波—舟山港(10.09亿吨)、江海联运中转枢纽南京港(2.39亿吨)以及上海集装箱主枢纽的北翼深水港苏州港(6.05亿吨)。铁路方面,截至2018年长三角已建成以沪宁杭为中心枢纽的高铁线路20条、在建9条、规划16条。长三角“三省一市”中41个地级以上城市中34个已通动车,逐步实现上海、南京、杭州、合肥等城市的一小时通勤圈。截至2017年,长三角地区铁路营业里程数达1.02万公里(占全国比重8.0%)、京津冀0.96万公里(7.5%)、珠三角(不包括港澳地区)0.42万公里(3.3%)。根据《中长期铁路网规划》和《铁路标准化“十三五”发展规划》,预计到2020年末长三角铁路营业里程达1.3万公里,其中高铁5300公里以上,在长三角区域内率先建成发达完善的快速铁路网,覆盖“三省一市”除舟山市外所有的地级以上城市。航空运输方面,长三角主要城市机场上海(2017年浦东机场客运量0.70亿人次、货邮量382.4万吨;虹桥机场0.42亿人次、40.8万吨)、南京(2017年禄口机场0.26亿人次,37.4万吨)、杭州(2017年萧山机场0.36亿人次、58.9万吨)。三省一市于2018年1月签署协议,致力于2030年实现建立世界一流机场群的目标。物流体系方面,据《第五次全国物流园区(基地)调查报告(2018)》上海拥有8个主要大型物流园区、江苏102个物流园区、浙江70个运营物流园区。依托港口航运、机场航空与铁路网络立体交通优势,《长三角地区一体化发展三年行动计划(2018-2020年)》提出,未来3年将鼓励应用无人仓、AGV等先进物流技术,建成技术和通达率全球领先的长三角智慧物流体系,将长三角物流网络从“天”级推进到“小时”级,打造新零售“三公里理想生活圈”。

长三角打造“一核五圈四带”巨型城市密集区。《长江三角洲城市群发展规划(2016-2030)》首次提出构建“一核五圈四带”的网络化空间格局。一核为以上海中心城市及1小时都市圈范围的城镇。发挥上海国际经济、金融、贸易、航运中心与全国创新基地的带动作用,带动整个长三角地区发展模式的转变。促进南京、杭州、合肥、苏锡常与宁波都市圈同城化发展,各个城市明确分工,发挥区域中心城市辐射带动作用,协作发展。副中心区域中南京打造科教中心与创新基地、先进制造业中心与长江航运物流中心;杭州力争成为国际旅游城市、现代服务业中心;宁波建设为上海国际航运中心副中心;苏州打造以电子信息、生物科技为主的先进制造业中心和著名旅游城市;无锡建设装备制造、电子信息、生物制药为主的先进制造业中心和区域商贸与物流中心;常州打造以电子信息、精细化工为主的先进制造业中心。《长江三角洲城市群发展规划(2016-2030)》强调要强化沪宁合杭甬发展带、沿江发展带、沿海发展带、沪杭金发展带的聚合发展。沪宁合杭甬发展带发挥长三角中心城市优势,积极发展服务经济和创新经济;沿江发展带打造引领长江经济带临港制造和航运物流业发展的龙头地区;沿海发展带积极培育临港制造业、海洋高新技术产业和服务业、特色农渔业,打造临港物流、重化工和能源基地;沪杭金发展带以上海自贸区、义乌国际贸易综合改革试验区为重点,建设以高新技术产业和商贸物流业为主的综合发展带。环淀山湖跨区域合作。针对上海与周边省市具有区域价值的战略性地区,《上海市城市总体规划(2017-2035年)》中提出发展东部沿海战略协同区、杭州湾北岸战略协同区、长江口战略协同区和环淀山湖战略协同区。其中青浦、昆山、吴江、嘉善四地打造的环淀山湖战略协同区,推进产业创新协同发展,青浦、嘉善将打造长三角现代农业开发区;加强各工业园区的沟通交流,深化青浦北斗导航研究院、昆山工研院等科技成果转化平台合作,成立长三角产业基金联盟,共同探索科技创新券“通用通兑”机制。生态环境协同发展,加快打通淀山湖、元荡等重点水体岸线;加强淀山湖环境保护,推动周边工业企业逐步退出。旅游战略协同发展,四地共同推动区域古镇文化休闲和旅游资源的联动开发,合力创建国内首个跨省域的淀山湖国家级旅游度假区。

2.2长三角消费引擎强劲,产业集群优势明显
长三角是我国经济发展的重要引擎,区域消费能力强,新兴消费占比高。长三角三省一市2017年贡献全国23.7%的GDP总量,珠三角(不包括港澳地区)10.9%、京津冀9.8%,长三角中江苏GDP全国占比10.4%、浙江6.3%、上海3.7%、安徽3.3%。从经济增长动力看,近年我国消费对经济增长的贡献力在不断提升,全国最终消费支出对GDP增长的贡献率从15Q1的64.1%提升至18Q3的78.0%。从消费体量看,相比于其他世界级城市群,长三角丰富的人口资源为该区域提供了充足的消费动能。根据《长江三角洲城市群发展规划》,2014年长三角常驻人口15033万人,高于美国东北部大西洋沿岸城市群6500万人,北美五大湖城市群5000万人,日本太平洋沿岸城市群7000万人,欧洲西北部城市群4600万人,英国中南部城市群3650万人。2017年长三角社会消费品零售总额7.9万亿元(全国占比21.6%)、珠三角(不包括港澳地区)3.8万亿元(10.4%)、京津冀4.3万亿元(11.9%)。长三角地区不仅消费总量领先,而且消费结构中新兴消费占比高,呈现领先性。长三角地区2017年人均新兴消费支出(交通和通信、教育、文化和娱乐、医疗保健)均值8743元,珠三角(不包括港澳地区)7320元、京津冀8647元。消费总量大、新兴消费占比高为长三角产业结构优化、消费升级提供了广阔空间。

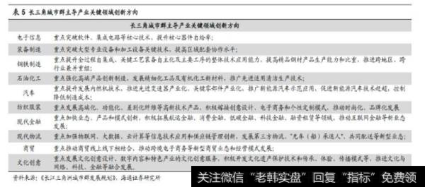
长三角产业体系完备,产业集群优势明显。《长江三角洲城市群发展规划》对长三角的产业定位是全球重要的现代服务业和先进制造业中心。从最基本的三大产业结构看,2017年长三角第三产业占比53.0%,其中上海69.2%、浙江53.3%、江苏50.3%、安徽42.9%。相比之下珠三角(不包括港澳地区)53.6%、京津冀60.1%。从具体省份支柱产业看,长三角三省一市产业体系互补优势明显,上海发挥国际经济、金融、贸易、航运中心与全国创新基地的带动作用,带动整个长三角地区发展模式的转变。江苏打造科教中心与创新基地、电子信息、生物科技为主的先进制造业中心,浙江打造现代服务业中心,上海国际航运中心副中心;安徽发挥中承东启西的区位优势,承接产业转移示范区。目前长三角地区已经进入了以第三产业为主的阶段,根据国外城市群发展经验,当第三产业发展到一定阶段,就面临迎接先进制造业的挑战和升级,自主创新和世界市场的份额等方面都会有质的飞越。强化主导产业链关键领域创新,以产业转型升级需求为导向,聚焦电子信息、装备制造、钢铁、石化、汽车、纺织服装等产业集群发展和产业链关键环节创新,改造提升传统产业,大力发展金融、商贸、物流、文化创意等现代服务业,加强科技创新、组织创新和商业模式创新,提升主导产业核心竞争力。


2.3科教实力突出,科技创新能力强
长三角科技创新优势明显。长三角地区拥有密集的高校群与高素质人才、多维度的科研机构与庞大的高新技术科研活动人员。全国42所“世界一流大学建设高校”,长三角地区拥有8所(上海4所,江苏2所,浙江1所,安徽1所),而珠三角地区(不包括港澳地区)拥有2所;据抽样人口受教育程度分布显示,2017年长三角地区高等教育普及率(大学专科及以上)达16.5%、珠三角(不包括港澳地区)14.0%、全国13.9%。长三角还拥有4个国家自主创新示范区(上海张江、苏南、杭州、合芜蚌),74个国家重点实验室,22所中科院分部。2017年长三角高新技术企业科研活动人员共计188.3万人、珠三角(不包括港澳地区)136.2万、京津冀105.1万;其中江苏68.4万、上海50.4万、浙江48.5万、安徽21.0万。同时长三角产学研结合、科技成果转化能力优势明显。从企业层面看,研发投入持续增强,“三省一市”2017年高新技术企业R&D经费内部支出总计0.27万亿元,过去10年年化复合增长率15.0%。2017年长三角专利授权数总计57.2万件(占全国比重33.2%)、珠三角(不包括港澳地区)33.3万件(19.3%)、京津冀18.4万件(10.7%);从产业层面看,2017年长三角高新技术企业工业总产值达7.5万亿元(占全国比重30.8%)、珠三角(不包括港澳地区)4.8万亿元(19.6%)、京津冀2.0万亿元(8.1%)。


3. 长三角一体化投资机会
长三角一体化投资机会包括科技产业发展、环淀山湖战略协同区的建设、产业优化升级和基础设施建设。长三角一体化升级为国家战略后,21世纪经济网报道,国家发改委正在编制《长三角一体化发展纲要》并将很快对外公布。结合《长三角洲地区区域规划2011-2020》和《长江三角洲城市群发展规划(2015-2030)》,我们认为长三角可能有以下投资机会。
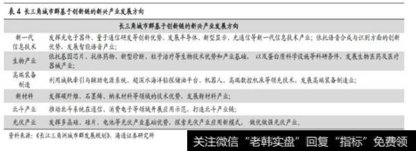
一、科技产业发展。2014年5月国家领导人在上海考察时明确要求,上海要加快建成具有全球影响力的科技创新中心,2019年上海提出建设科创中心“两步走”规划:2020年前形成科创中心基本框架体系,到2030年形成科创中心城市的核心功能,最终目标是全面建成具有全球影响力的科创中心。在上海科创中心建立的大背景下,并依托现有科技实力,长三角地区将坚持科技创新和制度创新并进,整合科技创新资源,强化科技成果转化,共建技术创新链和区域协同创新体系。长三角城市群基于创新链的高科技产业发展方向包括:新一代信息技术、生物产业、高端装备制造、新材料、北斗产业、光伏产业等。环淀山湖一体化对接事项清单中包括产业创新协同行动的8项具体事项,未来将共建产业园区、创新平台、科技成果转化平台,成立长三角人工智能产业联盟和长三角产业基金联盟,拓展延伸北斗导航与位置服务应用产业链等。
二、环淀山湖战略协同区建设。重点加强环淀山湖区域的协同发展,加强青昆吴善一体化对接,投资基础设施,产业创新,旅游文化,社会治理,生态环境等77项可能投资的事宜。基础设施领域将会新建省级断头路23条,打通锦商公路等。产业创新领域将会加强在人工智能,拓展北斗导航与位置服务产业,5G网络等方面的建设与投资。从生态环境和旅游业角度出发,淀山湖将加快打通淀山湖等重点水体岸线,加强投资淀山湖环境保护和推动古镇文化休闲和旅游资源的联动开发以及吴江区和大石浦的周边水域的治理和研究。
三、产业优化升级。国家战略将支持长三角地区构建具备国际竞争力的产业方向,如石化产业,钢铁产业,电子信息产业,同时巩固一些传统支柱产业,如旅游业,大型装备产业,纺织轻工产业,积极发展具有先导作用的新兴产业,例如新材料,生物医药。
四、基础设施建设。长三角地区的基础设施建设将专注于地方高速公路项目,城际铁路规划建设,国土开发型铁路建设,集疏港铁路,铁路专用线和枢纽改造的建设以及信息技术设施建设。铁路方面新增9条铁路线路,规划建设10条铁路线路;公路方面新增6条国家高速公路,改扩建7条高速公路;水路方面整治22条航道,推进引江济淮通航工程建设;枢纽站场方面建设10个客运枢纽、3个货运枢纽、11个港口枢纽、扩建5个机场枢纽。信息技术设施重点工程包括信息技术设施能力提升工程、智慧城市群工程、工业信息基础设施提升工程等8项。
策略与行业合作,精选长三角一体化相关公司,详见表3。





风险提示:政策推进不及预期。











