来源:新浪财经
杨德龙、李赫:贸易谈判达成有利于实现六个稳
12月10日到12日,中央经济工作会议在北京举行。整体上看,今年中央经济工作会议“稳”字当先,体现出在贸易谈判第一阶段达成下,外部压力减小,内部政策放松程度整体上偏紧调整。另外,明年投资主线也出现在中央政治局会议上,主要以国企改革为主线。


图1:近三年中央经济工作会议相关内容 资料来源:前海开源基金整理
一、对于当前经济形势的表述更偏谨慎,通篇以“稳”为主。
今年对于复杂多变的国内外局面,预期的更为充分。今年通稿对经济形势的表述是“面对国内外风险挑战明显上升的复杂局面”、“经济下行压力加大”;而去年通稿对于面临的困难并没有太多论述,关于经济下行的表述只是“经济面临下行压力”。
国内外风险挑战具体包括哪些?外部风险首当其冲,就是与美国的关系。虽然现在贸易谈判进程有所突破,但中长期来看两国关系已经进入复杂多变的局面,尤其是明年叠加美国大选,可能在竞选阶段就开始释放对中试压的言辞,应予以高度关注、并做好长期冲突的准备。另外,明年英国能否顺利脱欧、中东局势对于油价的影响等,都会造成一定的外部冲击。内部风险来看,包括中小金融机构的信用和流动性风险、猪肉价格上涨带来的通胀风险、汽车消费持续下滑带来的消费疲软、制造业中长期贷款需求不足带来的投资不振、民企债务违约加剧等等。
在面临的问题上,今年重提了2015年的体制性问题,但此次体制性问题应该是针对国企改革方面。今年通稿表述是“结构性、体制性、周期性问题相互交织”,与2015年表述一致,相比于去年增加了体制性问题。2015年的体制性问题是针对化解过度产能、实现资源优化再配置;而今年提到的体制性问题,从通稿来看主要是针对国企改革方面,要制定实施国企改革的三年行动方案。
稳字当头,确保小康社会收官成功、保持经济合理区间。今年通稿中有29次提到“稳”字,并将“六稳”加入工作总基调当中;并在工作总基调当中加入“保稳定”。关于保持经济合理区间,市场上保“6”呼声四起,由于第四次全国经济普查关于近五年实际GDP的变动还未披露,很难准确计算明年到底需要多少GDP增速;但根据过往经济普查的经验来看,明年GDP增速或许只需要5.9%(假设今年增速6.2%,表1);并且根据今年通稿来看,政策的灵活性有所上升,预计只要确保明年完成“十三五”规划,明年保不保“6”不是重点。

表1:2020年经济增速预计需要5.9% 资料来源:Wind,前海开源基金计算
第二,货币政策和财政政策表述相比去年略显偏紧,可能与贸易谈判进程有关。
财政政策更加注重结构调整,显示财政空间不大。今年财政政策变数删除了“实施更大规模的减税降费,较大幅度增加地方政府专项债券规模”,增加了“大力提质增效,更加注重结构调整,做好重点领域保障”。表明今年财政收入大幅度下行(图1),财政空间已然不大,预计明年财政赤字不会突破3%、减税和专项债规模也不会远超市场预期(减税预计在2-2.5万亿;预计明年专项债是3-3.15万亿,低于市场预期3.5万亿,)。而“大力提质增效”,重点在“提质增效”上,可能更多地在降低进口税费、保民生(就业)、跨省基建(区域发展)等方面。

图1:2019年财政收入同比大幅下降 资料来源:Wind,前海开源基金
货币政策措辞变为“灵活适度”,预计明年货币政策相比今年要偏紧一些。今年通稿对货币政策的表述从“松紧适度”转为“灵活适度”,灵活适度出现在2015年的中央经济工作会议的表述中。从2016年的实际操作中,降准了0.5个百分点,降息并没有;而2015年则有5次降准和5次降息。另外,由于财政政策更加注重结构性调整,从政策形成合力的原则来看,货币政策预计也会更注重结构方面。总体来看,“灵活适度”的表述可能更偏紧一些。今年通稿并未提到通胀方面,只提到了“加快恢复生猪生产”,也就是说通胀对货币政策制约较低;另外,通稿提到“保持流动性合理充裕,货币信贷、社会融资规模增长同经济发展相适应”,说明货币政策会更加根据经济情况来进行变化。
此次货币政策和财政政策的偏紧,可能是由于贸易谈判进程有所突破,短期外部压力减小所致。由于短期外部压力减小,货币政策更加关注国内经济情况。着力点主要有疏通货币政策传导机制,增加制造业中长期融资(为了解决制造业投资下行问题);降低社会融资成本,可能会配合LPR调降来进行货币政策操作。
第三,房地产和化解金融风险表述有所放松。
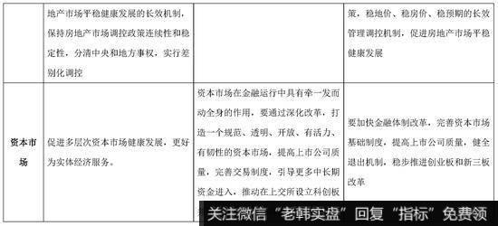
房地产更关注长期的机制建设,明年调控措施不会再次升级。今年中央经济工作会议删除了7月中央政治局会议提出的“不将房地产作为短期刺激经济的手段”,表述上有所放松。明确了房地产长效管理调控机制的原则是“因城施策,稳地价、稳房价、稳预期”。另外,今年通稿增加了“加快落实区域发展战略”,未来可能会看到区域间的整体房地产政策。
化解金融风险的迫切性有所下降,保持地方经济发展稳定变为首位。去年通稿中,化解金融风险排在三大攻坚战首位;而今年的通稿将化解金融风险排在三大攻坚战的末位,对金融体系的表述为“金融体系总体健康”。去年的“结构性去杠杆”转为“保持宏观杠杆率基本稳定”。也就是说,整体基调由去杠杆转为稳杠杆,对微观金融风险的拆雷也将放缓。另外,对于地方政府隐性债务的表述今年通稿中也被删除,可以看出防范地方政府债务风险让位于保持地方经济发展稳定。
第四,虽然金融改革方面着墨较少,但亮点突出,明年结构性机会依然显著。
注册制、提高华体会赛事竞猜 质量和健全退出机制,预计是推进创业板和新三板改革的重要抓手。今年通稿提出“稳步推进创业板和新三板改革”,证监会官员也提出要把科创板的经验运用到创业板、新三板上,科创板的注册制、更健全的退市机制等都会是改革重点。
国企三年改革的行动方案,预计将成为未来重要的投资主线。国企改革虽然提出多年,但一直没有合理规划和方案。今年提出要制定好国企三年改革的行动方案,可类比去产能政策,会成为将来对市场产生长期影响的政策。











