导读
中小银行对支持中小企业和地区发展意义重大,但当前中小银行在金融严监管及宏观形势变化下,经营压力较大,锦州银行、包商银行等风险事件频发。中小银行生存现状如何?存在哪些风险?未来如何突围?
摘要
1、发展:从1995年第一家城商行成立至今,中小银行发展已历经25年。按照总资产规模增速,可将中小银行的发展历程分为四个阶段:1)起步阶段,2009年前:70年代我国城信社、农信社成立后,由于中小微、涉农业务资产质量较差,在政策引导下,城农商行陆续成立,化解信用社风险,扩规模降不良;2)异地扩张阶段,2009-2011:2009年起,在“四万亿”刺激下,为使银行信贷能力匹配宽松货币政策,监管放松中小银行异地展业限制,中小银行开启大规模跨区域经营;3)同业扩张阶段,2011-2016:2011年以来异地扩张政策收紧,叠加实体回报低迷,中小银行通过发展同业业务、理财产品、委托贷款等非传统业务调整资产负债结构,冲规模、增利润;4)金融严监管阶段,2016-2018:由于同业业务乱象频出、金融风险积聚,央行开始通过紧货币叠加严监管全方位整治,中小银行经营压力凸显,同业业务、理财业务被严格监管,规模增速显著放缓。
2、困境:2019年以来,受前期金融监管政策及宏观形势变化影响,过去中小银行高速发展中积累的问题显性化,风险事件频发,且在盈利能力、资产规模扩张、资产质量、资本充足水平、公司治理方面均面临困境。
1)盈利能力持续恶化。2019年以来,城商行及农商行净利润增速持续低于行业整体水平,2020年受新冠疫情影响,中小银行盈利增速下降幅度更大。从样本城商行来看,尾部城商行营业收入下降,净利润波动明显,净息差大幅回落甚至转负,营收及净利润排名后20的银行,半数以上出现营收增速与净利润同步下降趋势,营收最高降幅达72.1%,净利润最高降幅达102.1%。
2)资产增速放缓,表外资产处理面临较大困难。中小银行总资产增速自2019年以来持续下滑,2020年资产增速有所回升,但仍低于行业平均水平。资管新规实施后,中小银行不符合新规要求的存量理财业务压降面临困难,部分资产已转为坏账,部分资产不具备回表条件,且中小银行存量业务处理手段相对有限。从样本城商行来看,部分中小银行持续缩表。
3)资产质量压力陡增,经济发展较滞后的地域不良压力更大。2019年以来,中小银行不良贷款比例持续提升,高于行业平均水平,拨备覆盖率显著下降,低于行业整体水平。从样本城商行来看,资产质量较差的城商行不良率持续大幅提升,部分城商行仍存在大量未确认不良的逾期贷款,未来资产质量暴露压力较大。城商行资产质量与地区经济发展水平密切相关,西北、东北地区城商行平均不良水平显著高于其他地区。
4)资本充足率水平较低,资本补充难度加大。从资本充足率相对值来说,近年来大行及股份行资本基础不断夯实,而中小银行则呈现下滑趋势,当前处于行业末位,且资本补充仍面临多方面困难,一方面大量中小银行为非上市银行,资本补充渠道受限,另一方面,股东对中小银行的投资意愿不足。从样本城商行来看,尾部城商行资本充足率进一步下降,其中部分城商行已突破监管红线。
5)部分中小银行公司治理风险仍存。包商银行、锦州银行事件暴露后,中小银行公司治理及股权管理问题显性化,而当前部分中小银行相关问题仍有未暴露的情况,后续风险仍存。从风险来源来看主要包括三方面,一是股权结构分散,内部人控制风险,二是股东干预公司治理风险,三是股东资金占用风险。
3、突围:金融严监管及宏观形势变化,已倒逼中小银行重新思考战略定位及发展路径,培养竞争优势,谋求可持续发展。展望未来,中小银行成功突围的四大路径:
1)借力金融科技,提升风险辨识能力。以网商银行为例,借助金融科技,有效提高获客、产品、风控及运营的全流程效率,提高服务小微及民企客户的收益风险比。
2) 明确自身定位,差异化竞争。与大中型银行相比,中小银行为地方客户提供的价值主要来自差异化定位提供的差异化价值,充分将自身经营优势与地方特色结合起来,塑造业务壁垒。以泰隆银行为例,其通过细分领域优势以及精细化发展战略,建立起有地方特色的经营战略,同样获得较快发展。
3)完善公司治理,补充资本将与改进公司治理和完善内部管理相结合。以常熟农商行为例,在发展过程中引入交通银行作为战略投资者和第一大股东,交行通过派驻高级管理人员,充分发挥其在人才和风险管理方面的优势,逐步形成特色鲜明的小微业务体系,营收和利润稳健增长。
4)兼并重组整合资源,提升经营管理水平和盈利能力。当前我国中小金融机构众多,部分服务能力较差、经营风险高,有待金融供给侧改革,未来中小银行整合资源、兼并重组是大势所趋。
风险提示:经济下行压力加大,区域经济风险
目录
1 发展:我国中小银行发展历程回顾
1.1 2009年之前,起步阶段:化解信用社风险,扩规模降不良
1.2 2009-2011年:异地高速扩张、表外业务起步
1.3 2011-2016年:同业业务大行其道,风险积聚
1.4 2016-2018年:防范化解风险,货币政策收紧,金融严监管
2 困境:当前中小银行经营现状与风险
2.1 盈利能力持续恶化
2.2 资产增速放缓,表外资产处理面临较大困难
2.3 资产质量压力陡增,经济发展较滞后的地域不良压力更大
2.4 资本充足率水平较低,资本补充难度加大
2.5 公司治理欠缺,部分中小银行后续风险仍存
3 突围:中小银行未来展望
3.1 借力金融科技,提升风险辨识能力
3.2 明确自身定位,差异化竞争
3.3 完善公司治理,补充资本与加强内部管理并重
3.4 兼并重组整合资源,提升经营管理水平和盈利能力
正文
1 发展:我国中小银行发展历程回顾
我国中小型银行数量多、规模小,主要客户集中于民营及中小企业,是我国区域金融供给的重要组成部分。中小银行的风险偏好相对更高,且深耕地方,渠道下沉,更加具有支持小微、民营企业的基因和优势。从1995年第一家城商行成立至今,中小银行发展已历经25年。按照总资产规模增速,可将中小银行的发展大致分为四个阶段:起步、异地扩张、同业扩张、金融严监管。

1.1 2009年之前,起步阶段:化解信用社风险,扩规模降不良
为弥补传统银行在中小微企业、涉农领域的经营空白,20世纪70年代,我国城信社、农信社纷纷建立,业务范围覆盖城乡小微民营企业和农户,有效运用社会闲散资金,支持当地实体经济发展。由于中小微、涉农业务资产质量较差,政策引导信用社向城商行、农商行改革,以处置信用社不良资产、化解地方金融风险。1995年6月22日全国第一家城商行——深圳市城市合作银行成立;2001年11月28日,国内首家股份制农村商业银行——张家港农村商业银行成立。2000年以来,中小银行的坏账率都在10%以上,通过加大处置力度、扩张信贷资产,2007年中小银行不良率降至3%左右。
这一阶段,城商行总资产年均复合增长为29.7%,显著高于整体银行业金融机构22.6%的增速。
1.2 2009-2011年:异地高速扩张、表外业务起步
“四万亿”刺激下,中小银行进入高速扩张期。一是异地展业放松,推动规模扩张。2004年,银监会291号文“支持经营状况好、创新能力较强的城市商业银行实现发展”,中小银行异地经营起步。2008年“四万亿”刺激下,大量项目涌现,为使银行信贷能力匹配宽松政策落地,2009年银监会发文放宽中小银行分支机构市场准入,省内分支行数目不再受指标限制,省外由审批决定。自此跨区域经营成为中小银行规模扩张的重要方式,以城商行为例,2011年底,已有91家城商行实现跨区域经营,设立异地分行375家。二是表外业务起步,绕开表内监管指标和投向限制,表外业务无须缴纳存款准备金、不计提风险资本,且其没有信贷的投向领域限制,因此银行开始与非银机构合作将信贷以理财产品形式投出。
这一阶段,城商行总资产年均复合增长为34.2%,是银行业增长最快的子版块。同时,由于负债成本低、客户群体质量因范围拓展而有所升高,资产质量改善,净利润也迅速增长。
冲规模却逐渐偏离初衷,风险累积。城商行、农商行诞生之初的定位是区域性银行,服务中小型企业,但异地发展势必导致其无法聚焦当地,一方面异地展业必然导致有限的本地资源分散,银行业务在战略、市场定位等方面与大型银行有所重复,另一方面加剧金融资源配置不平衡,出现经济欠发达地区存款“输血”经济发展较快城市的现象。

1.3 2011-2016年:同业业务大行其道,风险积聚
异地扩张受阻、实体回报低迷,宽松政策推动下,中小银行通过同业业务冲规模、增利润。2011年以来,政策不再鼓励异地扩张,跨区域经营受限,同时原银监会加强信贷投向限制。在此背景下,中小银行通过发展同业业务、理财产品、委托贷款等非传统业务调整资产负债结构,一方面银行可实现规模持续扩张,另一方面,大量资金可绕开信贷限制,投向高额回报的“两高一剩”领域。
这一阶段,城商行总资产年均复合增长为23.1%,显著高于整体银行业金融机构15.2%的增速。
根据业务模式的转变,这一阶段可细分为:
1)2012-2013:表外理财产品兴起。表外理财业务在这一阶段迅速增长,银行与信托、保险等非银金融机构合作,以“理财资金-SPV/过桥银行-底层资产”的模式,将资金投向房地产、地方融资平台等领域。
2)2013-2014:表内同业科目腾挪贷款。2013年银监会出台8号文,严格控制表外理财投资非标额度,银行开始通过表内买入返售等同业业务腾挪信贷规模,规避投向限制,主要模式为“同业资金-SPV/过桥银行-底层资产”,将风险资产权重100%的贷款科目计入权重为25%的同业科目,直至2014年7号文直接约束同业业务,买入返售项萎缩。
3)2014-2016:同业存单诞生、同业业务链条拉长。2013年末央行发布《同业存单管理暂行办法》,同业存单兴起,一方面其是银行掌握自主权的负债业务,不存在提前支取的风险,另一方面当时同业存单计入“应付债券”科目,不在同业负债占比不超过总负债1/3的监管计算口径中,无需缴纳存款准备金。2015年起,宽松货币政策下,同业负债成本较低,银行大量发行同业存单,资产端期限错配置到同业理财、委外等,以扩大资产规模、赚取期限利差。


同业业务的急速扩张加剧期限错配风险,同时链条不断拉长导致系统性风险上升。同业业务的套利模式是通过发行短期(1年内)同业存单筹措资金再买长期(超过1年)的同业理财产品,由于短期利率低于长期利率,中小行由此获利。一旦政策收紧,银行无法继续发行同业存单,将立刻导致流动性危机。此外,为规避监管、实现套利,银行之间相互购买和发行同业理财进行委外业务,同业链条不断拉长,杠杆、久期增加导致信用风险和流动性风险提升。由于资金最终进入房地产、地方政府融资平台、“两高一剩”行业、股市与债市等,系统性风险显著提升。
1.4 2016-2018年:防范化解风险,货币政策收紧,金融严监管
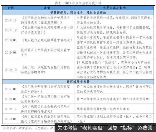
2016年,由于同业业务乱象频出、金融风险积聚,央行开始通过紧货币叠加严监管全方位整治。
货币政策转向,流动性收紧,提高资金成本倒逼去杠杆。2016年下半年以来,央行已开始通过在市场上投放资金,拉长资金期限的方式,调控市场利率,并且在2017年初三次上调货币政策操作利率继续引导市场利率上行,挤压期限错配及杠杆水平。

监管政策跟进,同业收紧、异地受限。一方面,整治同业业务乱象,1)全面排查风险,2017年,银监会开启“三三四十”检查,对于银行业务进行地毯式排查,涉及票据、理财、同业、对公等所有主流业务,要求银行去嵌套,降杠杆,实行MPA考核,将表外理财纳入广义信贷口径,全面监管银行体系信用投放及货币派生。2)升级监管力度,2017年末一行三会联合发布资管新规,严格规范监管套利、多层嵌套等问题,2018年起大额风险暴露、流动性风险管理、结构性存款新规等配套政策出台,严格约束同业、理财业务的扩张。另一方面,限制中小银行异地扩张,2017年起,加大对未经批准擅自设立异地分支机构的银行、非持牌机构监管,2019年明确提出农商行原则上机构不出县(区)、业务不跨县(区)。
金融去杠杆、防范化解风险过程中,中小银行经营压力凸显,同业业务、理财业务被严格监管,表外业务逐步回归传统信贷业务,而传统信贷业务又受到大行的挤压,同时异地扩张受限。这一阶段,城商行、农商行总资产年均复合增长为9.7%、7.6%,而行业整体增速为7.7%、五大行资产增速为10.7%。

2 困境:当前中小银行经营现状与风险
2019年以来金融严监管及宏观形势变化,我国中小银行风险事件频发,过去中小银行发展中积累的问题显性化,并持续暴露。2019年5月,银保监会公告对包商银行施行接管,2019年7月,在监管指导下,锦州银行引进金融机构进行战略重组。此外,各类中小银行负面事件时有发生。
当前中小银行生存现状如何?还存在着哪些风险?我们从两个角度出发,一是行业层面,二是以信息披露较为完善的城商行作为中小银行主要样本,剖析中小银行内部存在的差异。截至2020年6末,我国共有银行业法人机构4607家,其中城市商业银行134家,剔除17家近2年未公布财务数据的城商行,样本数量为117家。
2.1 盈利能力持续恶化
2.1.1 行业层面:中小银行盈利能力显著恶化
2019年以来,城商行及农商行净利润增速持续低于行业整体水平,2020年受新冠疫情影响,中小银行盈利增速下降幅度更大。城商行整体净利润增速自2019年中以来位于“零增长”附近,2020年以来城商行整体净利润持续负增长,农商行2020年二季末净利润增速下滑至-11.42%,较2019年末增速大幅下降20.6个百分点,降幅高于行业平均水平。
从原因来看,一是中小银行业务及产品较为单一,中间业务带来的非利息收入占比较小,高度依赖利息收入,疫情冲击下,受政策引导实体融资成本下行影响,中小银行加大让利实体力度制约其利息收入增长。2019年以来货币政策结构性宽松,引导金融机构降低对于民营、小微企业贷款利率,如再贷款政策下,小微企业贷款利率不得超过LPR+50BP,对于中小银行利息收入形成明显制约。
二是受货币政策导向影响,大行显著加大低息贷款及小微贷款投放力度,挤压中小银行市场和利润空间,中小银行息差降幅明显高于大中型银行。
三是随着疫情对零售、中小微企业影响逐步显现,不良压力提升,侵蚀利润空间。



2.1.2 样本城商行:营收及净利润分化明显,强者恒强,尾部城商行经营困难加剧
尾部城商行营业收入下降,净利润波动明显,经营不确定性较大。从样本城商行数据看,营收及净利润排名前20的银行,盈利水平均超过行业平均水平,而排名后20的银行,半数以上出现营收增速与净利润同步下降趋势,营收最高降幅达72.1%,净利润最高降幅达102.1%。


部分城商行净息差大幅回落甚至转负。净息差排名后20的城商行,息差进一步下行,其中排名后5的城商行,息差小于1%,部分城商行息差转负。2019年共有46家城商行净息差下滑,平均降幅达33BP,最高降幅达到190BP。ROA显著降低或维持低位,盈利能力堪忧。ROA排名后20的城商行,平均ROA水平仅为0.38%,且较2018年进一步降低16个BP。


2.2 资产增速放缓,表外资产处理面临较大困难
2.2.1 行业层面:总资产增速低于行业整体水平
中小银行总资产增速自2019年以来持续下滑,2020年资产增速有所回升,但仍低于行业平均水平。城商行总资产增速从2019年5月起持续下滑,由12.4%降至低点6.7%,农商行总资产增速与行业趋势相仿,但从2018年以来持续低于行业整体水平。
从原因来看,一是2019年受包商银行事件冲击,中小银行同业与投资业务规模收缩,部分银行面临缩表,其中城商行总资产增速下滑更加明显。
二是2020年疫情冲击下,竞争压力、经营压力明显加大,增速有所回升,但仍低于行业平均。2020上半年商业银行加强对实体经济融资支持力度,全行业贷款增速显著提升,然而一方面由于大行加强对于中小微企业信贷投放,以其资金成本优势挤占中小银行市占空间,中小银行总资产增速低于行业平均,另一方面疫情导致部分中小企业关停,中小银行客户数量减少。

资管新规实施后,中小银行不符合新规要求的存量理财业务压降面临多方困难。一方面,在我国商业银行体系下,最优质的资产多集中于大中型银行,从资产质量优劣排序来看,大型银行表内>;中小银行表内>;大型银行表外>;中小银行表外,在理财高速发展阶段,中小银行表外理财积累较多风险,当前部分资产已转为坏账,部分资产不具备回表条件,或者回表后将对银行监管指标造成较大压力,导致存量理财业务处理难度较大。另一方面,中小银行存量业务处理手段相对有限,相比大型银行可以通过资产证券化、不良贷款批量转让、组建金融资产投资公司等,中小银行可选方式较少。此外,存量资产压缩进一步加大小微企业融资难度,从而经营难度极大,形成负向循环。

2.2.2 样本城商行:部分中小银行显著缩表
部分中小银行同业及投资业务持续收缩。2019年规模排名前20的城商行规模继续稳定增长,增速8.4%,处于行业平均水平。但部分银行出现显著缩表,2019共有15家城商行总资产规模收缩,缩表幅度最高达22%。从主要收缩方向来看,在非标转标趋势下,贷款整体保持增长,2019仅有一家城商行贷款规模出现负增长,同业和投资业务仍然是主要收缩对象。


部分中小银行存款基础薄弱,存款规模负增长。2019年共有4家城商行存款规模出现负增长,最高降幅达16.2%。存款占比排名前20的城商行,凭借区位及深耕地方优势,平均存款占比达88.2%,负债端稳定,而存款占比排名后20的城商行,则平均存款占比仅为60.5%,仍需大量依靠同业业务进行主动负债,受金融市场波动影响较大。

2.3 资产质量压力陡增,经济发展较滞后的地域不良压力更大
2.3.1 行业层面:中小银行不良压力持续加大,未来暗藏较大风险
2019年以来,中小银行不良贷款比例持续提升,高于行业平均水平,拨备覆盖率显著下降,低于行业整体水平。截至2020年6月末,行业不良率为1.94%,较2018年提高11bp,而城商行不良资产率已达2.3%,较2018年底提高51bp,农商行不良率达到4.21%,较2018年末提高25bp。
究其原因,第一,中小银行定位于区域,面临比全国性银行更大的信用风险。城市商业银行定位于为中小企业提供金融支持,随着城商行异地新建分支行被监管叫停,城商行的主要经营范围局限于当地,存贷业务信用风险受当地经济发展情况影响明显。农村商业银行则分为非县域农商行、县域农商行以及城区农商行,更偏向对于农村金融的支持,信用下沉程度更高,更易受到经济周期和信用周期的考验。
第二,过去宽松的监管环境给了中小银行一定的隐匿不良资产的空间,对不良的认定标准趋严后,曾经通过各种监管套利隐匿的不良需要真实暴露。2019年4月银保监会发布《商业银行金融资产风险分类暂行办法》(征求意见稿),明确过去不良认定的模糊之处,规定逾期90天以上债务全部纳入不良,且不良需进行严格的交叉认定,同一债务人在所有银行的债务中逾期90天以上债务已经超过5%的,各银行均应将其债务归为不良,加剧中小银行的不良认定压力。
第三,2020年受疫情影响,货币政策实施总量宽松,且陆续推出无还本续贷、延期还本付息等措施,推迟不良风险暴露,中小银行资产质量暗藏较大风险。当延期还本等政策陆续退出后,部分受疫情影响的小微企业经营困难将显现,加之今年以来在政策支持下,缺乏抵押物的信用贷款投放力度加强,一旦小微企业无法还款,商业银行本金回收难度及回收率均会受到显著影响。


2.3.2 样本城商行:资产质量分化,地域因素显著
资产质量较差的城商行不良率持续提升,拨备覆盖率低于监管要求。2019年资产质量较优的前20家城商行,不良率平均水平仅为1.01%,且较2018年仍有所下降,然而资产质量排后20的城商行,不良率高达3.18%,且较2018年大幅上升31BP,同时拨备覆盖率进一步下降至138.5%,较2018年降低10pct,已经低于监管要求,资产质量持续恶化。


整体不良确认力度改善,然而尾部城商行仍存在大量未确认不良的逾期贷款。由于逾期贷款公开数据有限,仅71家城商行有完整的逾期贷款数据。以逾期90天以上贷款/不良贷款比例为衡量标准,确认力度较大的前20家城商行平均比例为63%,说明全部逾期贷款已计入不良,资产质量确认严格,有8家城商行比例超过100%,其中最高超过200%,意味着大量逾期贷款仍有待确认为不良,未来资产质量暴露压力较大。

城商行资产质量与地区经济发展水平密切相关,西北、东北地区城商行不良水平显著高于其他地区。从样本城商行数据来看,不良率平均水平最高的城商行主要来自于吉林、新疆、西藏、宁夏、青海、甘肃、辽宁以及内蒙古等西北及东北地区,而不良率平均水平最低的城商行主要位于东南沿海,如海南、安徽、上海、广东、福建。从两者经济发展水平来看,2013年以来,东南沿海省份整体GDP增速均高于西北及东北部地区,且前者平均GDP远超后者。在城商行异地展业受限的背景下,地区经济发展水平对城商行资产质量具有显著影响。


2.4 资本充足率水平较低,资本补充难度加大
2.4.1 行业层面:中小银行资本充足率持续降低
从资本充足率相对值来说,近年来大行及股份行资本基础不断夯实,而中小银行则呈现下滑趋势,当前处于行业末位。截至2019年末,城商行资本充足率处于四类银行中最低水平,为12.7%,仅高于监管红线2个百分点;农商行次之,资本充足率为13.13%。近年来,政府文件多次提到中小银行资本补充问题,政府工作报告中提出,要推动中小银行补充资本和完善治理,5月国务院金融委办公室发布的11条金融改革措施中提到,要加快中小银行补充资本和优化公司治理。然而中小银行资本补充仍面临多方面困难。
从内在因素来看,中小银行盈利能力较弱,难以实现持续的内源性资本补充。从外在因素来看,一方面,大量中小银行为非上市银行,资本补充渠道受限。目前中小银行无法利用定增、配股、优先股、可转债等资本补充工具,仅能通过发行二级资本债、永续债等方式补充资本。然而今年以来,中小银行二级资本债发行规模下降,永续债发行要求较高,目前成功发行的均为大行、股份行以及评级较高的中小银行,大量小型银行难以有效补充资本。另一方面,股东对中小银行的投资意愿不足。投资中小银行的股东存在资质要求、股权投资比例上限要求,且股东对于银行经营话语权较弱,近年来随着中小银行经营难度加大,ROE持续下滑,新老股东投资动力均不足。


2.4.2 样本城商行:尾部城商行资本实力持续恶化,部分突破监管红线
尾部城商行资本充足率进一步下降。2019年资本充足率排名前20的城商行平均水平达16.7%,且较2018年提高53BP,优质城商行资本持续大幅夯实。然而排名后20城商行平均水平仅为11.2%,仅高于监管红线70BP,且较2018年下降5BP,其中部分城商行已突破监管红线。

2.5 公司治理欠缺,部分中小银行后续风险仍存
包商银行事件后,中小银行公司治理及股权管理问题显性化。而包商银行、锦州银行及恒丰银行问题暴露后,当前部分中小银行公司治理问题仍有未暴露的情况,后续风险仍存。当前中小银行公司治理主要面临的三大风险:
一是股权结构分散,内部人控制风险。从股东结构来看,城农商行股东持股比例较为分散。以发行同业存单的银行为例统计,国有行及股份行第一大股东持股比例均高于20%,而城商行、村镇银行以及农商行第一大股东持股比例平均为18.8%、13.5%以及11%。大股东持股比例较低,一方面意味着股权结构分散,又存在利益冲突,不利于形成良好的治理机制,易形成高管职业经理人控制的局面,另一方面也难以形成较为稳定的资本补充渠道,加大银行经营风险。

二是股东干预公司治理风险。2018-2019年银保监会对农商行的公司治理检查发现,受少数股东干预,部分机构股权质押管理不规范,制度建设、流程管理和内控机制不健全,如排查发现225家机构办理股权质押未在股东名册或股权管理系统中记载质押信息。此外,少数机构股东通过隐性关联谋求控制主导经营,越权干预机构经营,服务自身利益。
三是股东资金占用风险。部分中小银行股东通过违规筹资、资质造假、委托代持等方式入股,少数股东集团突破入股机构家数限制形成“资金系”,对中小银行股份进行隐性代持。且部分中小银行关联交易控制不足,未制定关联交易管理制度,关联方授信余额未纳入全面授信管理。股东通过不当关联交易进行利益输送,甚至指使中小银行向其发放贷款后拒不归还,恶意“掏空”机构,将其作为自身“提款机”。一旦股东经营不善,则中小银行资产质量将出现急剧恶化。
3 突围:中小银行未来展望
2016年以来的金融严监管及宏观形势变化,已对中小银行经营带来显著压力,倒逼中小银行重新思考战略定位及发展路径,逐步培养竞争优势,谋求可持续发展。展望未来,中小银行成功突围有四大路径。
3.1 借力金融科技,提升风险辨识能力
随着金融科技影响的逐步深化,部分中小银行已经在谋求充分利用网络技术、大数据、云计算和人工智能等手段,改善风险定价和管控模型,改造升级信贷审批发放流程、营销系统、风险预警系统,提升金融服务效率及风险识别能力,提高服务小微及民企客户的收益风险比。在金融科技领域,中小银行面临较小的IT系统遗留问题和改造成本,可以根据当前和未来需要来更新IT系统及数据体系,比大中行更加灵活。
目前,部分基于互联网模式运营的民营银行,借助金融科技,有效提高了获客、产品、风控及运营的全流程效率,为客户创造“秒申秒贷、实时放款”的良好体验。以网商银行为例,网商银行创造了著名的“310”全流程线上贷款模式,即3分钟申贷、1秒钟放款、整个过程中零人工干预,并通过多维的大数据风控模式,有效降低了小微信贷门槛、控制不良率。在阿里体系的电商生态、蚂蚁金服体系的支付数据与AI等技术的辅助下,网商银行累计服务的小微客户数量高达1600万,约占全国小微企业总量的1/6。金融科技在支持广大中小银行上大有可为,一是中小银行可与互联网平台企业合作,通过线上导流拓展客户渠道;二是通过采用自动化、批量化、大数据审批模式,减少人工干预,从而提高审批和放贷效率,控制不良率;三是基于客户数据提供个性化服务,及时更新产品和平台,响应客户需求、增强客户粘性。
3.2 明确自身定位,差异化竞争
随着中小银行快速发展阶段告一段落,未来如何塑造自身优势将是中小银行战略转型的主要问题。在异地经营受限的背景下,未来中小银行仍主要立足于地方,与大中型银行相比,中小银行为地方客户提供的价值主要来自两方面,一是通过差异化定位提供的差异化价值,即在业务布局上“有所为,有所不为”,二是通过更加高效的服务和更低的价格,深化差异化定位优势,充分将自身经营优势与地方特色结合起来,打造“拳头产品”“拳头服务”,塑造业务壁垒,打造核心竞争力。
部分深耕地方的中小银行,通过细分领域优势以及精细化发展战略,建立起有地方特色的经营战略,同样获得较快发展。以泰隆银行为例,其自成立之日起即专注小微企业贷款,做到了较强的细分市场专注性,而专注性保证了泰隆银行在业务领域实现高熟练度和专业性,能够迅速渗入细分市场,运用多种模式控制风险,并且使得内部管理体制高度匹配小微发展模式。在细分市场方面,泰隆银行着力做传统银行力所不能及的细分领域,与传统银行保持错位竞争。以上海市场为例,泰隆银行深入城郊结合部及社区角落,为提供生活服务的商铺、小吃店、小超市等小微企业提供服务,泰隆银行在上海分行中客户80%是规模小,没有抵押物,急需扩大规模又缺乏资金的小微企业和个体户。泰隆从一开始即瞄准该市场,着力切入,迅速赢得口碑。
3.3 完善公司治理,补充资本与加强内部管理并重
自2019年以来,金融委多次强调要多渠道补充中小银行资本金,深化中小银行改革,未来中小银行公司治理不断完善将是主旋律。
从主要方向来看,未来的补充资本将与改进公司治理和完善内部管理相结合,通过引入战略投资者、深化混合所有制改革,在补充资本的同时引入先进的管理理念及机制。以常熟农商行为例,其于2007年引入交通银行作为战略投资者和第一大股东,持股比例10%,交行通过派驻高级管理人员,充分发挥其在人才和风险管理方面的优势,优化常熟农商行股权治理结构,逐步形成特色鲜明的小微业务体系以及较为完备的风控模式,常熟农商行资产质量长期保持行业前列,营收和利润稳健增长。
3.4 兼并重组整合资源,提升经营管理水平和盈利能力
截至2020年6末,我国共有银行业法人机构4607家,其中国有大型银行6家、股份制商业银行12家、城市商业银行134家、农村商业银行1478家,以及其他农村金融机构2424家,后三者是中小银行的主要构成部分,共计4036家。大量的中小银行经营水平参差不齐,部分中小银行服务能力差、经营风险高,部分地区还存在中小银行数量过多,且竞争激烈,有待金融供给侧改革。
当前在中小银行经营风险加大的背景下,未来中小银行整合资源、兼并重组是大势所趋,通过并购等方式,中小银行经营管理水平、抗风险能力有望得到提升,改善盈利能力。











