来源:泽平宏观
文:恒大研究院 任泽平 连一席 陈栎熙 谢嘉琪 郭双桃
导读
世界卫生组织2月28日将新冠肺炎全球风险级别从此前的“高”提高至最高级别“非常高”。疫情迅速蔓延全球55个国家和地区,全球大流行的风险明显上升,日本、韩国、意大利等重要工业国家成为重灾区,可能导致汽车、半导体等行业出现供应链危机。
乐观情景:疫情快速控制,冲击全球经济3-6个月;悲观情景:疫情失控,全球大流行,超千万人感染,世界经济危机。
在全球化的今天,要充分估计全球疫情蔓延对中国经济、金融、贸易和产业链的冲击。启动“新基建”,改革战“疫”,化危为机。
风险提示:疫情快速扩散。
正文
1 全球疫情:中国初步遏制,海外加速蔓延
1.1 中国疫情正走出至暗时刻
中国疫情正走出至暗时刻。中国疫情在1月下旬开始迅速蔓延,目前在武汉封城、全国延迟开工等政府强有力的措施、一线工作者和人民的共同努力下,疫情已停止进一步蔓延,基本得到控制。现存确诊从2月中旬开始以每天减少3000例左右的速度趋势性下降。截至2月28日,现有确诊病例37414例,累计治愈出院病例39002例,累计治愈出院病例首次超过现有确诊病例。

湖北省外12个省市连续1周未出现新增,疫情基本得到控制。截至2月27日,湖北省外新增确诊回到个位数,其中26个省市无新增,已有12个省份连续一周未出现新增确诊,包括西藏、新疆在内的77个地区现存病例归零,累计治愈达到3.6万余人次。除湖北省外,其他2月上旬开始现存确诊呈明显下降趋势,目前现存确诊均下降到500以内。


1.2 海外疫情加速扩散,亚洲及欧洲意大利为重灾区
2月中旬以来,海外疫情进入快速扩散期。截至目前,新冠病毒扩散至55个国家和地区,2月15日至29日累计确诊人数由600例激增至5800多例,累计死亡85人。世界卫生组织(WHO)总干事谭德塞在28日的记者会上宣布将全球范围内新冠病毒传播风险和影响风险的评估提高到最高级别。亚洲疫情形势较为严峻,截至29日韩国、伊朗、日本累计确诊人数分别达到2931、388、940人;欧洲地区意大利疫情较为严峻累计确诊达到888人次。

韩国疫情进入爆发期,宗教活动是疫情失控主因。根据华山感染披露,韩国疫情爆发可分为两个阶段。第一阶段为1月20日-2月17日,韩国成功控制输入性病例 ,且11日-14日连续三天无新增,将疫情控制在早期阶段;第二阶段为2月17日至今,韩国31号感染者参与了一场约1000名教徒聚集活动,疫情进入爆发期,累计感染者由31人迅速增加至接近3000人,其中韩国本地病例大规模增加。目前韩国的重灾区主要集中在大邱市和庆尚北道,确诊病例占比高达80%以上,目前的确诊病例大多为新天地教徒或与新天地教徒有接触史的患者。


日本疫情因“钻石公主号”扩散,出现小规模聚集性感染。日本的疫情具有其特殊性,大部病例来源于“钻石公主号”邮轮。日本确诊的947例病例中,705例来自“钻石公主号”邮轮已确诊,226人为日本境内感染患者,乘政府包机返回日本的14人。目前日本疫情也已由输入型转为国内多发局面,部分地区出现小规模聚集性感染,但尚未观察到大规模传播的区域。分地区来看,人口密集的东京都市圈患者最多,北海道累计确诊排名第二。
日本缺乏大规模动员能力,排查力度不够。日本疫情管理较为松散,主要以引导为主,如鼓励民众减少不必要外出,各类活动主办方做好防疫准备等。安倍呼吁日本全国小学、初中、高中从3月2日开始临时放假,但日本多个县市表示不愿意执行。日本的防控总体方针是优先收治重症,对于轻症及未有直接接触史的人不进行核酸检测。日本目前核酸阳性的患者中重症比例相对较高(15/164,9.1%),民众对政府的防控、检测、排查力度提出了质疑。


意大利超级感染者导致本地疫情大规模传播,目前迅速对疫区多个城市进行封城处理。意大利在出现首例病例之后采取严格措施控制输入性感染者。1月30日,意大利宣布关闭所有往返中国的航班,全国进入6个月的紧急状态,成为欧盟中第一个采取这种预防措施的国家。意大利最初3例病例都是输入性病例,患者都和武汉有关。2月7日-2月21日,意大利也未出现新的确诊患者。2月21日,意大利出现第4例确诊患者和首例死亡病例。一天之内,确诊病例增至79例,而新增的所有确诊病例均与4号病人相关。意大利病例主要分布在北部地区,以米兰为首府的伦巴第大区,疫情最为严峻,累计确诊403例,占意大利总累计确诊病例的62%。2月22日,意大利宣布取消所有聚集性活动,并对5万余居民进行隔离,违法隔离地区法令的人员处以206欧元罚款3个月监禁。2月23日,意大利伦巴第大区和威尼托大区多座城市开始封城隔离。


2 对全球经济的影响
2.1 冲击需求
短期而言,疫情扩散会对餐旅、交运、零售、娱乐等需要人员聚集的行业需求造成较大冲击,从而造成短期失业率上升、经济衰退。例如2003年SARS期间,香港部分零售商4月零售额同比下滑30%-50%、航班数减少50%。而一旦疫情得到控制,这部分需求会快速反弹。
2.2 冲击全球供应链
如果医护条件不足、疫情管控失当,引发疫情的全球扩散,可能造成企业大面积推迟复工时间、工厂关停、物流受阻,对全球制造业的生产、运输、用工都将造成负面影响,且通过全球供应链网络层层放大,造成全球贸易萎缩、企业订单和现金流压力上升。
一方面,国内疫情在2月初爆发,考虑到下游普遍有15至30天中间品库存,国内中间品的出口对下游海外企业的影响将在3月初开始集中显现。另一方面,海外疫情在3月初开始爆发,预计4月开始国内进口海外中间品和上游原材料的影响将开始集中显现。相比于需求冲击,供应链中断将会对全球经济造成更加负面的影响。


2.3 冲击全球金融市场
疫情将从企业盈利和市场风险偏好共同打压股市,股市的波动性将加大,可能引发多米诺骨牌效应。随着欧洲、日本、韩国确诊病例上升疫情加重,2月24日至2月28日一周全球股市恐慌情绪蔓延,2月28日当日主要市场出现剧烈跌幅,美国方面,道琼斯指数下跌1.4%、标普500下跌0.8%、纳斯达克指数上升1%点;欧洲方面,STOXX50下跌3.9%,STOXX600下跌3.5%;日本方面,日经225下跌3.7%。
疫情对债市的推动主要分为两方面:一方面疫情的扩散与传染对消费、生产与投资带来负面冲击,实体经济短期走弱有利于推动债市走强;另一方面,疫情带来的恐慌情绪推升避险情绪,带动利率下行。2月28日,无论长期美国国债还是短期美国国债收益率均急剧下跌,美国10年期国债收益率持续下降至1.13%,5年期美国国债收益率跌至创2016年以来首次跌至1%以下至0.89%,2年期美国国债收益率降至0.86%。其他国家国债也展现同样的避险情绪,日本1年期国债下跌至-0.197%、10年期国债下跌至-0.104%,澳大利亚10年期国债下跌至0.84%。

2.4 乐观情景:疫情快速控制,冲击全球经济3-6个月;悲观情景:疫情失控,全球大流行,超千万人感染,世界经济危机
疫情对全球经济的影响程度取决于疫情扩散的范围、感染人数、持续时间及防控措施力度。
乐观情景:中国在4至5月份控制住疫情,海外在5至6月份控制住疫情,或疫苗于5月前研制成功。全球感染人数低于20万,死亡人数低于1万人。在这种情况下,疫情对全球经济的冲击在3至6个月,拖累全球GDP增速下滑约0.5个百分点,随后经济将出现反弹。
从2003年香港SARS的案例可以总结,3月份SARS在香港爆发,到5月疫情基本得到控制,期间对零售、旅游、民航等行业冲击最严重的主要是3至5月,随后这些行业需求开始逐渐恢复,到8月已经基本恢复到疫情发生前的水平。从失业率来看,2003年香港失业率在7月到达顶峰,随后才开始下降,相对而言企稳时间存在1到2个月的时滞。总体而言,疫情控制后2到3个月内,经济开始反弹企稳。值得注意的是,在SARS期间,得益于珠三角地区工业生产和物流运输正常运转,香港与大陆之间的转口贸易并没有受到影响,2003年第二季度香港与大陆之间的转口贸易金额甚至同比增长了12.7%,虽然第三季度环比有所回落,但仍然保持正增长。因此SARS并没有影响香港作为大陆贸易和金融门户的产业链地位,这对于香港和珠三角地区在疫情后经济快速恢复具有重要意义。


如果说香港SARS的案例只是需求冲击,那么2011年日本地震后引发的海啸和核泄露则是一次全面的需求与供给冲击。从当时的情况来看,灾难造成27000人死亡和2000亿美元直接损失,受灾地区占到日本整体GDP的6%-7%,使得当地的电力供应不足、食物水源受到污染、制造业停摆,日立、瑞萨电子、NEC、索尼、富士等电子企业均受影响。例如,当时东京北部一家气流传感器全球份额达60%的日立工厂被迫关停,导致下游客户通用汽车和雪铁龙不得不在1周后减少甚至关停工厂。灾情最终导致日本2011年3月至7月出口金额连续负增长,直到8月才开始恢复。
悲观情景:海外疫情失控,演变为全球大流行,中国面临外部二次输入。全球感染人数超过1千万人,死亡人数超过10万人。在这种情况下,需求和供给冲击可能持续至年底,同时全球供应链将受到严重冲击,拖累全球GDP增长下滑2-3个百分点左右,甚至可能引发世界经济危机。
从当前情况来看,中国政府采取了强有力的措施,国内疫情有望在4至5月份得到有效控制,但要做好疫情恶化、形势更严峻和持续时间更长的准备,尤其需要重点防止二次输入。非典历时半年,但从2002年11月16日首发病例到2003年4月17日政治局会议高度重视相隔5个月时间,其间信息瞒报、麻痹大意、贻误战机等情况严重。而此次疫情从12月8日首发病例到1月20日总书记指示相隔不到1个半月。参考过去抗击“非典”的经验,采取了对重点疫区进行管控、武汉和湖北其他地市封城、及时提供各类医疗物资、“小汤山模式”医院定点诊疗感染病例、延长春节假期防止人员大幅流动等措施。非典时期从4月17日政治局会议到6月20日小汤山医院最后的患者出院,仅2个月时间便基本扫清疫情。
但从海外情况来看,目前不容乐观,集中组织动员能力不如中国。世界卫生组织总干事谭德塞28日在日内瓦宣布,将新冠肺炎疫情全球风险级别由此前的“高”上调至“非常高”。全球新冠肺炎病例和受疫情影响国家的数量持续增加(已经超过50个国家),远高于SARS时期29个的水平。且海外政府动员能力与执行力不如中国。本次新冠肺炎隐蔽性和传染性更强,短期内海外完全控制难度较大。
从目前疫情情况、发生时点、内外部环境来看,新冠疫情对中国经济的影响要远超非典。2003年3-4月非典疫情大规模爆发,引起政府重视并采取相应措施,2003年四个季度的GDP增速分别为11.1%、9.1%、10%和10%,二季度中国GDP同比较一季度大幅快速回落2个百分点。2月19日,牛津经济研究所下调对2020年全球经济增长预测,从2.5%下调至2.3%。并在假设疫情演变为全球大流行病的情况下,预测两种可能增速,一是乐观情形(疫情仅限于亚洲范围内),2020年全球GDP会下降0.4万亿美元(-0.5%);二是悲观情形,2020年全球GDP会下降1.1万亿美元(-1.3%),美国和欧元区或将在2020年一季度进入技术性衰退。
3 疫情将全面冲击全球供应链
3.1 日韩成为重灾区,中国半导体进口与消费电子出口恐受影响
目前,日韩企业主导原材料和设备供应,欧美企业主导芯片设计,中国台湾和中国大陆企业主导芯片制造和封测。据世界半导体贸易协会(WSTS)数据显示,2019年全球半导体市场销售额达4089.9亿美金,包括中国大陆、日本、韩国、中国台湾等在内的亚太地区为最重要市场,销售额达2579.7亿美元、全球市场占比63.1%。从产业链来看,半导体涉及原材料和设备采购、电路设计、芯片制造与封测检验这四个环节。生产流程主要是以电路设计为主导,IC设计商根据客户需求把系统逻辑和性能转换成物理图谱,然后委托芯片制造商制成晶圆(排列着集成电路的硅晶片),再送到封装厂完成电路封装、测试等步骤,最后进行销售。
受新冠疫情的影响,目前亚太为全球受灾程度最严重地区,其中日本和韩国确诊病例上升最快,截止3月1日,日本和韩国累计确诊病例分别为256例和4212例。作为产业链重要一环,2018年日本和韩国半导体材料市场销售金额合计达164.1亿美元、半导体设备市场销售金额合计达271.8亿美元,日韩疫情恶化将造成全球半导体原材料短缺、核心零部件短缺、制造成本上升等主要冲击,其中中国将受到直接影响。



日本是硅晶圆、光刻胶等原材料的主要供应国家。硅晶圆是半导体制作所用的硅晶片,是最基础和重要的材料,目前主要被日本、德国和韩国企业包揽,其中日本信越化学、Sumco多年保持前二,合计市场占比超过50%。光刻胶用于集成电路细微图形加工,被JSR、信越化工、Ohka Kogyo、富士电子等日本企业垄断,四者合计市场占比超过70%。


韩国是全球存储芯片、CIS图像传感器等核心零部件的重要供应国家。从类型来看,存储芯片是半导体最为重要的细分领域之一,2019年全球销售额达1059.1亿美元、行业占比25.9%,韩国为主要供应国家,提供包括DRAM、NAND闪存等在内的核心零部件。从DRAM市场来看,韩国连续多年全球占比超过70%,其中三星和海力士保持全球前二,2019年第四季度两者市场份额分别为43.5%和29.2%。从NAND闪存市场来看,三星与海力士依然具有强劲竞争力,2019年第四季度两者排名分别为第一、第六,全球市场份额依次为35.5%、9.6%。此外,三星也是CIS图像传感器的主要供应商,2018年全球CIS图像传感器全球排为第二、市场份额24%。

受半导体行业影响,作为重要的下游产业,消费电子行业也将间接受到影响。据Counterpoint统计,2019年全球智能手机出货量约为13.7亿台,中国市场销量份额约占30%、为全球第一。从市场占比来看,2019年第四季度全球市场份额前六位厂商分别为苹果(18%)、华为(包括荣耀,14%)、三星(17.6%)、小米(8.2%)、OPPO(7.8%)、VIVO(7.8%),华米OV市占率合计约40%。从构成来看,智能手机由芯片、显示屏、摄像头、功能件、结构件、被动元件和其他部分组成。其中芯片(35%-50%)、显示屏(10%-20%)、摄像头(10%-13%)三类零部件成本占比最大,对手机整体性能影响也最深。日韩疫情加重除了在半导体原件、核心零部件等造成影响外,在显示屏领域也将对全球价值链造成影响。从地区出货量来看,2019年智能手机面板市场出货17.8亿片,同比下滑4.9%,其中中国大陆保持第一、市场份额约45%,韩国第二、市场份额约23%。从参与公司来看,三星与京东方出货量相近,然而从下一代AMOLED显示屏生产情况来看,三星处于绝对领先地位,是苹果、华为等品牌高端显示屏的主要供应商,2019年AMOLED出货量约4.2亿片、全球市场份额达88%。京东方发展迅速,2019年AMOLED市场占比约3%,全球第二、大陆第一。但从影响来看,三星依然垄断高端显示屏市场,短期难以替代。

中国为全球半导体材料和设备重要采购国,将受到直接影响。材料方面,据国际半导体产业协会(SEMI)数据显示,2018年上游材料端市场投资规模519.4亿美元,中国台湾连续9年第一、市场份额22%,韩国(16.8%)、中国大陆(16.2%)、日本(14.8%)、北美(10.8%)分别为第二、三、四、五。设备方面,2018年全球半导体设备共投资645.3亿美元,同比增长14%,韩国以177.1亿美元连续两年排为第一,中国大陆首次超越中国台湾成为全球半导体设备花费第二高国家,主要原因在于贸易局势令中国内地芯片设计、制造等企业大力度进行研发投入,中国大陆设备投资金额达131.1亿美元,同比增长59.3%。中国台湾(101.3亿美元)、日本(94.7亿美元)、北美(58.3亿美元)排名第三、四、五。
尽管中国在半导体领域发展迅速,由于技术差距,短期内关键材料、设备、零部件无法替代,日韩疫情加重将导致中国在内的生产和应用装备企业生产成本增加、产期拉长、交付延迟,也对下游例如消费电子、汽车等行业造成间接影响。
3.2 全球主要汽车工业国均受疫情冲击
疫情较严重国家,中、日、韩、意、法,2018年乘用车、汽车零部件合计出口额分别为1880、1212亿美元。据World’sTop Exports统计,2018年全球乘用车、汽车零部件合计出口额分别为7752、4121亿美元;其中当前疫情较严重国家,中、韩、意、日、法五国乘用车、汽车零部件合计出口额分别为1880、1212亿美元,分别占比24.3%、29.4%。按照1个月疫情影响,不考虑出口额增长,估算2020年中、韩、意、日、法五国乘用车、汽车零部件合计出口额分别减少156.7、101.0亿美元;假设疫情进一步扩散到德国、美国,中、韩、意、日、法、德、美七国乘用车、汽车零部件合计出口额分别减少328.4、194.8亿美元。


汽车行业由于技术含量高、产业链长、是典型的资金和技术密集型行业,其全球化特征明显、经济影响大、受疫情冲击严重。我们认为疫情对全球汽车产业链的影响分成两个阶段:1)第一阶段,中国供应商影响国内外下游整车企业。疫情造成上游零部件人员短缺、产能不足,间接影响车企复工困难。据中汽协2月13日发布数据显示,中国部分零部件企业复工推迟11-20天占比36.9%;中国车企2月17日至23日复工占比39.3%。对海外而言,中国是日韩重要的零部件进口国,中国疫情直接影响其车企零配件供给;以日本为例,2月11日产宣布由于无法从中国进口足够零部件,其九州工厂暂停生产,并于2月28日再次宣布,由于来自中国的零件配送有滞缓,下周将暂停栃木县的工厂生产。2)第二阶段,疫情海外扩散,海外供应商影响国内外下游客户。据海关总署统计,2018年中国汽车及汽车零部件分别进口506.8、339.6亿美元,未来随着疫情在海外发酵,必定也会对中国造成冲击;对海外而言,自身疫情也会影响企业复工,以韩国为例,2月28日现代汽车韩国蔚山工厂由于一名工人被检测出新型冠状病毒呈阳性而关闭,如后续疫情在德国爆发,可能导致西门子、博世等公司停产。


同时,上游产业链供应风险会造成车企人力、材料、物流等成本增加、盈利大幅削弱、存在资金链断裂、经销商延迟复工、消费者出行困难、收入减少,购车意愿下降,汽车消费严重下滑等一系列风险。以中国为例,据中国汽车流通协会统计,截止到2月28日我国汽车经销商复工率仅30.2%。

如果疫情持续发酵,可能导致供应链外迁加速、行业洗牌。1)各车企必将转移产业链以规避地域性风险,如日资汽车零部件企业伟福科技宣布,将其在武汉的工厂部分产能转移至菲律宾工厂。2)行业加速淘汰,中小企业由于资金流枯竭而倒闭,北京奔驰宣称疫情导致奔驰停产每天4亿元经济损失;3)汽车的健康属性会得到进一步关注,如吉利SUV Icon,据Daily-Motor报道,由于配备了智能IAPS空气净化系统,开启预购后不到一天,预购订单超过3万。
3.3 疫情重创旅游民航春节黄金周,亚洲地区受影响较大
旅游业对公共卫生事件高度敏感,新冠疫情重创春节旅游黄金周。新型冠状病毒肺炎疫情在春节前爆发,在全国交通管制及其他国家入境管控背景下,春节出游人次大幅减少,重创中国及全球旅游行业。国内旅游业基本停摆。全国31个省市、自治区陆续启动重大突发公共卫生事件一级响应,采取了包括关闭景区、交通管制、延长春节假期、限制聚集性活动、区域封闭式管理等手段。同时,景区、餐饮、旅行社等配合相关部门纷纷启动退改停政策。1月25日,文化旅游部发布通知要求全国旅行社及在线旅游企业暂停经营团队旅游及“机票+酒店”旅游产品”。随后,国内大部分景点陆续关闭。
春节为传统旅游旺季,疫情对旅游业短期冲击较大。数据统计显示,2016-2018年春节黄金周占全年旅游收入比重9%。2019年我国黄金周出行人次4.15亿,实现收入5139亿元。2020年春节黄金周出行活动基本停滞。细分行业来看,旅游服务业及餐饮行业受冲击较大,景区和酒店业抗风险能力较强。疫情期间,大量旅游行业企业失去收入,但房屋租金、员工工资等支出无法所见,对企业现金流具有较大压力。旅游服务业方面,全国跟团及自由行均暂停,传统旅游旺季变退改签旺季,部分OTA平台退单垫资额数亿元。餐饮业方面,春节餐饮企业会加大采购与备货,此次疫情期间大量餐饮企业停业,26.8%商户表示资金资金周转困难,37.0%的餐饮商户表示资金极度紧缺。景区方面,目前全国大部分景区暂停开放,短期影响较大,全年影响取决于疫情控制情况;酒店业方面,中国酒店入住率春节黄金周期间同比下滑75%。旅游服务及餐饮业经营企业多为民营中小企业,融资能力相对有限;景区和酒店业多为地方政府所控制,具有较强抗风险能力。
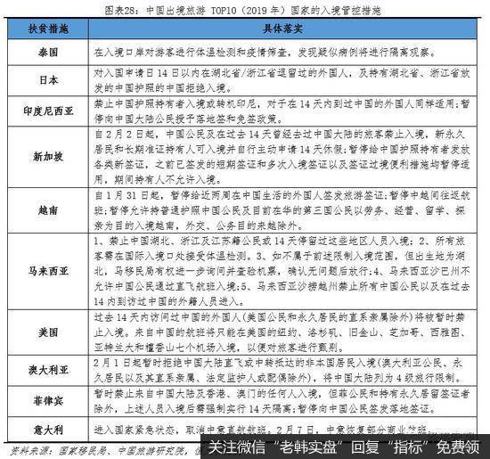
全球来看,亚太地区受疫情波及最大。在消费者旅游信心骤降和出境管控背景下,中国游客出境游人次大幅减少。往年春节期间是中国游客出行游玩黄金时期。而今年1月31日WHO通报本次新冠疫情构成突发卫生公共事件(PHEIC),随后多个国家和地区宣布中国或从中国出发的外国游客采取禁止或限制入境的措施,目前共有130余个国家对中国及从中国出境的外国人采取了严格的入境政策。2019年中国游客出行TOP10国家对中国游客均加强了入境管控。往年春节期间亚太地区的中国旅客占比达到75%。1月20日-1月27日,我国亚太目的地出行订单下降15.1%,美洲下22.5%,非洲与中东下降9.9%。后续随着国内疫情及全球疫情的蔓延,对出境游的影响给还在进一步深化。

春运期间,疫情的加速扩散和强有力的人员流动管控力度对我国民航业造成较大冲击。疫情爆发时正值民航业最繁忙的春运时期,客流量、起飞架次大幅锐减。交通运输部数据显示,春运期间(1.10-2.16)中民航发送旅客3806万人次,同比下降45.1%。春运数据从1月23日开始大幅下滑,2月16日民航发送旅客仅21.5万人次,同比下降 88.1%,客座率仅46.74%,同比减少38.78%。内地航空公司起飞架次也大幅锐减,约占计划执飞航班的66%。2月28日今日计划航班共14248班,其中已取消7850班,执行及保留计划6398班。飞机日利用率也大幅下降。正常飞机日利用率在9个小时,春运期间往往能达到10个小时,而1月23日后飞机日利用率直线下降。2月27日,国内飞机日利用率2.4小时,较前一天减少0.09小时。

航空公司固定成本高,短期现金流面临较大压力。航空属于高负债高周转行业,现金流的稳定对公司经营至关重要。在疫情冲击影响下,航空公司收入大幅缩减,但飞机折旧、租赁成本和人工成本等固定成本仍未减少。另外,春节期间实行免费退票政策截至目前,国内外航空公司共办理免费退票2000万张,涉及票面总金额超过200亿元,给航空公司带来较大压力。
4 政策建议:新基建,改革战疫
建议积极推动有序复工,是时候启动“新基建”了,改革战“疫”化危为机。当前国内疫情已进入下半段,但国外疫情正快速蔓延,要警惕全球疫情升级乃至引发全球经济金融危机的可能性,提前做好预案。
(1)疫情防控不松懈,对内严抓疫情防治,对外严防疫情反向输入
对内,从疫情防治指挥体系、切断传染源与控制疫情扩散蔓延、科研医疗攻关、物资供应等方面全面统筹开展疫情工作,未来随着复工返工潮的临近,北京、上海、山东、江苏、浙江、福建、广东以及其他的区域中心城市,对人口流入地区要重点做好防控,防止二次扩散。
对外,在人员跨境管制、货物流动、卫生检疫等方面加强防控,避免跨境交通工具上的集中感染,加强对入境人员的检测排查和隔离管理,加强对跨境行李、货物等物品的卫生检疫。
(2)积极推动生产恢复,分地区精准施策,重点推进医用物资、生活必需品、物流等关键行业及上下游产业复工
目前复工面临的困难挑战主要在于三个方面:一是一些地方层层加码、一刀切,过度防控。当前广东、浙江等地复工率较高,但一些非疫情重点地区复工较慢,原因在于避免承担因复工可能带来的疫情风险。二是不少企业缺少防疫物资,防疫难度大。三是产业链环节阻滞,上下游供应商无法配套。
我们建议:一是分地区精准施策。其中低风险地区外防输入,全面恢复生产生活秩序;中风险地区外防输入内防扩散,尽快有序恢复正常的生产生活秩序;高风险地区内防扩散、外防输出、严格管控,在疫情得到有效控制后,再有序扩大复工复产的范围。二是重点推进医用物资、生活必需品、物流等关键行业及上下游产业复工,以为其他行业复工提供保障。三是从产业链角度,协调解决用工、原材料等相关困难和问题,推动上下游产业链协同复工。
(3)怎么对冲疫情和经济下行?其实最简单有效的办法还是基建,“新基建”,短期有助于扩大需求、稳增长、稳就业,长期有助于释放中国经济增长潜力,提升长期竞争力
这几年,中国经济分析研究最需要的是客观专业务实,现在社会上有些思想认识存在“一刀切、层层加码”,非黑即白是情绪化的民粹的业余的。
比如,一提到改革就是供给侧,需求侧就是刺激,好像中国经济可以靠一只翅膀就能飞翔。事实上,从罗斯福新政、里根经济学(减税+放松管制+控制通胀+加大创新基建军事支出)到1998年应对亚洲金融风暴(增发国债搞基建+国企改革+加入WTO+商品房改革),无一不需要兼顾供给和需求。
现在一提到基建有些人就会上纲上线,说是刺激铁公基,这是严重误解。过去40年,没有适度超前的基建,怎么会有中国制造的强大竞争力?没有超前的网络宽带建设,怎么会有互联网经济的繁荣发展?而印度经济发展潜力释放不出来,很大程度受制于基础设施短缺,道路、桥梁、卫生系统都问题很大。
从历史看,1998年亚洲金融危机时中国增发特别国债加强基建,2008年全球金融危机时推出大规模基建投资,尽管当时争议很大、批评很多,但现在看来意义重大,大幅降低了运输成本,提升了中国制造的全球竞争力,释放了中国经济高增长的巨大潜力。
启动“新”一轮基建,关键在“新”,要用改革创新的方式推动新一轮基础设施建设,而不是简单重走老路,导致过剩浪费和“鬼城”现象。未来“新”一轮基建主要应有四“新”:
一是新的地区。2019年中国城镇化率为60.6%,而发达国家平均约80%,中国还有很大空间,但城镇化的人口将更多聚集到城市群都市圈。我们预测,到2042年左右中国城镇人口达峰值时,新增1.9亿城镇人口的80%将集中在19个城市群,60%将在长三角、粤港澳、京津冀等7个城市群,未来上述地区的轨道交通、城际铁路、教育、医疗、5G等基础设施将面临严重短缺。对人口流入地区,要适当放松地方债务要求,不搞终身追责制,以推进大规模基建;但对人口流出地区,要区别对待,避免因大规模基建造成明显浪费。
二是新的主体。要进一步放开基建领域的市场准入,扩大投资主体,尤其是有一定收益的项目要对民间资本一视同仁。
三是新的方式。基建投资方式上要规范并推动PPP,避免明股实债等,引进私人资本提高效率,拓宽融资来源。
四是新的领域。调整投资领域,在补齐铁路、公路、轨道交通等传统基建的基础上大力发展5G、人工智能、工业互联网、智慧城市、教育医疗等新型基建,以改革创新稳增长。
有观点认为,大搞减税基建将增加地方债务负担、财政收支平衡压力大,我们认为这种观点缺少长远的大局观,在经济下行压力大的时候财政还要保收支平衡将使企业居民雪上加霜,财政应该搞跨期平衡,从平衡财政转向功能财政。只要中国经济繁荣发展,人民安居乐业,何愁未来财政问题。如果百业萧条,财政何谈平衡。
我记得10年20年前,就有很多观点都说北京人口太多了。2000年北京常住人口1382万人,2008年1695万人,根据统计部门公报2019年2154万人,事实上根据大数据可能已经超过2500万人。20年前我们按照1500万人规划了这座城市,规划了她的土地供应、轨道交通、公路、教育、医院,现在北京人口增加了1000万人,就是现在我们看到的样子。所以,人口流入城市进行适度的基础设施建设,不仅有助于稳增长,而且是重大民生福音,何乐而不为呢?
(4)兼顾应对短期疫情和长期改革,撕开几条改革战线,释放重大信号
近年我国经济社会领域“疫”情频发,先后遭遇2015年股灾、2018年贸易摩擦、2019年民营经济离场论、猪价大涨、2020年新冠疫情等重大挑战。在看到我国供给侧结构性改革取得积极成效,经济社会发展趋势向好的同时,也要看到出一些政策一刀切层层加码、误伤民企中小企业、挫伤地方积极性、部分领域改革进程缓慢、民生投入不足、科技创新短板、舆论监督缺位、社会治理无序等问题。暴露出的问题反映了深层次体制机制改革的紧迫性提升。当前亟需推出几项具有破冰效应、释放重大信号、能够提振各方信心的关键举措,撕开几条战线,纵深推进,带活全局。
1)大规模实施减税降费并优化方式,从减增值税改为减企业所得税和社保缴费率,提高企业获得感。
2)以注册制改革为抓手,完善多层次资本市场配套制度,从根本上解决中小企业和创新型企业的融资问题。
3)经济转型期往往是行业并购的大时代,积极鼓励市场化并购重组,优胜劣汰,行业自身化解风险,激发资本市场活力,给予融资、监管、税收等支持。
4)提高风险投资机构地位,做好便利注册、税收支持等制度安排。
5)推动以人地挂钩、金融稳定为核心的住房制度改革。
6)积极扩大汽车、金融、电力、电信、互联网等重点领域的对内对外开放,继续降低关税税率,培育新的经济增长点。











