网购极大地丰富了我们的生活,但网上各类奇葩产品也是层出不穷!
炒股的朋友都会碰到这样的问题,随手点开一条股吧,就会有类似于下面这样的广告信息,背后的运作团队无从知晓,最终的目的无非就是想从散户身上获得收益。而获取收益的重要方式之一就是在网上出售炒股神器、荐股软件等。

不过,6月5日,淘宝官网公布的“《淘宝禁售商品管理规范》关于证券咨询类商品规则解读变更公示通知”可以说将一大批"股神"打入了“冷宫”。

《每日经济新闻》记者对上述变更通知进行梳理发现,此次规则主要变更点为:新增证券、期货投资咨询类商品管控情形。
淘宝:证券等咨询类业务人员必须持证上岗
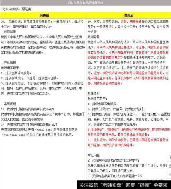
根据变更公告,变更后:金融咨询、医生在线咨询及相关服务提供者均须通过一定的资格考试、取得职业资格证书、通过特定的职业场所才能提供该项服务,证券、期货投资咨询必须取得中国证监会的业务许可,未经中国证监会许可,任何机构和个人均不得从事各种形式的证券、期货投资咨询类业务。
变更后,对证券、期货投资等咨询类商品或相关服务,一般违规行为,每次扣十二分;情节严重的,每次扣四十八分。
具体情形包括但不限于:
1、提供金融咨询服务;
2、提供在线诊疗、代挂号、提供医疗证明;
3、提供医疗美容、体检/医疗保健卡、口腔护理/治疗。基因检测、眼科、妇产及产后康复、儿科、康复疗养、心理咨询、中医,天猫特定品类下的相关商品除外;
4、炒股软件、荐股软件、配资软件等具备证券、期货投资咨询服务功能的软件产品、软件工具或者终端设备;
5、 提供证券、期货咨询服务。已获得中国证监会相关业务许可的证券、期货投资咨询机构除外。
具体变更内容如下:

上述内容简而言之就是,今后炒股软件、荐股软件、配资软件等具备证券、期货投资咨询服务功能的软件产品、软件工具或者终端设备将不被允许在淘宝上出售,且证券等咨询类业务人员必须持证上岗。
另据淘宝公告显示,此次规则变更将于2018年6月12日正式生效。
不过当前,记者在淘宝搜索“炒股软件”相关关键词,结果显示,仍然存在众多卖家信息,价格从5万元到1元不等。

淘宝已然行动,微信还远吗?
《每日经济新闻》记者注意到,在淘宝变更公示通知之前,证监会、浙江和广东证监局就已经出手在整治证券“黑嘴”或证券咨询机构了。淘宝此次出重手,从一定程度上呼应了监管机构的要求。
而作为网上虚拟商品交易的另一个入口,微信自然也首当其冲。不禁让人想到,阿里都行动了,腾讯还会远吗?
其实,在今年一月初,微信公众平台就发布公告,即日起微信公众平台将配合微信安全中心,针对通过推荐股票、期货等“非固定收益类投资产品”,实施诈骗、骚扰行为的信息和公众号进行处理。微信安全中心提醒称,此类“荐股类”欺诈,往往利用用户的想盈利心理“空手套白狼”,推荐完全凭运气,股票涨了就跟着分红(或收费),股票跌了,也不负任何责任。
去年,微信还给出了一些荐股类欺诈常见手段:
1、推销各类“荐股软件” “荐股平台”,以免费使用的方式拉客户,随后以升级等各种名义,诱骗投资人购买软件或充值,以便享受“荐股服务”。
2、设立所谓“牛股” “黑马行情”等预测类公共帐号吸引关注,或在各种社交群组,利用这种噱头,通过所谓的“专家”“老师”指导,赚取高额“服务费”。如分红或月费年费等。
3、性质恶劣的“荐股割韭菜”。逢低建仓,提前在低价位大量购入某个“非固定收益类投资产品”后,再以发布推荐等名义,诱骗大量个人用户资金入场,等价格拉升后迅速卖出,获利逃离出场。
4、冒充正规金融证券交易公司欺诈。伪造交易系统,利用荐股类话术,以高盈利为诱饵,诱骗用户注资到假冒的交易系统,并在后台实时操纵行情,伪造交易记录,欺诈用户大量资金。
根据此前北京青年报的调查,目前荐股微信挣钱套路主要分以下几种类型:
第一类:开直播间,卖课程。
第二类:建炒股群,收会员费。
第三类:卖荐股软件。
第四类:合作分成。
对于股民来说,微信荐股的风险极大。北青报记者的调查显示,一旦股民轻信了“微信荐股”的套路,几万、几十万的股票被套甚至直接被骗走巨额钱款都有可能。











