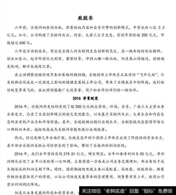
我看乐视股价可以去到2.5元,也就是从15.33跌到2.5元。100万变成16.3万。2.5元还是很乐观的估计。去到2元也正常,但是不排除乐视会像当初的重庆啤酒,在中间某个价格被人为制造反弹,毕竟套了的人会设法解救。最终要走向3元以下。后面做个简单资产分析。
看看乐视资产负债表。下图是乐视2017年三季报的主要非流动资产数据。

简单整理资产负债表重要数据列表:

乐视影视版权资产高达86亿。资产主要构成:应收账款+无形资产+商誉=190亿+对外投资股权资产价值=228亿
负债情况是大概是159.88亿。看不出乐视有什么偿债能力,这个资产状况极其差。乐视真正可自由支配资产太少。大大的不妙。
后面是一份贾氏鸡汤。不少股东喝了后食物中毒,而财富却开始严重缩水。




如果乐视86亿版权大幅贬值,比如贬值到只值5亿,对乐视系的股权投资也贬值,36亿贬值为3亿。那么乐视净资产需要减去114亿,也就是说折价后的乐视的净资产可能只有10亿。一个10亿净资产的公司市值最高达到1600亿。今天还有466亿!!可以玩几个月的跌停。版权这东西,你说值10亿,我说值100万,有啥不对吗?无法带来盈利的版权价值为0,说不定那86亿实际价值也就86元呢?对乐视系的投资,能变现吗?36亿元对外投资,卖3亿也不见得谁敢接盘。所以,它的实际净资产需要大幅度折扣。现在124亿的净资产不一定靠得住。考虑实际不能产生效益以及对外投资的股权实际出售价格远远更低,净资产124亿再来个五折以上,也就是乐视净资产最多可能价值是50亿。股价也就值一块钱,表演股价从44.7跌到1.07的大戏。











