
在中美贸易战开打之初,我们就提出了一些与市场流行观点不同但被后续形势演化所不断验证的判断:
“中美贸易战具有长期性和日益严峻性”
“这是打着贸易保护主义旗号的遏制”
“中美贸易战,我方最好的应对是以更大决心更大勇气推动新一轮改革开放,坚定不移。对此,我们要保持清醒冷静和战略定力。”


当前中美达成共识,是双方的共同需要。从美方看,美国经济高位筑顶,从复苏走向滞胀,美股自10月以来暴跌,让美国感到痛并认识到贸易战的代价;中美贸易战导致部分美国农产品出口困难影响农民收入;中期选举结束后两党分治两院,特朗普短期内需应对来自民主党各方面的压力;前期特朗普政府对各国开征关税、展开对伊朗制裁、在沙特记者事件态度模糊等对外政策已引发国内分歧,中期选举期间特朗普民调支持率为40%左右,低于同期历任总统。从中方看,中国经济下行压力加大,供给侧结构性改革尤其是降成本和补短板的任务较重,中国在关键技术领域对美国依赖度高,中国需要稳定的发展环境和持续的战略机遇期。
二、今年以来,美对华贸易摩擦向投资限制、技术封锁和人才交流中断等全面升级,中方同步反制并加快改革开放进程
1、2017年8月,美国总统特朗普指示美国贸易代表办公室(USTR)对中国开展301调查。2018年3月,USTR发布了调查结果,即《基于1974年贸易法301条款对中国关于技术转移、知识产权和创新的相关法律、政策和实践的调查结果》(下称《301报告》),特朗普据此对中国发起了贸易战。
美方301报告分六章对中国展开五项指控,包括不公平的技术转让制度、歧视性许可限制、政府指使企业境外投资获取美国知识产权和先进技术、未经授权侵入美国商业计算机网络及其他可能与技术转让和知识产权领域相关的内容,为发起贸易战提供依据。1)不公平的技术转让制度,一是认为中国政府利用所有权限制,如合资企业、外国股权比例限制等方式强制美国公司向中国公司转让技术;二是认为中国政府利用行政许可、审批程序强迫美国公司以技术转让作为获取市场准入的条件。2)歧视性的许可注册限制,美方指责中国《技术进出口管理条例》与《合同法》中关于技术改进的所有权和赔偿责任归属的规定偏袒国内企业,对外资企业设置歧视性限制。3)对外投资,认为中国政府通过国家战略、产业政策、资金支持等多种手段,引导中资企业海外并购,并通过高科技领域的并购不正当地获取美国企业先进技术。4)指责中国未经授权侵入美国计算机系统,盗取商业秘密。5)其他可能和301调查相关的中国法律、政策和实践,但美国承认不确定这些内容是否应纳入301调查。
2、6月11日起,美国主要针对STEM专业中国留学生(科学science、技术technology、工程engineering、数学mathematics签证)重新收紧签证发放时长,部分专业留学生签证重新由5年缩短至1年。此外,中国赴美交流学者限制趋严,当前限制范围已经拓展到了在美国的中国千人计划学者,而领域也不再局限于高科技行业领,甚至蔓延并影响到了其他学科学者正常的交流。
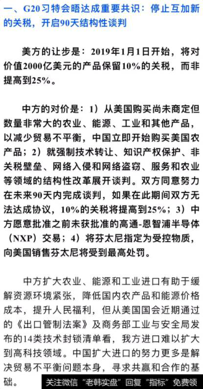
3、6月15日,白宫对中美贸易发表声明,拟对1102种产品合计500亿美元商品征收25%关税。白宫的声明提到了中国制造2025。第一组中国关税涵盖340亿美元进口,于7月6日12时正式开征。美国贸易代表办公室将对160亿美元的第二组关税进行进一步评估。
4、6月15日,中国国务院关税税则委员会决定对原产于美国的659项约500亿美元进口商品加征25%的关税,其中对农产品、汽车、水产品等545项约340亿美元自2018年7月6日起实施加征关税,对化工品、医疗设备、能源产品等114项其余商品加征关税的实施时间另行公布。
5、6月18日特朗普指示美国贸易代表确定2000亿美元的中国商品,如果中国采取报复性措施并拒绝改变贸易“不公平”做法,将额外征收10%的关税。随后特朗普宣称将进一步升级至5000亿美元,这基本实现了对中国出口美国商品的全覆盖。根据美方统计,2017年中国对美国出口金额5056亿美元,美国对中国贸易逆差金额3752亿美元。6月27日特朗普表示将限制中国投资美国关键科技。
6、美国于当地时间7月6日起对第一批清单上818个类别、价值340亿美元的中国商品加征25%的进口关税。作为反击,中国也于同日对同等规模的美国产品加征25%的进口关税。7月6日商务部新闻发言人表示,美国违反世贸规则,发动了迄今为止经济史上规模最大的贸易战。
7、美国于8月8日宣布,对华进口500亿美元商品中剩余的160亿美元加征关税于8月23日实施。中国国务院关税税则委员会发布将对美160亿美元商品加征关税,8月23日实施。
8、8月1日,美特朗普宣布拟将对华2000亿美元商品加征关税税率从10%上调至25%。8月3日,中方回应将对美600亿美元商品加征5%、10%、20%和25%的关税,实施日期视美国而定,中美贸易战再次升级。
9、9月18日,美国政府宣布于9月24日起,对约2000亿美元进口自中国的产品加征关税,税率为10%,并将在2019年1月1日起上升至25%。还称如果中国针对美国农民或其他行业采取报复措施,将对约2670亿美元的中国产品加征关税。中国商务部当日回应,为了维护自身正当权益和全球自由贸易秩序,中方将不得不同步进行反制。
10、11月1日,美国财政部外国投资委员会,依据6月美国国会通过的《外国投资风险审查现代化法案》,正式加强对航空航天、生物医药、半导体等核心技术行业的外资投资审查,同时法案还规定美国商务部部长每两年向国会提交有关“中国企业实体对美直接投资”以及“国企对美交通行业投资”的报告,明显针对中国。
11、11月1日,中美两国领导人自今年5月以来首次通话,就中美经贸关系、朝鲜半岛局势等方面问题展开谈话,并确定于12月1日在阿根廷举行G20峰会时就相关问题展开进一步讨论。随后商务部表示经济全球化是大势所趋,全球自由贸易秩序和多边贸易体制应该得到有效维护。但11月27日,特朗普接受媒体采访时表示,美国唯一可以接受的协议是中国开放其经济以让美国公司公平竞争,并提出几乎不太可能延迟或者取消对中国2000亿美元商品的加征关税税率上调至25%的决定。
12、11月20日,美国商务部工业安全署公布拟制定的针对关键技术和相关产品的出口管制体系并对公众征询意见,拟对生物技术、人工智能(AI)和机器学习等14类核心前沿技术进行出口管制,剑指中国制造2025。
13、除单独针对中国外,美方四面开战、合纵连横:
美国从6月1日起,对欧盟、加拿大和墨西哥的进口钢铁和铝产品分别征收25%和10%的关税。
7月17日,欧盟、日本在东京签署“经济伙伴关系协定”(EPA)。欧盟将取消99%从日本进口商品的关税;日本将取消94%欧盟进口商品关税,包括82%的农产品和水产品;今后数年内,将逐步取消99%欧盟进口商品关税。
7月25日,美欧就贸易战发表联合声明:双方目标是开启美国与欧盟之间关系的新阶段——一种为实现双方共赢的有力经贸合作,以更好地为全球安全与繁荣而共同努力、共同打击恐怖主义的密切关系。
7月26日,美国贸易代表莱特希泽:必须同日本协商贸易协定。全球贸易战如果转向美日欧结盟,WTO将名存实亡,世界将形成两大平行市场,国际经贸新秩序面临重建。但是,美欧联盟最大的问题在于各国政治经济发展不平衡,如欧洲的农业、汽车短期内难以实现与美零关税(尤其法国农业将受到较大冲击)。随后美欧联合声明遭到了法国等的强烈反对。
10月1日,美加墨协定谈判成功,设置毒丸条款,规定美加墨三国都不得“擅自”与“非市场经济”国家签署协定,如某一缔约方与其他非市场经济国家签订自贸协定,则必须允许其他缔约方在发出通知6个月后终止本协定,并代之以新协定。在没有美国许可的情况下,中国与加拿大和墨西哥两国分别签署自由贸易协定的可能性将变得极为渺茫;更为严峻的是,美国若将该条款纳入同欧盟和日本的贸易协定,中日韩FTA和RCEP谈判也将受到重大影响。
中方以打促和、扩大改革开放:
中方一方面使用数量型和质量型根据回击美方,促使其回到谈判桌上,另一方面降低关税、投资便利化、扩大开放、金融去杠杆、供给侧改革。
4月,习近平总书记在博鳌讲话提出,降低汽车进口关税和外资股权比例限制,加大金融服务业开放等。
6月26日,下调亚太进口协定税率,大豆零关税。
6月29日,中国发布了新的外商投资准入负面清单,共在22个领域推出开放措施,基本完全放开制造业的投资限制,2021年取消金融领域所有外资股比限制,显示中国全方位推进开放(4月提出扩大开放不适用于发动贸易战的国家)。
7月16日,第二十次中国欧盟领导人会晤,双方致力于在双边贸易和投资领域确保公平互利合作,加快《中欧投资协定》谈判。
7月31日,政治局二季度形势会布置下半年工作,强调“财政政策要在扩大内需和结构调整上发挥更大作用”“坚定做好去杠杆工作”“坚决遏制房价上涨”。
10月31日,政治局三季度形势会强调:实施好积极的财政政策和稳健的货币政策,做好稳就业、稳金融、稳外贸、稳外资、稳投资、稳预期工作,有效应对外部经济环境变化,确保经济平稳运行。研究解决民营企业、中小企业发展中遇到的困难。激发资本市场活力。
11月5日,习近平总书记在进博会上宣布五大主动新开放举措:激发进口潜力、持续放宽市场准入、营造国际一流营商环境、打造对外开放新高地、推动多边和双边合作深入发展(中日韩自贸区),与特朗普的“美国优先”形成鲜明对比,随着美国经济见顶和资本市场动荡,有利于中美谈判。
三、当前市场上流行的三类观点:认怂论、强硬论和无视论
面对中美贸易战持续升级,有一种悲观的“认怂论”观点开始流行起来,认为只要中国服软认怂,中美贸易战即宣告结束或重归于好。当年日美贸易战从上世纪50年代中后期一直打到80年代末,历时三十年,战场先后经历纺织、钢铁、家电、汽车、电信、半导体,一直到1985年签订《广场协议》、1989年签订《日美结构性障碍协议》,日方节节退让甚至无原则顺从,但美方却步步紧逼,直到日本应对失当、国内资产价格泡沫崩盘,日本金融战败,陷入失落的二十年,再也没有能力挑战美国经济霸权,日美贸易战才宣告结束。
从世界大国兴衰的世纪性规律和领导权更迭来看,贸易战是中国发展到现阶段必然出现的现象和必将面临的挑战。其未来演化的参考模式不是过去四十年中美贸易摩擦的模式,而应参考英美世界领导权更迭、日美贸易战等的演化模式。
此次中美贸易战不过是过去十多年美方遏制中国崛起战略的延续和升级而已。早在奥巴马政府时期,美方就大力推行一体两翼、两翼张开(TPP、TTIP)的经济战略,以及“战略东移”的军事战略。
第二种流行观点是看热闹不嫌事大的“强硬论”。对于中美贸易战的讨论,有种思潮是引向狭隘的民族主义、爱国主义甚至民粹主义,认为中国已经强大起来,有实力在经济、金融、资源、舆论、地缘政治等领域对美方全面开战。这种观点是缺乏理性的自我膨胀,中美贸易战正是我们客观理性反思的契机,反省我们在改革开放中还有哪些不足的时机。
中美贸易摩擦折射出中国在改革开放领域仍有很多功课要做。坦率讲,在降低关税、放开投资限制、内部审查、打破国企垄断、更大力度的推动改革开放、建立更高水平的市场经济和开放体制等方面我们有很多的功课要去做,这是我们客观要承认的。
我们认为,无论是“认怂论”还是“强硬论”,都是被美方牵着走,中国应采取“无视论”的智慧和大局观,把主要精力放在做好自己的事情上,加大改革开放力度,建设高水平市场经济和开放体制,建设自由平等以人为本的公民社会,我们的世界观和意识形态自然会得到世界的认同。中美贸易战,一方面源于巨额贸易逆差及其结构性体制性问题和分歧,另一方面源于新冷战思维下的在位霸权国家对新兴崛起大国的遏制。外部霸权是内部实力的延伸,贸易战根本上是改革战,与其打嘴仗、挑动民族主义民粹主义情绪,不如韬光养晦、实事求是地做好改革开放,建设高水平市场经济和开放体制,建设自由平等以人为本的公民社会,历史和人民最终会给出最公平的答案。
四、当前美国政界和商界对中国看法发生了重大转变,认为中国的国企扩张、强制性技术转让、知识产权窃取、投资限制、制造2025、保护主义补贴、尤其是中国对美国不公平的规则引起了美国社会各界的警惕
1、美国中期选举结果为两党分治两院,共和党维持并略微扩大参议院主导地位,民主党时隔八年重掌众议院。民主党众议院尽管将部分掣肘特朗普内政,但极端反华分子佩洛西将或将再度担任众议院议长,两党对华政策并无分歧。
2、从目前特朗普政府的人员构成及思想倾向看,自特朗普就任美国总统以来,其频繁更换内阁及白宫高级官员达38人,就任第一年白宫官员变动率达34%,远高于奥巴马、小布什、克林顿同期的9%、6%和11%。当前,与外贸及经济直接相关的主要高层已基本转为鹰派,与其他内政、外交相关的副总统彭斯、国务卿蓬佩奥等多次指责中国的南海、一带一路问题,对华批评不仅局限于贸易层面,还上升到意识形态,更是鹰派中的鹰派。理性主义和国际主义的声音日益消退,民粹主义高涨,对华强硬,仅财长姆努钦、白宫办公厅主任凯利、国防部长马蒂斯相对温和。




五、特朗普竞选总统逆袭、美国挥舞贸易保护主义大棒以及民粹主义盛行,并不是偶然现象,而是具有深层次的经济社会背景和历史必然性
1、2008年次贷危机以来,QE和零利率导致资产价格大涨,美国收入分配差距空前拉大,制造业大幅衰落,底层沉默的大多数被剥夺感加深;
2、美国货物贸易逆差创2009年以来新高、再度接近峰值,近年美国政府、企业和民众在全面反思过去长期支持并主导的全球化对美国的影响以及美国受到的“不公平”待遇问题。其中,对中国货物贸易逆差占美国逆差来源的46%,与60年代西欧、80年代日本类似,当前的中国成为美国转移国内矛盾的重要对象。
美方认为中美贸易失衡和美国制造业衰落主要责任在于中方的重商主义,希望系统解决造成中美贸易逆差的深层次体制机制和结构性问题。6月2-3日市场充满期待的中美经贸谈判,结果无果而终,罗斯在北京的讨论不仅聚焦于削减贸易赤字,还包括中国有争议的贸易和产业政策,“这不仅关乎(中国)购买更多(美国)商品,这关乎结构性变化。”
3、过去五年中国占全球经济规模比重从11%上升到15%,改革开放四十年的成就、十九大报告、“中国制造2025”、供给侧结构性改革展示了中国经济的勃勃生机和宏伟蓝图,新冷战思维引发在位霸权国家遏制新兴大国崛起。
美方认为中国是政治的威权主义,经济上的国家资本主义,贸易上的重商主义,国际关系上的新扩张主义,这是对美国领导的西方世界的全面挑战。中国经济崛起挑战美国经济霸权,中国进军高科技挑战美国高科技垄断地位(国际分工从互补走向竞争),中国重商主义挑战美国自由贸易,中国“一带一路”挑战美国地缘政治,中国发展模式挑战美国意识形态和西方文明。
4、改革开放四十年来,中美经贸关系经历了从破冰到合作再到遏制、从贸易自由化到贸易保护主义的历史性巨变:七八十年代美苏争霸,为争取中国,中美关系破冰;2001年“911”事件发生后,美国政府谋求中国合作“反恐”,在美国支持下,2001年12月11日中国正式加入世贸组织;2008年美国《国防战略报告》将中国定义为“潜在竞争者”,随后爆发次贷危机,美国忙于应对国内经济;随着美国经济复苏以及中国日益崛起,2018年《国防战略报告》将中国首次定位为“战略性竞争对手”,中美开打贸易战。
中美贸易摩擦服从于世界政经局势、社会意识形态演化以及中美关系,要深刻认识到此次中美贸易战不同于以往的长期性和日益严峻性。历次中美贸易摩擦均由美国主动挑起,中国有妥协有斗争,总体上中国化压力为动力,走向更加开放。
5、知己知彼,客观了解美方诉求的代表性文献是:莱特希泽《中国贸易壁垒清单》《对过去十年中国在世界贸易组织中作用的评估—在美中经济安全审查委员会2010年9月20日会议上的证词》 、《美国贸易代表办公室关于中国履行WTO承诺情况的报告》、班农《中国摘走了自由市场的花朵,却让美国走向了衰败》、特朗普竞选演说、纳瓦罗《致命中国》等。


七、现任贸易代表莱特希泽的《对美中贸易问题的证词》《中国贸易壁垒清单》,展示了美方鹰派对中国贸易问题的反思、认识和诉求
罗伯特·莱特希泽,曾在里根政府时期担任美国副贸易代表,80年代的日美贸易战和“广场协议”就是他的杰作。对自由贸易持怀疑态度,他主张对违反贸易规则的国家征收高额关税。2017年1月3日,特朗普提名罗伯特·莱特希泽出任美国贸易代表。从美方谈判代表团队来看,纳瓦罗等是非常业余的,莱特希泽属于国际贸易领域的顶级专家,从2018年5月4日美方提出的要价清单来看,大部分反应了莱特希泽的建议。其代表性观点如下:
2010年《对美中贸易问题的证词》:十年来,中国加入WTO的承诺大部分没有兑现,美国批准PNTR(给中国永久性正常贸易地位)是错误的:1)美国的政策制定者没有意识到,中国的经济政治体制与我们的WTO理念之间多么格格不入;2)美国的政策制定者严重误判了西方企业将其业务转向中国并以此服务美国市场的动机;3)美国政府对中国重商主义的反应十分消极。结论是,作为一个总体原则,美国应当采取较之以往积极得多的方式。
2018年《中国贸易壁垒清单》:贸易壁垒、强制技术转让、投资限制、知识产权保护、政府采购、内容审查、网络安全法、国家安全法、政府补贴、产能过剩、网络侵权等。
中国没有履行WTO承诺:1)PNTR支持者承诺的经济利益未能实现。实际上,从2000年到2009年,美国对华贸易赤字增长了两倍,美国制造业也失去了几百万就业岗位。2)中国的法制承诺很值得怀疑,美国政府仍在就中国不尊重美国的知识产权表达重大关切。3)中国重商主义对美国经济产生了致命影响。中国在关税壁垒、投资限制、强制技术转让、知识产权保护、政府补贴国企等领域对美方不公平,导致了美国对中国的巨额贸易逆差以及制造业失业。
八、特朗普的政策主张和大选期间的“初心”
国际贸易的基本理论是,各国劳动生产率、要素禀赋和比较优势差异决定了国际分工,分工提升了专业化生产、规模经济效应和生产率,因此,国家作为一个整体可以从贸易中受益。但是,国际贸易具有极强的收入分配效应,贸易所得对出口部门有利,但将使得进口部门受损。以美国为例,在国际贸易中美国整体受益,支撑了高消费模式,但是贸易的收入分配效应十分明显,在全球化中,美国的科技和金融具有比较优势并因此受益,但不具备比较优势的制造业(中低端)受损,因此从2016年选战可以看到,硅谷和华尔街反对特朗普,而“铁锈州”支持。
“铁锈州”失落的工人投票给特朗普逆袭总统,而不是东部的华尔街和西部的硅谷。大选期间特朗普的政策主张是贸易保护主义、民粹主义和自由主义的混合体。胜选后特朗普政策框架核心开始明确细节并着手实施,比如签署税改法案、加快加息节奏、收紧移民政策、对中日欧全面开打贸易战等。
我们在《如果希拉里or特朗普当选美国总统:政策分歧及影响》《特朗普逆袭:这是“沉默大多数”对精英主义的胜利——2016年美国总统大选传递出的时代信号》《特朗普政策效果展望》《特朗普税改》等文章中系统研究并持续跟踪了特朗普大选期间的政策主张及其后续推进。
1、财税政策:特朗普倡导减少政府开支,如废除奥巴马的医保方案和停止政府部门的新员工招聘。特朗普财政政策的另一核心是减税以刺激国内投资和消费,同时加大基建投资刺激经济。
2、货币政策:特朗普曾多次抨击美联储低利率政策带来的扭曲。
3、贸易政策:特朗普的贸易政策更为激进,为保护传统产业,他一直主张实行贸易保护主义,反对自由贸易协议如NAFTA和TPP。特朗普建议把中国宣布为汇率操纵国,并对所有从中国进口的产品征收45%的关税。
4、金融监管:特朗普认为应该放松金融监管,建议废除《多德-弗兰克法案》。
5、移民政策:特朗普的移民政策偏极端,他宣称当选后会在墨西哥边境筑墙,并驱逐1100万的非法移民。
6、对中国的态度和立场:特朗普在中国议题上政策立场强硬。特朗普经常批评中国,将美国的困境归咎于中国的崛起。他曾表示,当选后将加强美在东海、南海的军力部署,威慑中国。
九、特朗普政府在中美贸易战中的诉求和底牌:直接原因是贸易失衡,迫使中国进一步对美开放市场,“让美国再强大”,深层次目的在于试图重演80年代美日贸易战以遏制中国复兴。
1、中美贸易失衡既有中国部分领域开放度不够、部分产品进口关税较高、政府给予部分国企补贴以保护发展中的幼稚产业等原因,但更主要、更深层次的七大原因具有长期性和根本性,贸易战解决不了:中美经济结构、全球价值链分工、美元国际储备货币地位、美元嚣张的特权、美国低储蓄过度消费模式、限制对华高科技出口、美国大量跨国企业在华投资等。这在当前美欧、美日贸易战均有清楚的先例。
2、特朗普政府四面开战,在外部提高关税,在内部大幅减税,这两大措施既提高了全球出口到美国的成本,也降低了在美国生产的成本,其目的在于吸引资本回流和“再制造化”,进而实现“让美国再强大”。
3、与特朗普在竞选期间的政策主张和班农传递的民粹主义理念基本一致,5月4日美方要价清单展示了其真实意图:中方削减2000亿美元对美贸易逆差;停止对“中国制造业2025”的补贴和支持;保护知识产权;降低关税;扩大农产品进口;改进美方在中国的投资限制。其中,“中国制造2025”被三次提及。
只有客观、理性、清醒地认识美方真实意图和底牌,才能作出客观理性的战略判断。美国对中国加征关税的领域并不是中国更具比较优势的中低端制造,而是《中国制造2025》中计划主要发展的高科技产业,包括航空、新能源汽车、新材料等。这是打着贸易保护主义旗号的赤裸裸的遏制,展现了特朗普政府的单边主义、霸权主义和美国利益优先思维。新冷战思维引发在位霸权国家遏制新兴大国崛起。
4、这不仅仅是贸易战,而是打着贸易保护主义旗号的遏制,是由于发展模式、意识形态、文化文明、价值观等差异所引发的世界领导权更迭之争,其未来演化的参考模式不是过去四十年中美贸易摩擦的模式,而应参考英美世界领导权更迭、日美贸易战等的演化模式。
5、在1960-1990年三十多年时间里,日美之间共发生过6次大型贸易冲突,先后涉及到了纺织品行业(1957-1972年)、钢铁行业(1968-1978年)、家电行业(1970-1980年)、汽车行业(1979-1987年)、电信行业(1980-1985年)和半导体行业(1987-1991年)。从早期的日本“自愿限制出口”(纺织、钢铁、家电)到不得不接受自愿扩大进口、取消国内关税(如汽车行业)、开放国内市场(如电信行业)、对出口美国的产品进行价格管制(如半导体产品)等条件,日本汽车厂家甚至选择直接赴美投资,以不断满足美国花样百出的诉求。但是日美贸易战并未根本解决双方贸易失衡问题。
因此,除了贸易战之外,美国还对日本挑起了汇率金融战和经济战等。1985年,在美国的主导和强制下,美、日、德、法、英等签署了“广场协议”,日元兑美元在短时间内大幅度升值;1989年,美国与日本签订了“日美结构性障碍协议”,要求日本开放部分国内市场,并直接强制日本修改国内经济政策和方针,之后日本政府通过举债的方式进行了大量的公共投资。
“广场协议”后,日元升值导致贸易顺差减少,经济增速和通胀水平双双下行,为应对“日元升值萧条”,日本银行开始不断放松银根。宽松的货币政策使得国内过剩资金剧增,为股票市场和房地产市场提供大量的流动性,进而推动了投机热潮的高涨,最终酿成了1991年平成泡沫的破裂,日本从此陷入了“失去的二十年”,再也没有资格挑战美国经济霸权,日美贸易战才以日本金融战败宣告结束。
十、与流行的观点认为中美贸易摩擦很快会结束不同,我们认为,中美贸易摩擦具有长期性和严峻性。
1、广场协议签订前,日本GDP占美比重接近40%;中国当前GDP占美比约60%。按照6%左右的GDP增速再增长十年左右,即大约在2027年前后,中国有望取代美国、成为世界第一大经济体;与80年代日本不同,中国不会拿核心利益作交换。
2、从全球新经济的独角兽企业来看,美国和中国占了超七成以上的企业,展现了中国新经济的勃勃生机。据CB Insight数据统计显示,从2011年至2018年11月,全球共有291家独角兽企业。其中来自美国的共140家,占48.1%;中国紧随其后,共83家占28.5%;并列排名第三位的为英国和印度,均有14家。
3、中国研发支出占GDP比重与美国的差距在缩小。中国工程师人数逐步上升,理工科毕业生逐年增加,中国从人口数量红利转向工程师红利。
4、中国制造业快速崛起,增加值占全球制造业增加值总额比持续上升,并且进军高科技,中美产业互补性逐步削弱、竞争性逐步增强。
5、从世界大国兴衰的世纪性规律和领导权更迭来看,贸易战是中国发展到现阶段必然出现的现象和必将面临的挑战,难道你以为美国会自然地把世界领导权拱手相让吗?这是打着贸易保护主义旗号的遏制。
十一、未来沙盘推演
1、短期从对抗走向缓和,边打边谈,以“升级—接触试探—再升级—再接触试探—双方妥协”的逻辑演化,打是为了在谈判桌上要个好价钱,斗而不破。中美开启的90天谈判可能就结构性改革问题达成协议,但是涉及中方核心利益的发展高科技和产业升级将难以满足美方要求,贸易战打打停停,只会缓和不会结束。需要指出的是,要做好特朗普如5月份一样单方面撕毁停战协议的准备。
2、中期看,决定中美经贸关系走向有三个重要变量和关键节点:一是2020年总统大选,二是美国经济见顶回落和美股回调的速度,三是中国改革开放的力度。2020年总统大选在2019年下半年启动,对华强硬的贸易政策将再度成为候选人赢取选票的策略。特朗普短期需要应对来自民主党的压力,在内政持续受阻后可能转向外交发力,对华强硬的贸易政策大概率延续。
3、长期看,中美贸易战具有长期性和严峻性,这是打着贸易保护主义旗号的遏制。展现在我们面前的不仅是贸易战,还是经济、政治、文化、科技、网络、意识形态等领域的全方位综合实力较量。美国积累起贸易(对华摩擦的五大方面)、货币金融汇率(对日本)、资源战(对欧洲)的多维打击经验和手段。
我方应对:
1、联合东盟、南美、非洲与“一带一路”国家,与欧盟、日韩积极开展双边合作和自贸区谈判,寻求WTO等国际协调机制,避免贸易战升级扩大。
2、在此次中美贸易战之前,国内存在一些过度膨胀和过度自信的思潮。中美贸易战无异于最好的清醒剂,必须清醒地认识到中国在科技创新、高端制造、金融服务、大学教育、关键核心技术、军事实力等领域跟美国的巨大差距,中国新经济繁荣大部分是基于科技应用但是基础技术研发存在明显短板,我们必须继续保持谦虚学习,必须继续保持韬光养晦,必须坚定不移地推动新一轮改革开放。从这个意义上,此次中美贸易战未必是坏事,转危为机,化压力为动力。
3、前期金融去杠杆和中美贸易战引发货币再度放水刺激的呼声和讨论,这是非常短视和误国的,如果面临中美贸易战的外部冲击重回货币刺激的老路,将重演1990年日美贸易战的失败教训。中美贸易战不宜往民粹主义和民族主义方向引导,而应往形成改革开放共识的方向引导,冷静深入思考。最好的应对是顺势以更大决心更大勇气推动新一轮改革开放(类似1960-1980年的日本、1960-1990年德国产业升级应对模式),推动供给侧结构性改革、放开国内行业管制和要素市场化、降低制造业和部门服务业关税壁垒、加强知识产权保护的立法和执行、下决心实施国企改革、改革住房制度、建立房地产长效机制、大规模降低企业和个人税负、改善营商环境、发展基础科技的大国重器等。
4、贸易战本质是改革战。供给侧结构性改革的去产能和去库存任务已经基本完成,去杠杆行至中盘、转入稳杠杆,未来政策重心应加大降成本和补短板。宏观政策要放水养鱼,与民休息,轻徭役重民利;微观企业要广积粮,缓称王,度过金融形势的冬天。
信心比黄金更重要,未来应以六大改革为突破口,提振企业和居民信心,开启高质量发展新时代:
第一,建立高质量发展的考核体系,鼓励地方试点,调动地方在新一轮改革开放中的积极性。
第二,坚定国企改革,不要动则上纲上线、陷入意识形态争论,要以黑猫白猫的实用主义标准衡量。
第三,大力度、大规模地放活服务业。中国已经进入到以服务业主导产业的时代,制造业升级需要生产性服务业大发展,满足美好生活需要消费性服务业大发展。党的十九大报告提出,中国社会主要矛盾已经转化为人民日益增长的美好生活需要和不平衡不充分的发展之间的矛盾。中国制造业除了汽车等少数领域大部分已经对民企外企开放,但是服务业领域仍存在严重的国企垄断和开放不足,导致效率低下,基础性成本高昂。未来应通过体制机制的完善,更大程度地放活服务业。
第四,大规模地降低微观主体的成本。减税,简政,降低物流、土地、能源等基础性成本。
第五,防范化解重大风险,促进金融回归本源,更好地服务实体经济。
第六、按照“房子是用来住的,不是用来炒的”定位,建立居住导向的新住房制度和长效机制,关键是人地挂钩和金融稳定。未来应推行新增常住人口与土地供应挂钩;保持房地产金融政策长期稳定;从开发商为主转变为政府、开发商、租赁中介公司、长租公司等多方供给;推进房地产税改革,抑制投机型需求。











