早报
必读
名家
学堂
您的位置: hth体育 >股票术语>优先股>
A股的很多公司已经发行了优先股,那么新三板可以发优先股吗?答案是肯定的,新三板也可以发行优先股,而且政策比主板更灵活。一、什么是优先股 优先股是指其股份持有人优
不知各位是否记得,2016年的中国神华,10派23.17元。 特别股息率在今年,又重现于江湖。 上市24年,融资3.22亿元,累计现金分红70.5亿。 第一重磅
50%)的企业,最好分红呈明显的增长趋势(没有增长趋势,要更高的股息率作为补偿),逐年下降就剔除; 【步骤二、定性】这个步骤,是对步骤一数据结论的确认、佐证 能
股票是一种由股份制有限公司签发的用以证明股东所持股份的凭证,它表明股票的持有者对股份公司的部分资本拥有所有权。由于股票包含有经济利益,且可以上市流通转让,股票也
党的十九大报告明确指出,要打好防范化解重大风险、精准脱贫、污染防治三大攻坚战。2018年2月7日国务院常务会议指出:“采取市场化法治化手段积极稳妥降低企业杠杆率
一、优先股、永续债介绍 优先股是指依照公司法,在一般规定的普通种类股份之外,另行规定的其他种类股份,其股份持有人优先于普通股股东分配公司利润和剩余财产,但参与公
【摘要】5月3,小米集团向港交所递交上市申请。其招股说明书提及的“不同投票权架构”(A/B股)、“可转换可赎回优先股”再次引起社会广泛关注,尤其是基于国际财务报
目前大盘上下都很难,属于震荡市。这种市场,个股上涨一般不持续,涨涨跌跌。我们踏不准节奏,很容易赔钱。 那么,在震荡市中,我们该怎么操作呢?首先,我们要选择震荡市
很多投资者应该都遇过这样一种情况,刚买进个股,就来个猝不及防的下跌。经验不足的投资者,估计内心已经是焦急万分,也不知该如何处理。而有经验的投资者,他们懂得见招拆
首先,股票开户,首先是选择营业部。目前,各家券商在交易系统方面,基本没有实质性的差别。因此,新股民在选择营业部时,可以考虑选择离家或者单位较近的营业部。选好营业
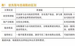
什么是优先股? 普通股与优先股异同: (1)股息:优先股相对于普通股可优先获得股息。如果企业在年度内没有足够现金派发优先股股息,普通股相对于是不能分发股息的。股
近日,股转公司连发《全国中小企业股份转让系统优先股业务指南》、《业务指引(试行)》等多个文件,计划推出新三板优先股。市场对此反应颇为振奋,普遍认为优先股的到来,
导读:早在20世纪80年代股份制在中国开始推进的初期,便出现了类似今天的参与性优先股的雏形。股份持有人既能按照当年银行定存的利息获得固定的投资回报,又能按照公司
导读: 争取股权投资对企业的好处是立竿见影的,股权投资不需要企业还,吸收股权投资可以立即降低企业资产负债率,还可以提高企业注册资本,提升企业形象,代价是企业家的
优先股如何盈利?优先股的收益什么样?如何保障投资本金安全?未来十年,人无股权不富! 但,我们一般了解的风投(PE)天使投资(VC),一般都是大型投资机构,风险大
copyright 2016-2026 hth体育 保留所有权 免责声明:网站部分内容转载至网络,如有侵权请告知删除 友链,商务链接,投稿,广告请联系qq:253161086
hth体育 保留所有权
免责声明:网站部分内容转载至网络,如有侵权请告知删除