福尔摩斯总能从现场的蛛丝马迹中得到案件真相的关键,并以此为基础进一步挖掘出背后的真相。而一个普通人(哪怕是有较多行业经验的警察),即使像福尔摩斯一样到同样的现场调查,却无法洞悉迷雾背后的真相。信息量及来源都完全一样,结果的差异完全来自于解读能力的不同。
我将投资中的信息按照获得的困难程度划分为三个层次:已知,可知,未知。下图的左右部分分别体现了两种截然不同的信息解读能力:

图1两种不同的信息解读能力
优秀的投资决策特征总是处于图中的左侧,而右侧则代表了大多数失一败决策的状态。我们知道投资是一个关于未来的游戏,谁能够对于未来有更清晰和前瞻性的认识谁就可以占据主动。但这种对未来的认识,绝大部分都是基于对过去规律的理解和现状的衡量。
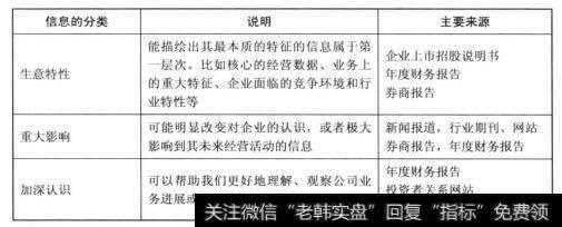
更好利用信息一个前提是能将信息进行合理的分类,没有类别从属的信息通常都是面貌模糊并且难以将其在企业分析的意义中有效的定位,自然也就不可能对认知有真正的帮助。在我看来,可以将所有企业的信息分成三种情况进行收集和解读:

图2对某些企业信息的收集和解读
其中,生意特性是接近一次性的工作,因为一个企业的生意特性不可能两年就变化一次,相对是稳定的。只不过可能产生具体的业绩周期波动而已,而重大影响和加深认识方面,就必然要持续性地进行了。刚开始的时候,可能无法很熟练地进行分类或者解读。但随着对企业各类信息掌握越来越丰满,对于行业的运行规律和企业的运营特点越来越熟悉,就会提升对信息的敏感度和解读力。这两者是相辅相成的。











