您的位置: hth体育 >华体会体育客服热线 >股价基本分析> 为什么说向高位稳定态运动的个股,后市将攀升?

为什么说向高位稳定态运动的个股,后市将攀升?

2019-01-09 21:25:13  来源:股价基本分析  本篇文章有字,看完大约需要8分钟的时间

为什么说向高位稳定态运动的个股,后市将攀升?

时间:2019-01-09 21:25:13  来源:股价基本分析

学会这个方法,抓10倍大牛股的概率提升10倍>>

向高位稳定态运动的个股,后市将攀升

根据股价稳定态理论,无论个股还是大盘,其走势存在明确的目标稳定态。虽然其间会有很多波动曲折,但一旦个股大盘脱离现有稳定态向更高的稳定态运动,其目标即进入高位稳定态。由于高位稳定态位于当前股价或点位的更上方,因此,其后市自然会走出一波攀升行情。

神话:江铜CWB1(580026)行权1天收益100%,率月200%

1.行权交易背景

江铜CwBl是江西铜业(600362)在2008年10月10日发行可分离式转债派发的权证,根据约定,将在2010年10月9日到期,届时持有江铜CWB1的投资者可在最后5个交易日选择行权或放弃。最新行权价格为1544元,行权比例为0.25。

由于2010年中秋与国庆长假的原因,江铜CWB1提前在2010年9月21日迎来最后一个交易日。在2010年9月21日交易收盘前几分钟,江铜CWB价格在273元附近徘徊,假设以2.73元买进江铜CWB1,转化成江西铜业的成本为26.36元,而当时江西铜业股价高达29.00元,存在11%以上的套利空间。当然,其前提是江西铜业股价在接下来的两个交易日里,不会连续大幅度下跌。

图3-1江西铜业日K线图

图3-1江西铜业日K线图

2.江西铜业后市分析

如图3-1所示,根据股市平衡论,在2010年9月,江西铜业股价已初步脱离(28.20,30.20)元的稳定态,而向更高的稳定态运动,经过研究,可初步判断,江西铜业更高位的目标稳定态在(42.50,45.80)元。那么,短期内江西铜业股价存在两种可能:

·回到(2820,30.20)元的稳定态做日常波动;

·进入高位的(42.50,4580)元的目标稳定态。

(1)从走势上看,江西铜业股价已初步脱离(28.20,30.20)元的稳定态,向更高位的(42.50,45.80)元稳定态运动。如釆没有近期的解禁股、转股上市的利空因素,江西铜业股价会直接进入(42.50,45.80)元的稳定态。

(2)江西铜业业绩优良,况且存在最近市场炙手可热的稀土题材,因此,后市存在强烈的补涨要求。

(3)最近集中出台的解禁股、转股上市、大盘大跌等市场利空,严重打压江西铜业的股价,一旦利空释放,江西铜业股价必将反转。

(4)江西铜业节前利空出尽,外加中小投资者有轻仓过节的习惯,导致江西铜业股价反应过度,机构通常会反向操作,节后拉升的可能性很大。

(5)在全球主要货币竟相自我贬值的大背景下,有色金属正成为真正的硬通货,全球有色金属价格将会持续上涨,势必推动江西铜业股价上行。

(6)即使江西铜业股价不上涨,也只是回到(28.20,3020)元的稳定态做日常波动,江西铜业2636元的行权成本,依然有较高的安全边际。基于以上分析,经过笔者仔细研究,建议大家在2010年9月21日收盘前买入江铜CWB1行权,进行行权套利。

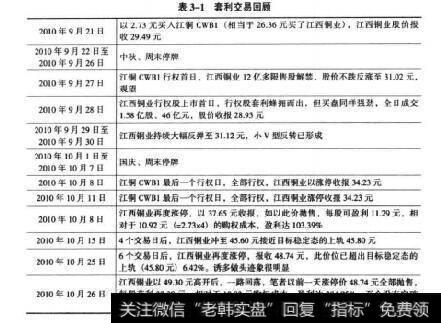
3.套利交易回顾

如表3-1所示。

表3-1套利交易回顾

表3-1套利交易回顾

第一时间捕捉到2010年国庆井喷行情。

2010年5-9月,上证综指一直在(2590,2670)点次级稳定态盘整,存在变盘的内在需要。上证综指于6月末虽有个“向下挖坑”的动作,但中国宏观经济全面好转,企业利润在快速增长,决定了大盘只可能向上突破。2010年9月末,在央行加息的强烈预期与美元指数快速走高的多重利空因素打压下,大盘指数出现下挫,但仅打至稳定态的下轨2590点附近就止住,拒再下行,强势十分明显。2010年9月30日,大盘小幅低开后就在强劲买盘推动下高走,上演强势逼空,午后一直在接近(2590,2670)点稳定态上轨附近,笔者指出“新一轮上攻行情已起来,建议大家尾盘满仓买入,并断言节后大盘高开高走,投资者将被迫追高"。

图3-2上证指数日K线图

图3-2上证指数日K线图

如图3-2所示,2010年10月8日国庆长假后,大盘果然高开高走,短短近20个交易日大涨500多点,走出一波小井喷行情。

阅读了该文章的用户还阅读了

热门关键词

相关阅读

为您推荐

移动平均线
华体会体育客服热线
MACD
老丁说股
热点题材
KDJ指标
读懂华体会赛事竞猜
成交量
股票技术指标
股票大盘
分时图
股市名家
概念股
缠中说禅
强势股
波段操作
股票盘口
短线炒股
股票趋势
涨停板
股票投资
长线炒股
股票问答
股票术语
财务分析
炒股软件
上证早知道
经济学术语
期货
股票黑马
股票震荡市场
理财
炒股知识
散户炒股
外汇
炒股战术
港股
基金
黄金






















































































































































































































































































































































































































































































































































































































































相关栏目推荐

栏目导航

友情链接

网站首页
股票问答
股票术语
网站地图

copyright 2016-2025 hth体育 保留所有权 免责声明:网站部分内容转载至网络,如有侵权请告知删除 友链,商务链接,投稿,广告请联系qq:253161086

hth体育 保留所有权

免责声明:网站部分内容转载至网络,如有侵权请告知删除

Baidu
map